Добавить в корзинуПозвонить
Найти в Дзене
Старый радио любитель

Интересные схемы. Истинно арийский подход.

Сегодня наткнулся в интернете на интересный сайт с очаровательным названием "Ламповый бутон" - ну никак не ожидал от немцев такого :). На этом сайте много интересной информации, в том числе есть раздел "Русские лампы". Там приводится номенклатура пальчиковых (и не только) ламп и даже внешний вид некоторых (что-то их мало у немцев осталось :)). Хотя этот сайт о ламповой технике, но и об истории радиотехники, и, даже, о детекторных приемниках и корзинчатых катушках. Но меня заинтересовал гибридный транзисторно-ламповый приемник, разработанный и собранный Томасом Моппертом. Приемник с двумя преобразованиями частоты, причем высокочастотная часть приемника собрана на полупроводниках, а второй смеситель, тракт второй ПЧ и УНЧ собраны на лампах. Этот факт, конечно, интересен сам по себе, но еще интереснее то, что приемник предназначен для ..... АМ DX-инга в диапазонах 31, 25 и 19 м! Правда, приемник был создан почти 20 лет тому назад, когда на АМ было еще тесно. И еще, Томас, по его словам,

Сегодня наткнулся в интернете на интересный сайт с очаровательным названием "Ламповый бутон" - ну никак не ожидал от немцев такого :). На этом сайте много интересной информации, в том числе есть раздел "Русские лампы". Там приводится номенклатура пальчиковых (и не только) ламп и даже внешний вид некоторых (что-то их мало у немцев осталось :)). Хотя этот сайт о ламповой технике, но и об истории радиотехники, и, даже, о детекторных приемниках и корзинчатых катушках.

Но меня заинтересовал гибридный транзисторно-ламповый приемник, разработанный и собранный Томасом Моппертом. Приемник с двумя преобразованиями частоты, причем высокочастотная часть приемника собрана на полупроводниках, а второй смеситель, тракт второй ПЧ и УНЧ собраны на лампах. Этот факт, конечно, интересен сам по себе, но еще интереснее то, что приемник предназначен для ..... АМ DX-инга в диапазонах 31, 25 и 19 м! Правда, приемник был создан почти 20 лет тому назад, когда на АМ было еще тесно. И еще, Томас, по его словам, собрал свой приемник из узлов, схемы которых он откопал в интернете, т.к. сам не радиоинженер.

Но перейдем к блок схеме приемника.

Рис. 1.
Рис. 1.

От антенны сигнал попадает на один из трех двухконтурных фильтров, которые выделяют нужный диапазон сигналов и подавляет внеполосные сигналы. Фильтры перестраиваемые, причем каждый из двух контуров перестраивается независимо. Кроме того, перед этими фильтрами стоит ФВЧ с частотой среза 9 МГц, а после диапазонных фильтров стоит ФНЧ с частотой среза 16 МГц. Затем сигнал усиливается УВЧ с небольшим коэффициентом усиления (порядка 10 дБ) на ВЧ - транзисторе средней мощности 2N3866. Схема УВЧ стандартная, практически один в один, как у Рэда:

Рис. 2.
Рис. 2.

Каскад охвачен двумя петлями ООС по переменному току: из цепи коллектора в цепь базы через С2R3 и из цепи коллектора в цепь эмиттера через одну из обмоток трансформатора. Причем, если перепутать полярность эмиттерной обмотки. то вместо ООС получится ПОС и каскад может самовозбудиться. Две ООС делают каскад очень устойчивым, но усиление у него из-за этого падает. Часто, чтобы не заморачиваться с дополнительной обмоткой и полярностью ее включения, ее просто не делают, обходясь одной петлей ООС, или же вместо эмиттерной катушки ставят низкоомный резистор (10 -50 Ом), который тоже образует ООС по переменному току и снижает усиление каскада до необходимого. По постоянному току ООС через R4, который по переменному току зашунтирован конденсатором С4.

УВЧ может отключаться с помощью реле. После усилителя сигнал поступает на вход смесителя, в качестве используется интегральный кольцевой смеситель на диодах Шоттки SBL-1. Похожий смеситель TUF-1 применялся в легендарном Elecraft K-2. Достоинством такого типа смесителей является не только наличие моста из 4-х диодов с одинаковыми параметрами, но и наличие двух широкополосных трансформаторов. Вот схема этого узла:

Рис. 3.
Рис. 3.

Рабочий диапазон частот этого смесителя от 1 до 500 МГц, судя по даташиту, он предназначен для использования с преобразованием "вверх", года частота гетеродина выше частоты принимаемого сигнала на величину первой ПЧ. Потери преобразования от 6,7 дБ (1 МГц) до 5,6 дБ (32 МГц). Но более всего радует развязка портов: для LO - RF - не менее 60 дБ в диапазоне 1 - 32 МГц, для LO - IF - не менее 57 дБ в том же диапазоне. Отличный, в общем, смеситель, но ..

Рис. 4.
Рис. 4.

Не дешево :), но есть б/у за 800 руб. Не знаю, но 20 диодов Шоттки с емкостью менее 1 пФ (1SS86) с доставкой всего около 300 руб. Из них 4 штуки уж можно подобрать. НО!, фабричная штучка :) здорово смотрится.

В добавок эта штучка требует на выходе хорошего согласования сопротивлений в широкой полосе частот, а это пресловутый диплесер, о котором я уже писАл. Томас использовал классическую схему, описанную у Рэда, только вместо каскада УПЧ на биполярном транзисторе он использовал похожий по схеме каскад на полевом транзисторе, включенного по схеме с общим затвором.

Рис. 5.
Рис. 5.

Диплексер представляет собой два контура - последовательный (L2,C3,C4) и параллельный (L1,C1,C2). На резонансной частоте (ПЧ1 = 2,545 МГц) сопротивление последовательного контура мало, а параллельного - велико. Сигнал с частотой ПЧ1 проходит к усилительному каскаду и в этом случае нагрузкой смесителя будет цепочка L3,R2 и включенный параллельно ей канал полевого транзистора с общим сопротивлением 50 Ом. Вдали от резонансной частоты сопротивление последовательного контура велико, а параллельного - мало, и нагрузкой смесителя является активное сопротивление резистора R1.

Выбор полевого транзистора вместо биполярного Томас объясняет лучшим согласованием входа каскада при токе 20-25 мА. А вообще - то этот усилитель нужен в бОльшей степени для компенсации потерь в смесителе.

На второй вход смесителя подается сигнал от ГПД G1 (рис. 1). ГПД состоит из трех генераторов на полевых транзисторах по схеме емкостной трехточки. Настройка производится варикапом ВВ909. Еще раз обращу внимание, что импортные варикапы требуют меньших уровней управляющих напряжений.

Рис. 6.
Рис. 6.

Основной диапазон изменения частоты (от 40 до 10 пФ, прямолинейный участок) укладывается в диапазон управляющих напряжений от 0,9 до 9 В, а если ограничится нижним пределом емкости 15 пФ, то максимальное напряжение составит всего 4В!

У Томаса я вычитал очень интересную мысль: амплитуда сигнала гетеродина на варикапе не должна быть выше наименьшего напряжения настройки. Т.е. в этом случае амплитуда гетеродина на варикапе должна быть меньше 0,9 В. Чтобы этого добиться нужно между затвором транзистора генератора и общим проводом нужно подключить кремниевый диод (например КД503 или 4148) катодом к общему проводу. Тогда напряжение гетеродина на контуре не будет превышать 0,75 В, что удовлетворяет условию.

Интересен способ суммирования сигналов генераторов.

Рис. 7.
Рис. 7.

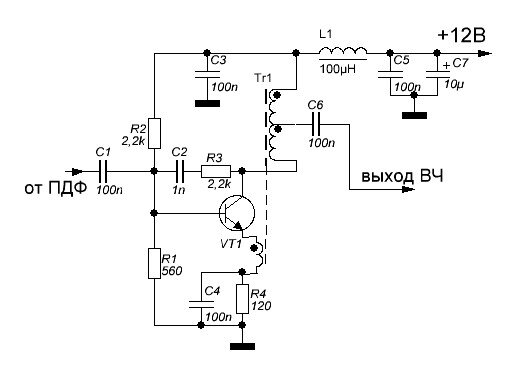
Сигнал от генератора поступает на первый затвор двухзатворного транзистора, работающего в качестве усилителя с высоким входным сопротивлением. Включение нужного генератора осуществляется подачей напряжения питания +12 В. Это же напряжение включает двухзатворный транзистор в режим усиления путем подачи положительного потенциала на второй затвор. При отсутствии положительного потенциала закрывает транзистор и ток через него не течет.

Все три усилителя на двухзатворниках подключены к общей нагрузке - трансформатору Tr1, с вторичной обмотки которого подается на затвор истокового повторителя, нагрузкой которого является трансформатор Tr2. Сигнал снимается с средней точки трансформатора и разветвляется на два направления: к цифровой шкале и на вход оконечного усилителя на транзисторе средней мощности, который усиливает сигнал до уровня +7 дБм, необходимый для работы смесителя.

Генераторы работают на относительно высоких частотах: на диапазоне 31м 11895–12495 кГц, на диапазоне 25м 13995–14695 кГц, на диапазоне 19м 17645–18345 кГц. Уход частоты за первые 5 мин - +3 кГц, и потом еще 1-2 кГц за 10 мин. Это и не удивительно: зачем включать и отключать питание генераторов? достаточно для переключения диапазонов подавать положительный потенциал на второй затвор двухзатворного полевика, а генераторы пусть работают постоянно - питание то от сети.

На этом заканчивается полупроводниковая часть и начинается ламповая. Такую гибридизацию автор конструкции объясняет тем, что лампы более верно усиливают сигналы высокого уровня. Только не понятно, какой же здесь высокий уровень сигнала? Если чувствительность приемника порядка 10 мкВ, то уровень первой ПЧ на входе второго смесителя вряд ли превышает 150 - 200 мкВ, а на выходе приемника сигнал НЧ - 250 мВ. Но я ничуть не порицаю Томаса - наоборот, считаю, что он большой молодец, особенно если посмотреть как красиво все это реализовано "в металле" - прямо-таки арийский "орднунг". Для меня это не достижимо :), завидую белой завистью.

Вторая ПЧ - 455 кГц, соответственно частота кварцевого генератора - 3,0 МГц. Теперь понятен выбор величины первой ПЧ: 3000 - 455 = 2545 кГц. Если бы у Томаса был кварц 4 кГц, то первая ПЧ была бы 3545 кГц. А вторая ПЧ определена тем, что в качестве фильтра основной селекции Томас выбрал ЭМФ фирмы Collins типа F-455-N40 с полосой пропускания по даташиту 4 кГц (по уровню -6 дБ) и 8,5 кГц (по уровню - 60 Дб).

Вот такой интересный тандем. Да. забыл сказать про АРУ - она охватывает два ламповых каскада усилителя ПЧ2. Своей конструкцией Томас остался доволен, но очень слабые станции лучше были слышны на его полностью полупроводниковый приемник.

Посмотрите фотки монтажа - не пожалеете.

Всем успехов и здоровья!