Добавить в корзинуПозвонить
Найти в Дзене
Serggeo

РЧВ на КР198НТ11. Воронеж-404

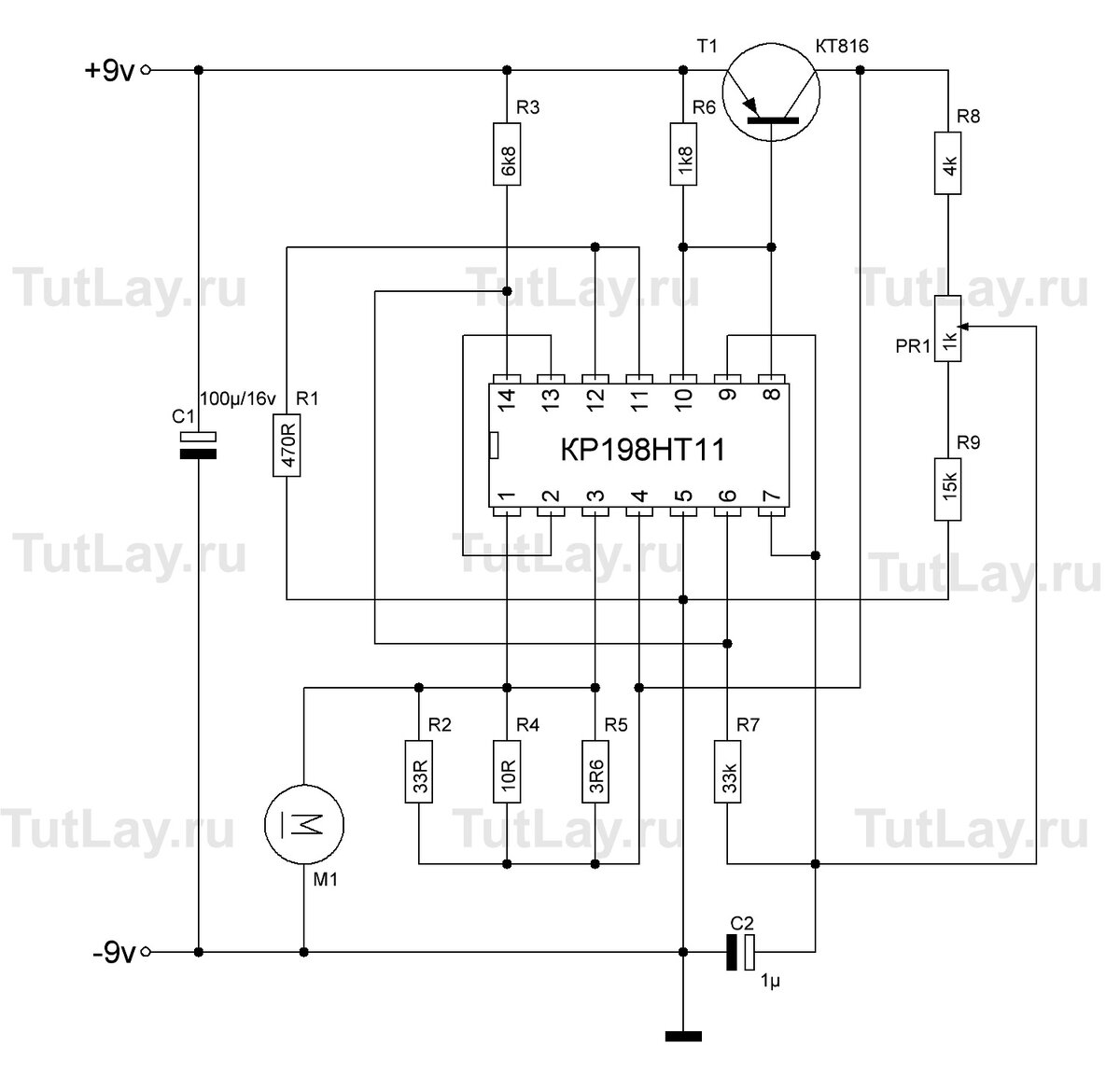
Всех приветствую! - "Опять Воронеж", подумали вы. И да, опять он! Я, наверное, уже надоел вам с этим магнитофоном? Ремонт превратился в "Саната-Барбару". Ну получается так - многосерийный ремонт. Значит, когда появился звук, выявилось две проблемы. Не работает РЧВ и нет в наличии выходных германиевых транзисторов. Транзисторы мне обещал дядя. Всегда меня выручает. Вот и сейчас говорит -"Приезжай, найду тебе транзисторы". У Миша магазин рядом, а у меня дядя есть=) Осталось добраться до города, а пока решил собрать новый регулятор частоты вращения. Родной импортный испытал на себе электрошокер и перестал работать. Я его починил. Вернее, я думал, что починил. Он не работает, не регулирует и не стабилизирует. Подумал-подумал и решил собрать другой. Нашел в интернете не сложную схему на микросхеме КР198НТ11, да еще плюс с печаткой в формате Lay. Микросхема такая у меня есть, тоже подарок от дяди! Распечатал схему и приступил к сборке на макетной плате. Опять немного завис в поисках резист

Всех приветствую!

- "Опять Воронеж", подумали вы. И да, опять он!

Я, наверное, уже надоел вам с этим магнитофоном? Ремонт превратился в "Саната-Барбару". Ну получается так - многосерийный ремонт.

Значит, когда появился звук, выявилось две проблемы. Не работает РЧВ и нет в наличии выходных германиевых транзисторов. Транзисторы мне обещал дядя. Всегда меня выручает. Вот и сейчас говорит -"Приезжай, найду тебе транзисторы". У Миша магазин рядом, а у меня дядя есть=)

Осталось добраться до города, а пока решил собрать новый регулятор частоты вращения. Родной импортный испытал на себе электрошокер и перестал работать.

Я его починил. Вернее, я думал, что починил. Он не работает, не регулирует и не стабилизирует. Подумал-подумал и решил собрать другой. Нашел в интернете не сложную схему на микросхеме КР198НТ11, да еще плюс с печаткой в формате Lay.

-2

Микросхема такая у меня есть, тоже подарок от дяди!

Распечатал схему и приступил к сборке на макетной плате. Опять немного завис в поисках резисторов нужных номиналов. А когда все детали нашел, собрал схему.

-3

Она сразу не заработала. Прозваниваю схему, вроде все нормально. Но не регулирует. Случайно нажал на микросхему и все встало на свои места. Работает. Наверное плохой контакт был, а во время прозвонки, щупом надавливал и контакт появлялся. Терпение и внимательность!

Единственное, подстроечник не нашел на 1кОм и поставил на 1,5. И пришлось подбирать резистор R8, чтобы сдвинуть диапазон регулировки. В место 4кОм поставил 2,2кОм. Все работает и регулируется. Пора травить плату.

Уже дома, с ...надцатой попытки получилось перенести рисунок на текстолит. Правда пришлось немного подправить маркером, а потом еще и лаком для ногтей (с разрешения жены). Получилось вот так.

-4

Как на зло дома не оказалось лимонной кислоты. Пришлось все оставить на завтра.

Лимонная кислота + перекись водорода + соль
Лимонная кислота + перекись водорода + соль

Получилось не очень. Кое-где слипшиеся (непротравленные) дорожки, поправлял скальпелем.

-6

Просверлил отверстия и пролудил дорожки. Прозвонил - замыканий нет.

-7

Начал собирать, а подстроечник не подходит по размеру. Сюда нужен вертикального исполнения. Пришлось опять трясти коробку с платами. И нашел красивый и модный подстроечный резистор и как раз на 1 кОм. Он подошел почти идеально, только чуть ножки подогнул. И опять же пришлось подбирать R8. поставил 3,9кОм (почти как по схеме). Получилось симпатично, как с завода.=)

Припаял проводки. Запуск. Все работает, регулируется. Отлично

-9

А через несколько дней я был у дяди, и стал счастливым обладателем германиевых выходных транзисторов. Новые, не паяные. Правда пришлось откусывать ушки. Взял две одинаковые П214А.

Тоже был небольшой конфуз. Сначала проверил шаробайкой (знаю, что так не правильно, но привычка), и он нормально показал PNP транзистор, даже выводы правильно определил. Я для начала припаял транзисторы на проводах для проверки, как будет.

-10

Звук был на полной громкости и с искажениями сильный перегруз. Я выпаял транзистор и замерил шаробайкой и тут началось свистопляска. Сначала он его определил, как J-FEST, потом как pnp, только вывода задом наперед, потом как два встречных диода, в общем чушь полная. Я уж думал спалил его.

Позвонил дяде - посмеялись....

Поставил транзисторы на место. Решил порядок навести с "транзисторной сборкой", уложил "балерин".

Лежат на плате, а как будто стоят. Обман визуальный.
Лежат на плате, а как будто стоят. Обман визуальный.

Включаю, вроде играет. Но на большой громкости - перегруз. Когда регулятор громкости на середине, звук чистый. Поищем, почитаем. Не нашел. Заменил разделительный конденсатор С23 на 1 мкф. Который спрятался под флажки и его почти не видно. Он был в обрыве. Перегорел на работе.

-12

Он разделительный в схеме индикатора уровня записи, и идет на 14, и 12 ногу микросхемы (транзисторной сборки). Но после замены Звук улучшился намного. Выкручивая громкость на максимум уже нет таких сильных искажений, нет перегруза, хотя не идеально. Правда и динамик не родной, тут должен быть 0,5 ГД-30, только его варварски выкусили вместе с проводами. Подключал динамик от телевизора старого.

Вычитал в инструкции : Степень подъёма сигнала на верхней рабочей частоте устанавливается потенциометром R31.

Покрутив его, добился неплохого звучания, для магнитофона 4 класса.

Ну вот вроде и все. Магнитофон играет, играет неплохо. Остается все это уложить в корпус, но это в следующей, надеюсь заключительной серии!

А пока отмываем флюс с платы и убираем рабочий стол!!!

Всем большое спасибо!

Заранее прошу прощения за ошибки. Пока печатаю не замечаю, даже перепроверяя не вижу. А читаю через время-ужас!))