Добавить в корзинуПозвонить
Найти в Дзене
otrukischool

Обработка разреза рукава планкой.

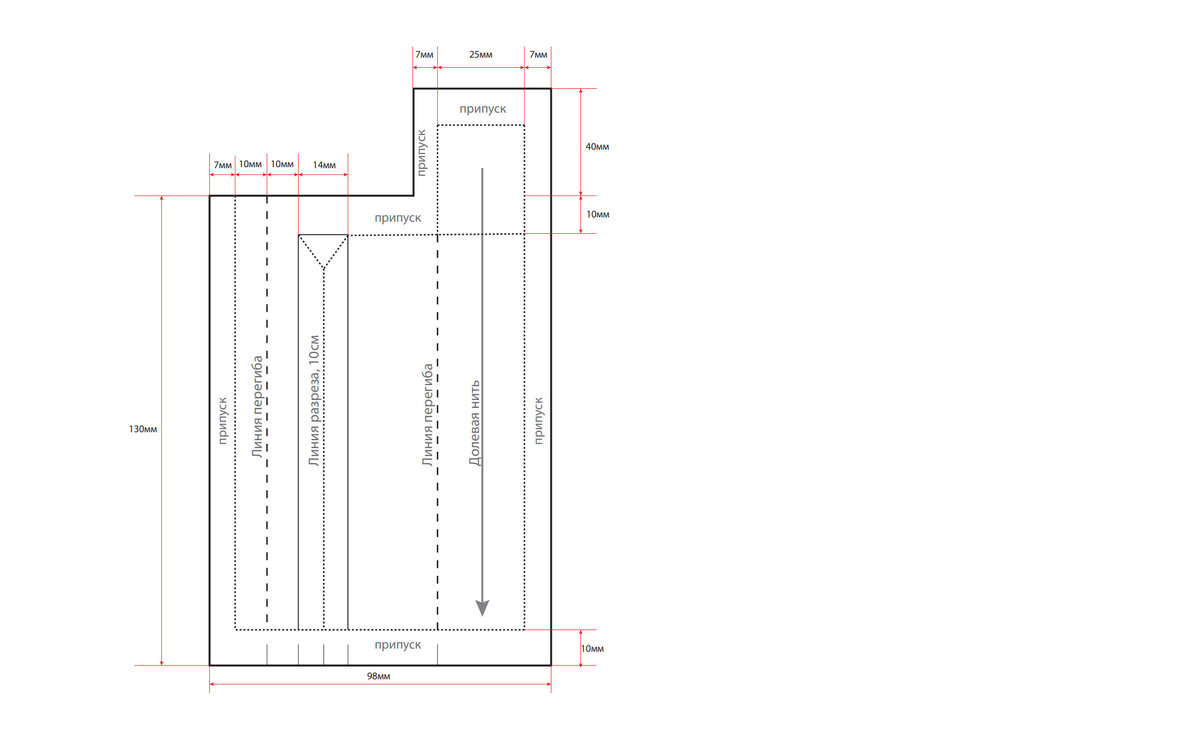
Планка рукава всегда обрабатывается на линии локтевого переката, которая идет со стороны задней части рукава (со стороны спинки). Наметить линию расположения планки на изнаночной стороне рукава, а также длину разреза. 1. Раскроить планку рукава в соответствии со схемой. 2. Наложить планку на рукав совмещая линии разрезов ! Обратить внимание:
- деталь планки накладывается лицевой стороной к изнанке рукава;
- выступающая часть планки должна лежать по направлению к передней части рукава. 3. Проложить строчку по разметке. Приутюжить строчку. 4. Разрезать по линии разреза, в соответствии с фотографиями, не доходя до углов на 0,1см. 5. Вывернуть планку на лицевую сторону рукава. 6. Выступающая часть планки должна обогнуть разрез рукава. Оформить перекант на 0,1 - 0,2см. 7. Подогнуть припуск малой стороны планки внутрь, к середине детали. 8. Согнуть пополам маленькую сторону планки, перекрывая шов обтачивания разреза, приутюжить сгиб. 9. Сколоть булавками или сметать. 10. Проложить ст

Планка рукава всегда обрабатывается на линии локтевого переката, которая идет со стороны задней части рукава (со стороны спинки). Наметить линию расположения планки на изнаночной стороне рукава, а также длину разреза.

1. Раскроить планку рукава в соответствии со схемой.

-2

2. Наложить планку на рукав совмещая линии разрезов

-3

! Обратить внимание:
- деталь планки накладывается лицевой стороной к изнанке рукава;
- выступающая часть планки должна лежать по направлению к передней части рукава.

3. Проложить строчку по разметке. Приутюжить строчку.

-4

4. Разрезать по линии разреза, в соответствии с фотографиями, не доходя до углов на 0,1см.

-5

5. Вывернуть планку на лицевую сторону рукава.

-6

6. Выступающая часть планки должна обогнуть разрез рукава. Оформить перекант на 0,1 - 0,2см.

7. Подогнуть припуск малой стороны планки внутрь, к середине детали.

-7

8. Согнуть пополам маленькую сторону планки, перекрывая шов обтачивания разреза, приутюжить сгиб.

-8

9. Сколоть булавками или сметать.

-9

10. Проложить строчку с лицевой стороны рукава по краю подогнутого припуска.

-10

11. Заутюжить выступающую часть планки по линии перегиба. Припуск разреза заутюжить на планку.

-11

12. Заутюжить остальные припуски на планку.

-12

13. Подогнуть все стороны планки и наложить ее поверх разреза. Подогнутый припуск должен перекрывать шов обтачивания разреза на 0,1 - 0,2см.

-13

14. Сколоть булавками или сметать в соответствии с фотографией.

-14

15. Проложить строчку с лицевой стороны в соответствии с фотографией.

-15

Планка рукава в готовом виде.

-16