Найти в Дзене
Лайфхацкер

Простой индукционный нагреватель 12 В!

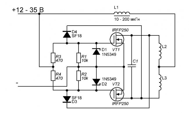
Простой индукционный нагреватель состоит мощного генератора высокой частоты и низкоомной катушки-контура, которая является нагрузкой генератора. Генератор с самовозбуждением генерирует импульсы на основании резонансной частоты контура. В результате в катушке возникает мощное переменное электромагнитное поле частотой порядка 35 кГц. Если в центр этой катушки поместить сердечник из токопроводящего материала, то внутри него возникнет электромагнитная индукция. В результате частой смены эта индукция вызовет в сердечнике вихревые токи, которые в свою очередь повлекут за собой выделение тепла. Это классический принцип преобразования электромагнитной энергии в тепловую. Индукционные нагреватели очень давно используются во многих областях производства. С их помощью можно делать закалку, бесконтактную сварку, и самое главное - точечный прогрев, а также плавление материалов. Я покажу вам схему простого низковольтного индукционного нагревателя, которая уже стала классической. Мы её ещё больше упр

Простой индукционный нагреватель состоит мощного генератора высокой частоты и низкоомной катушки-контура, которая является нагрузкой генератора.

Генератор с самовозбуждением генерирует импульсы на основании резонансной частоты контура. В результате в катушке возникает мощное переменное электромагнитное поле частотой порядка 35 кГц.

Если в центр этой катушки поместить сердечник из токопроводящего материала, то внутри него возникнет электромагнитная индукция. В результате частой смены эта индукция вызовет в сердечнике вихревые токи, которые в свою очередь повлекут за собой выделение тепла. Это классический принцип преобразования электромагнитной энергии в тепловую.

Индукционные нагреватели очень давно используются во многих областях производства. С их помощью можно делать закалку, бесконтактную сварку, и самое главное - точечный прогрев, а также плавление материалов.

Я покажу вам схему простого низковольтного индукционного нагревателя, которая уже стала классической.

-2

Мы её ещё больше упростим эту схему и стабилитроны «D1, D2» не будем устанавливать.

Элементы, которые понадобятся:

1. Резисторы на 10 кОм – 2 шт.

2. Резисторы на 470 Ом – 2 шт.

3. Диоды Шоттки на 1 А – 2 шт. (Можно другие, главное на ток от 1 А и быстродейственные)

4. Полевые транзисторы IRF3205 – 2 шт. (можно взять любые другие мощные)

5. Индуктор «5+5» - 10 витком с отводом от середины. Чем толще провод, тем лучше. Мотал на деревянной круглой палке, сантиметра 3-4 в диаметре.

6. Дроссель – 25 витков на кольце из блока старого компьютера.

7. Конденсатор 0,47 мкФ. Лучше набирать емкость несколькими конденсаторами и на напряжение не ниже 600 Вольт. Я по началу взял на 400, в результате чего он начал греться, далее заменил его на составной из двух последовательно, но так не делают, просто под рукой больше не было.

-3

-4

-5

-6

-7

-8

Изготовление простой индукционный нагреватель 12 В

Наматываем индуктор.

-9

-10

Собрал всю схему навесным монтажом, отделив колодкой индуктор от всей схемы. Конденсатор желательно располагать в непосредственной близости от выводов катушки. Не как у меня в этом примере в общем. Транзисторы установил на радиаторы. Запитал всю установку от аккумулятора 12 Вольт.

-11

-12

Работает отлично. Лезвие канцелярского ножа нагревает до красноты очень быстро. Рекомендую всем к повторению.

После замены конденсатора они больше не грелись. Транзисторы и сам индуктор греются, если работает постоянно. На небольшое время – не критично почти.

-13

-14

-15