Найти в Дзене
Игротерапия

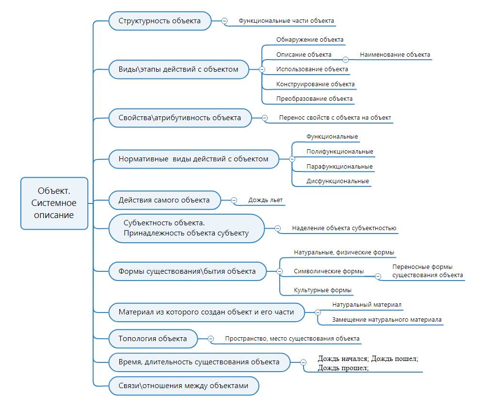
Забор как объект с заданными и не заданными свойствами

Забор как объект является предметом игрового экспериментирования для взрослого и ребенка. Атрибутивность или свойства забора:
Высокий забор;
Деревянный забор; длинный забор;
Зеленый забор; Забор высокий;
Железный забор;
Красивый забор;
Низкий забор;
Высказывания со словом забор могут быть функциональными, поли-, пара- и дисфункциональными.
Высказывания со словом забор:
Забери меня забор; Забор - заборный... Убор - уборный...; Забор - не отбор...; Забор - не прибор...; Забор, обор, аборт; Заборище - позорище;
Между людьми - заборы... мнений частоколы...;
Огради меня забором...;
Полеты забора во сне и наяву...
Ты не строй со мной забор... Ограждений частокол...; Ты сказала мне - забор... Я ответил - что за вздор...;
У забора не пробора...;
Что зебра, что забор...
Действия с забором как объектом:
Вставляя слово забор в любые высказывания;
Идя мимо забора;
Крашу забор;
Перелезая забор;
Рассматривая забор;
Фотографируя забор;
Забор как:
Забор как нечто из палок; Забор как нечт
Некто красит красной краской забор вокруг дома. Выберите то, что может изменяться при выполнении алгоритма «Покрась забор»: 

длина покрашенного забора;

высота забора;

длина забора;

длина непокрашенного забора;

цвет краски; ♦ https://resh.edu.ru/subject/lesson/3064/start/
Некто красит красной краской забор вокруг дома. Выберите то, что может изменяться при выполнении алгоритма «Покрась забор»: длина покрашенного забора; высота забора; длина забора; длина непокрашенного забора; цвет краски; ♦ https://resh.edu.ru/subject/lesson/3064/start/

Забор как объект является предметом игрового экспериментирования для взрослого и ребенка.

Атрибутивность или свойства забора:
Высокий забор;
Деревянный забор; длинный забор;
Зеленый забор; Забор высокий;
Железный забор;
Красивый забор;
Низкий забор;


Высказывания со словом забор могут быть функциональными, поли-, пара- и дисфункциональными.

Высказывания со словом забор:

Забери меня забор; Забор - заборный... Убор - уборный...; Забор - не отбор...; Забор - не прибор...; Забор, обор, аборт; Заборище - позорище;
Между людьми - заборы... мнений частоколы...;
Огради меня забором...;
Полеты забора во сне и наяву...
Ты не строй со мной забор... Ограждений частокол...; Ты сказала мне - забор... Я ответил - что за вздор...;
У забора не пробора...;
Что зебра, что забор...


Действия с забором как объектом:
Вставляя слово забор в любые высказывания;
Идя мимо забора;
Крашу забор;
Перелезая забор;
Рассматривая забор;
Фотографируя забор;


Забор как:
Забор как нечто из палок; Забор как нечто отграничивающее; Забор как нечто отгораживающее одно от другого;
Забор как ограждение; Забор как ограничитель;
Забор как препятствие;
Забор как символ сопротивления; Забор как средство отгородиться от людей; Забор как стена;

Забор как слово:
Забор; Заборище; Забороограждение; Заборчик;

Материал из которого сделан забор:
Забор из дерева;
Забор из колючей проволоки;
Забор из металлической сетки;

Объектные отношения забора и других объектов:
Ворона на заборе;
Забор и ворона;
Забор и здание;
Забор и дача;
Забор и я;



Забор → Крови →
Забор → Крови → Это → Не → Тот → Забор →