Добавить в корзинуПозвонить
Найти в Дзене

Универсальный перестраиваемый фильтр для исследования характеристик УНЧ

Предназначен для исследования характеристик УНЧ, устройств связи и устройств управления. Может использоваться в составе действующей аппаратуры. Например: -для измерения уровня собственных шумов в заданном диапазоне частот; -для измерения уровня помех в заданном диапазоне частот; -для оценки уровня сигналов команд в речевом канале; -для оценки необходимых параметров фильтров в составе аппаратуры и пр. Универсальный фильтр представляет собой двухполюсный активный фильтр второго порядка, построенный на четырех операционных усилителях по структурной схеме рис.1: Рис.1.Структурная схема универсального фильтра Каждое звено обеспечивает различные особенности фильтра: В самом фильтре можно напрямую настроить параметры: частоту среза, центральную частоту, добротность, общее усиление. Схема электрическая фильтра приведена на рис.2: Рис.2. Схема электрическая Схема выполнена на малошумящих, обеспечивающих низкие искажения ОУ типа OPA2134. Для меньших требований тоже подойдут TL072 или NE5532. Ра

Предназначен для исследования характеристик УНЧ, устройств связи и устройств управления.

Может использоваться в составе действующей аппаратуры.

Например:

-для измерения уровня собственных шумов в заданном диапазоне частот;

-для измерения уровня помех в заданном диапазоне частот;

-для оценки уровня сигналов команд в речевом канале;

-для оценки необходимых параметров фильтров в составе аппаратуры

и пр.

Универсальный фильтр представляет собой двухполюсный активный фильтр второго порядка, построенный на четырех операционных усилителях по структурной схеме рис.1:

Рис.1.Структурная схема универсального фильтра

Каждое звено обеспечивает различные особенности фильтра:

  • Полосно-Задерживающий фильтр (ПЗФ);
  • Фильтр верхних частот 2-го порядка (ФВЧ)
  • Полосно-Пропускающий фильтр (ППФ);
  • Фильтр нижних частот 2-го порядка (ФНЧ).

В самом фильтре можно напрямую настроить параметры: частоту среза, центральную частоту, добротность, общее усиление.

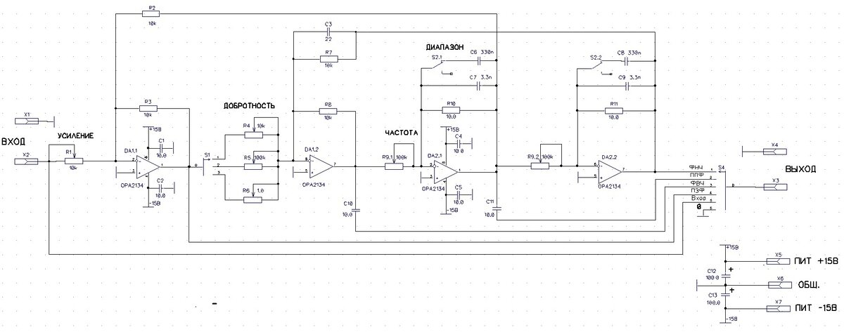
Схема электрическая фильтра приведена на рис.2:

(кликните для увеличения)
(кликните для увеличения)

Рис.2. Схема электрическая

Схема выполнена на малошумящих, обеспечивающих низкие искажения ОУ типа OPA2134. Для меньших требований тоже подойдут TL072 или NE5532.

Рабочий частотный диапазон разбит на два поддиапазона: от 4 Гц до 1.1 кГц и от 470 Гц до 100 кГц.

Добротность в диапазоне от 0.1 до 100.

Для достижения высокой добротности, частотно-задающие конденсаторы С6…С9 выбраны с полипропиленовыми диэлектриками.

Резисторы сигнальных цепей малошумящие.

Усиление необходимо регулировать под режим работы фильтра.

Конденсатор C3 предназначен для компенсации фазовой задержки операционных усилителей. Без него схема может возбуждаться на высоких частотах.

Потенциометры c логарифмическими регулировочными характеристиками. Вместо потенциометров могут применяться многопозиционные переключатели с резисторами или резистивные матрицы, как для ЦАП.

Питание двухполярное +- 15В. Определяется применяемыми ОУ.

На рис.3 приведен внешний вид фильтра с исполнением на монтажной плате.

-3

Рис.3.Фильтр, внешний вид.

-4

Рис.4.Фильтр, внешний вид сверху.

Характеристики фильтра

Частотные характеристики ФНЧ

-5

Рис.5.Частотные характеристики ФНЧ в зависимости от добротности

Поскольку коэффициент передачи на частоте среза всегда равен 1, коэффициент усиления по постоянному току должен быть выше 1 для Q < 1 и ниже 1 для Q > 1 (точнее: 1 / Q, т.е. 10 для Q = 0,1).

Характеристики ФНЧ и ППФ с высокой добротностью выглядят очень похоже. Спад для частот, значительно превышающих частоту среза, составляет 12 дБ/октаву (соответственно 40 дБ/декада).

Частотные характеристики ППФ

-6

Рис.6.Частотные характеристики ППФ в зависимости от добротности

Частотные характеристики ППФ такие же, как указано выше - именно такой, какой они и должны быть. Спад для частот, удаленных от центральной частоты, составляет 6 дБ/октаву (соответственно 20 дБ/декада)

Частотные характеристики ФВЧ

-7

Рис.7.Частотные характеристики ФВЧ в зависимости от добротности

Частотные характеристики ФВЧ выглядит точно так же, как зеркальная характеристика ФНЧ. Коэффициент спада для частот, значительно меньших частоты среза, составляет 12 дБ/октава (соответственно 40 дБ/декада).

Частотные характеристики ПЗФ

-8

Рис.8.Частотные характеристики ПЗФ в зависимости от добротности

Коэффициент передачи ПЗФ на центральной частоте ~ равен нулю. Практически около -40 дБ.

Частотные характеристики ФВЧ и ФНЧ при Q = 1 немного больше, чем 0 дБ (1,25 дБ, если быть точным). Это соответствует характеристикам фильтра Чебышева с коэффициентом неравномерности 1,25 дБ. Фильтры Баттерворта находятся чуть ниже границы такой неравномерности. Их Q-фактор равен 0,707.

Модель для MULTISIM v.14 приведена здесь: https://yadi.sk/d/7-XfOvD_6ISkfQ

Устройство применяется в оборудовании ИЦ НЕВСКИЙ: http://www.nevsky-a.ru

Есть вопросы – задавайте.