Найти в Дзене
Паяльник

Термобарометр с функцией UW-метра на ИН-13

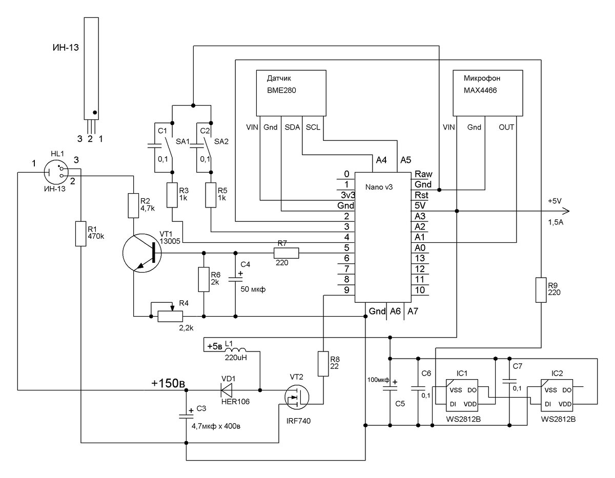
В Интернете довольно много схем термометров на лампе ИН-13. Предлагаю свой вариант термометра, а точнее - термобарометра на этой лампе с открытым скетчем и простой схемой управления. Схема построена всего на двух транзисторах, один из которых (VT1) управляет лампой, а на втором (VT2) построена схема генерации высокого напряжения (+150в). На двух адресных светодиодах собрана подсветка шкалы термобарометра. Левая шкала - для температуры, правая - для атмосферного давления. Устройство поочередно, в течении 30 секунд, показывает текущую температуру, при этом загорается только левый светодиод, подсвечивая левую шкалу, причем цвет свечения зависит от температуры, чем холоднее - тем цвет становится холоднее и наоборот (от синего до ярко желтого-красного) и текущее давление, при этом загорается только правый светодиод, подсвечивая правую шкалу, цвет свечения аналогично зависит от текущего давления. Кнопкой SA2 можно подкорректировать значение температуры или давления в пределах -10...+10, корр

В Интернете довольно много схем термометров на лампе ИН-13. Предлагаю свой вариант термометра, а точнее - термобарометра на этой лампе с открытым скетчем и простой схемой управления. Схема построена всего на двух транзисторах, один из которых (VT1) управляет лампой, а на втором (VT2) построена схема генерации высокого напряжения (+150в).

На двух адресных светодиодах собрана подсветка шкалы термобарометра. Левая шкала - для температуры, правая - для атмосферного давления. Устройство поочередно, в течении 30 секунд, показывает текущую температуру, при этом загорается только левый светодиод, подсвечивая левую шкалу, причем цвет свечения зависит от температуры, чем холоднее - тем цвет становится холоднее и наоборот (от синего до ярко желтого-красного) и текущее давление, при этом загорается только правый светодиод, подсвечивая правую шкалу, цвет свечения аналогично зависит от текущего давления. Кнопкой SA2 можно подкорректировать значение температуры или давления в пределах -10...+10, корректировка сохраняется в энергонезависимой памяти.

У термобарометра есть еще и второй режим работы. Режимы переключаются кнопкой SA1. Это своеобразный UW-метр или цветомузыка, или и то и другое. В этом режиме столбик ИН-13 начинает перемещаться в такт звукам, которые улавливаются микрофонным модулем, а оба светодиода мигают разными цветами, в зависимости от частоты звука, т.е. получается цветомузыка.

-2

Схема собрана на 2-х макетных платах, размерами 8х6см и 6х4см, соединяемые бутербродом на разъемах. На верхней плате смонтированы 2 светодиода и крепеж шкалы, на нижней - основная часть схемы. Питание осуществляется от внешнего БП на 5 вольт и током не менее 1,5А.

Шкала выполнена из 10мм оргстекла (70х195мм) с гравировкой значений температуры и давления на станке с ЧПУ (чертеж прилагается). Корпус - из массива клена с лакировкой.

Теперь о настройке прибора. Для облегчения настройки термобарометра, загрузите скетч Nastr_term, перед этим установите подстроечный резистор R4 в среднее положение. Первое, что необходимо сделать - это добиться уровня высокого напряжения на выходе преобразователя +150в, сделать это можно путем подбора значения скважности ШИМ, переменная DUTY, у меня значение DUTY равно 240, пределы изменения параметра от 0 до 420. Затем, подбором параметра tempMin, добейтесь появления свечения столбика ИН-13 при минимальном значении этого параметра (у меня tempMin=50) до нижней риски лампы. Переменная tempMax отвечает за максимальную длину свечения столбика ИН-13 и может принимать значения до 255 (у меня tempMax=250). Значение подбирается так, чтобы столбик светился до верхней риски лампы ИН-13. При работе скетча настройки, столбик свечения ИН-13 должен поочередно светиться минимально, максимально и до середины. Грубо настроить уровень свечения можно регулируя подстроечный резистор R4. Следует обратить внимание, что лампы ИН-13 очень сильно различаются по своим параметрам, поэтому настройка возможна только под конкретный экземпляр данной лампы. Второе - перед окончательной настройкой, необходимо дать лампе поработать несколько часов в таком режиме "минимум-максимум-середина". Ну и третье, настройку следует производить именно с тем блоком питания, с которым будет эксплуатироваться прибор. Уровень чувствительности микрофона задается в переменной zvukK, которая может принимать значения от 0 до 100. При эксплуатации, подкорректировать показания термобарометра можно кнопкой SA2, в соответствующем режиме работы (термометр/барометр). Внешний вид термобарометра на фото.

Скачать список элементов (PDF)

Прикрепленные файлы:

Автор: DimaVolk