Добавить в корзинуПозвонить
Найти в Дзене

УНЧ с ППФ для микрофонного тракта

УНЧ с ППФ обеспечивает "П"- образную АЧХ с полосой частот от 200 до 3800 Гц, с крутыми скатами. Все, что вне полосы подавляется не менее чем на 40 дБ (100 раз), рис.1: Рис.1.АЧХ УНЧ с ППФ Неравномерность АЧХ в полосе частот имеет чебышевский характер и не превышает 1 дБ. При этом УНЧ обеспечивает в полосе частот коэффициент усиления Кu = 9.5 дБ (3 раза). Диапазон входных напряжений до 500 мВ. THD меньше 0.01%. УНЧ выполнен на шести одинаковых по структуре каскадах, на операционных усилителях LM358 (три корпуса), рис.2: Рис.2.Схема УНЧ с ППФ Элементная база - обычные или SMD компоненты. Сигнальные цепи выполнены на резисторах и конденсаторах ряда E96 (1%). Питается от однополярного источника 12В. Не требует наладки. Подобные УНЧ с ППФ применяются в оборудовании ИЦ "НЕВСКИЙ" : www.nevsky-a.ru. Рис.3.Аппаратура связи ИЦ НЕВСКИЙ Есть вопросы - задавайте.

УНЧ с ППФ обеспечивает "П"- образную АЧХ с полосой частот от 200 до 3800 Гц, с крутыми скатами. Все, что вне полосы подавляется не менее чем на 40 дБ (100 раз), рис.1:

Рис.1.АЧХ УНЧ с ППФ

Неравномерность АЧХ в полосе частот имеет чебышевский характер и не превышает 1 дБ.

При этом УНЧ обеспечивает в полосе частот коэффициент усиления Кu = 9.5 дБ (3 раза).

Диапазон входных напряжений до 500 мВ.

THD меньше 0.01%.

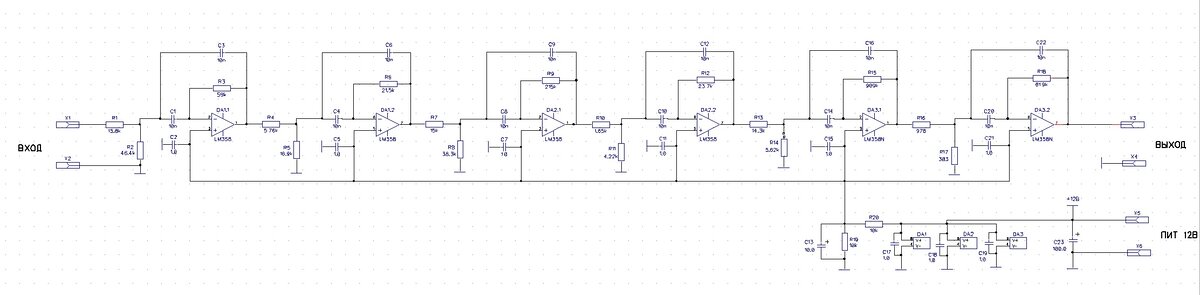
УНЧ выполнен на шести одинаковых по структуре каскадах, на операционных усилителях LM358 (три корпуса), рис.2:

(кликнуть для увеличения)
(кликнуть для увеличения)

Рис.2.Схема УНЧ с ППФ

Элементная база - обычные или SMD компоненты. Сигнальные цепи выполнены на резисторах и конденсаторах ряда E96 (1%).

Питается от однополярного источника 12В.

Не требует наладки.

Подобные УНЧ с ППФ применяются в оборудовании ИЦ "НЕВСКИЙ" : www.nevsky-a.ru.

-3

Рис.3.Аппаратура связи ИЦ НЕВСКИЙ

Есть вопросы - задавайте.