Найти в Дзене
Старый радио любитель

Тонкие места систем АРУ.

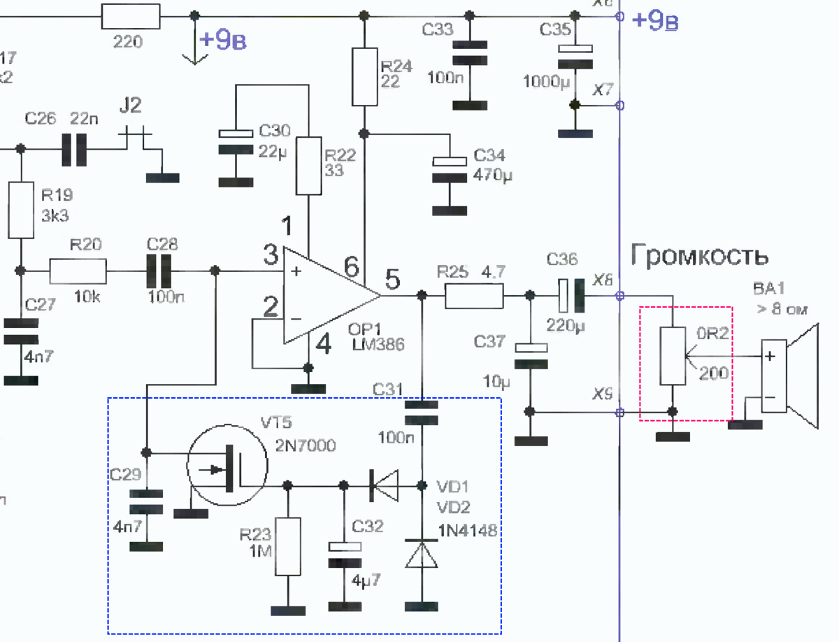
Рассматривая интересные схемы известного радиолюбителя Сергея Эдуардовича Беленецкого (US5MSQ), я отметил, что почти во всех конструкциях приемников и трансиверов в системах АРУ он использует MOSFET полевые транзисторы 2N7000. Выбор отличный - они очень дешевы и имеют в открытом состоянии очень низкое сопротивление. Во многих своих простых разработках Сергей Эдуардович использует систему АРУ в УНЧ на LM386N , которую в сети уже называют "схемой Беленецкого". Вот часть схем двух его разработок: Обе схемы отличаются мало и принцип работы их одинаков: часть сигнала с выхода lM386 подается через С41 на выпрямитель по схеме удвоения напряжения на диодах VD1, VD2, которые формируют на резисторе R13 и интегрирующем конденсаторе С42 положительное напряжение, которое прикладывается к затвору полевого транзистора, открывая его. Канал сток-исток своим сопротивлением шунтирует вход микросхемы (рис.1) или входит в состав аттенюатора (рис. 2). Глубина регулирования очень большая (более 60 дБ). Все в

Рассматривая интересные схемы известного радиолюбителя Сергея Эдуардовича Беленецкого (US5MSQ), я отметил, что почти во всех конструкциях приемников и трансиверов в системах АРУ он использует MOSFET полевые транзисторы 2N7000. Выбор отличный - они очень дешевы и имеют в открытом состоянии очень низкое сопротивление.

Во многих своих простых разработках Сергей Эдуардович использует систему АРУ в УНЧ на LM386N , которую в сети уже называют "схемой Беленецкого". Вот часть схем двух его разработок:

Рис. 1.
Рис. 1.
Рис. 2.
Рис. 2.

Обе схемы отличаются мало и принцип работы их одинаков: часть сигнала с выхода lM386 подается через С41 на выпрямитель по схеме удвоения напряжения на диодах VD1, VD2, которые формируют на резисторе R13 и интегрирующем конденсаторе С42 положительное напряжение, которое прикладывается к затвору полевого транзистора, открывая его. Канал сток-исток своим сопротивлением шунтирует вход микросхемы (рис.1) или входит в состав аттенюатора (рис. 2). Глубина регулирования очень большая (более 60 дБ).

Все вроде нормально, но меня смутил регулятор громкости, который включен на выходе УНЧ. Не буду рассуждать о несоразмерности сопротивления этого резистора и сопротивления нагрузки - каждый использует то, что есть, и работать все равно все будет. Меня смутило использование кремниевых диодов, которые открываются при напряжении более 0,7 В, т.е. при меньшем напряжении ничего на на затворе транзистора не будет. А посмотрев даташит 2n700 увидел, что напряжение открытия транзисторов от 0,8 до 3В. Измерил имеющиеся у меня - от 2,5 до 2,7 В.

Рис. 3.
Рис. 3.

Вот тогда я решил проверить, как работает эта система. Для этого я собрал простенькую схему:

Рис. 4.
Рис. 4.

Сигнал с частотой 1 кГц я подавал с цифрового генератора, измерял его размах с помощью осциллографа. Напряжение в точке КТ1 и сопротивление канала полевого транзистора я измерял двумя мультиметрами.

Рис. 5.
Рис. 5.

На рис. 5 видно, что при напряжении в точке КТ1, равном 2,2 В сопротивление канала составляет около 140 Ом. Да, диоды я взял типа КД503.

Рис. 6.
Рис. 6.

У этих диодов, как и у большинства кремниевых диодов, а также у переходов биполярных кремниевых транзисторов, прямое напряжение составляет около 0,75 В с небольшим разбросом.

Вот какие данные получились у меня для КД503:

Рис. 7.
Рис. 7.

Из полученных данных видно, что при входном напряжении НЧ (размах - это удвоенная амплитуда) менее 0,7В на выходе выпрямителя сигнал отсутствует вообще. Если иметь в виду, что входное сопротивление микросхемы около 50 кОм, то ослабление сигнала начнется при размахе НЧ около 2,5 В, а рабочим скорее всего будет размах около 3 В. А ведь амплитуда 1,5 В на сопротивлении динамика 8 Ом соответствует мощности около 300 мВт.

А не будет ли более эффективным использование в выпрямителе германиевых диодов или диодов с барьером Шоттки, которые имеют меньшее прямое напряжение? Под рукой были высокочастотные германиевые диоды 1N60P.

Рис. 8.
Рис. 8.

Прямое напряжение диода почти в два раза ниже, чем у кремниевого.

Рис. 9.
Рис. 9.

Действительно, германиевые диоды показали лучшие результаты, чем кремниевые.

Есть у Сергея Эдуардовича приемник JUNIOR. В нем АРУ регулирует усиление УПЧ.

Рис. 10. Часть схемы приемника JUNIOR.
Рис. 10. Часть схемы приемника JUNIOR.

В этом случае с выхода НЧ сигнал подается через резистор 6,8 кОм на однополупериодный выпрямитель, который формирует положительное напряжение на затворе регулирующего полевого транзистора. Но ведь однополупериодный выпрямитель менее эффективен, чем двухполупериодный. Проверяем с КД503.

Рис. 11.
Рис. 11.

В этом случае, чтобы хоть как-то уменьшить сигнал ПЧ необходимо напряжение НЧ амплитудой более 2 В.

И еще небольшие опечатки в схемах рис. 1 и 2. Сравните их со схемой на рис. 8, где LM386 включена в соответствии с даташитом. На рис. 1 и 2 параллельно динамику включены электролиты емкостью 10 мкФ (соответственно С37 и С43). Их сопротивление на частоте 2 кГц такое же, как и сопротивление динамика - 8 Ом, и конденсатор будет сильно шунтировать его. Но это мелочи.

А нельзя ли повысить чувствительность АРУ без дополнительных усилителей? Я вспомнил об умножителях напряжения. Если используется удвоитель. то почему не использовать утроитель или учетверитель? Пробую учетверитель на диодах с барьером Шоттки.

Рис. 12.
Рис. 12.

У диодов типа 1N5819 прямое напряжение еще меньше, чем у германиевых. Диоды выпрямительные, но я проверил их эффективность на разных частотах и установил что до 9 МГц постоянное напряжение, получаемое с помощью диода, одинаково с частой 1 кГц. Схема учетверителя вот такая:

Рис. 13.
Рис. 13.
Рис. 14
Рис. 14
Рис. 15.
Рис. 15.

В этом случае регулирование будет начинаться при амплитуде НЧ сигнала около 0,6 В.

Мне больше нравятся системы АРУ, в которых не просто шунтируется полезный сигнал (аттенюатор с переменным затуханием), а изменяется коэффициент усиления за счет изменения глубины ООС. Что-то типа вот такого усилителя.

Рис. 16.
Рис. 16.

Регулируемый каскад собран на первом ОУ типа LM833, имеющему низкий уровень шумов и КНИ порядка 0,002% (!). Микросхема состоит из двух ОУ, поэтому второй я решил использовать в усилителе системы АРУ. Регулирующий транзистор 1N7000 включен в цепь обратной связи. Коэффициент усиления каскада равен отношению сопротивления R7 к общему сопротивлению R5, R6 и канала транзистора. Резистор R5 определяет максимальное усиление (около 100), а R6 определяет минимальное усиление (около 2). Эти пределы можно регулировать под себя.

Если в системе "аттенюатор", чтобы уменьшить усиление нужно открыть полевой транзистор, то в системе с ООС для уменьшения усиления его нужно наоборот закрыть. Для инвертирования сигнала управления служит транзистор VT3. Положительное напряжение, полученное с помощью выпрямителя по схеме удвоения, прикладывается к базе VT3. При малом сигнале НЧ на выходе ОР1 напряжение на базе VT3 практически равно 0, он закрыт, на его коллекторе напряжение равно практически напряжению питания, и оно полностью открывает VT1, усиление каскада максимально. Когда на выходе ОР1 сигнал НЧ увеличивается, увеличивается положительное напряжение на базе VT3, ток через него увеличивается и напряжение на его коллекторе уменьшается, уменьшается напряжение на затворе VT1, он начинает закрываться, глубина ООС увеличивается, усиление каскада снижается.

Порог срабатывания АРУ зависит от коэффициента усиления ОР2, а он, в свою очередь, зависит от сопротивления резистора R8.

Я решил проверить, как будет работать выпрямитель по схеме удвоения и учетверения вместе с транзистором ВС847.

Рис. 17.
Рис. 17.

Теперь о результатах. Выпрямитель по схеме удвоения:

Рис. 18.
Рис. 18.

Выпрямитель по схеме учетверения:

Рис. 19.
Рис. 19.

Видно, что для почти полного открывания VT1 в первом случае требуется амплитуда НЧ всего около 0,4 В, а во втором - около 0,3. Тут даже дополнительного усилителя АРУ не потребуется.

Но транзистор - то кремниевый, у него пороговое напряжение около 0,7В. А что если взять германиевый транзистор? Нашел МП37 с Ку = 26.

Выпрямитель по схеме удвоения:

Рис. 20.
Рис. 20.

Как и ожидалось, для полного открывания германиевого транзистора требуется переменное напряжение НЧ всего чуть более 200 мВ!

Какой же вывод я для себя сделал? При построении систем АРУ необходимо учитывать пороговые свойства регулирующих элементов, подбирая их с минимальным напряжением открывания, а в выпрямителях систем АРУ использовать германиевые диоды, а лучше - с барьером Шоттки. Причем для не очень высоких частот (5 - 8 МГц) можно пробовать маломощные выпрямительные диоды, хотя и ВЧ диодов хватает.

Всем здоровья и успехов!