Добавить в корзинуПозвонить
Найти в Дзене

Ремонт трансивера Yaesu FT-857 после повышенного напряжения. Почему японская защита не спасла рацию.

В ремонте чистокровный японский КВ/УКВ трансивер (рация) Данный трансивер эксплуатировался на таком дальнем Севере нашей страны, где кроме радио никакой другой связи нет. Так что в данном случае это не радиолюбительское хобби, а жизненная необходимость. Но вновь прибывшие на объект сотрудники, по чему то решили запитать его не от 12 Вольт, а от 24. После этого он перестал подавать признаки жизни. Хотя, что интересно, аппарат крайне защищенный от таких происшествий. Короче, получилось как в том анекдоте про японскую пилу. Открываем верхнюю крышку, а там... Настоящая красота радиоэлектроники - мощные ВЧ транзисторы с позолоченными крылышками-выводами, ровные ряды аккуратных катушек и релюшек различных размеров. Тут находится силовая часть радиостанции. После безликих плат от современных ноунейм телевизоров, тут просто произведение искусства. Внешний осмотр ничего не дает, приступаем к анализу схемы благо она есть в свободном доступе. Начинаем от входа питания. Красным на схеме выделе
Оглавление

В ремонте чистокровный японский КВ/УКВ трансивер (рация)

Предыстория.

Данный трансивер эксплуатировался на таком дальнем Севере нашей страны, где кроме радио никакой другой связи нет. Так что в данном случае это не радиолюбительское хобби, а жизненная необходимость. Но вновь прибывшие на объект сотрудники, по чему то решили запитать его не от 12 Вольт, а от 24. После этого он перестал подавать признаки жизни. Хотя, что интересно, аппарат крайне защищенный от таких происшествий. Короче, получилось как в том анекдоте про японскую пилу.

-2

Ремонт

Открываем верхнюю крышку, а там... Настоящая красота радиоэлектроники - мощные ВЧ транзисторы с позолоченными крылышками-выводами, ровные ряды аккуратных катушек и релюшек различных размеров. Тут находится силовая часть радиостанции. После безликих плат от современных ноунейм телевизоров, тут просто произведение искусства.

-3

Внешний осмотр ничего не дает, приступаем к анализу схемы благо она есть в свободном доступе. Начинаем от входа питания.

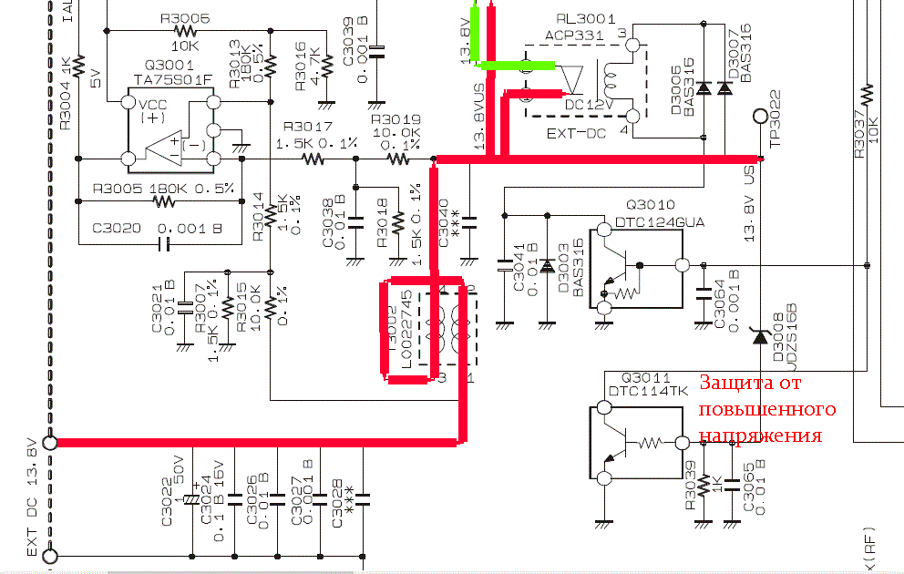
Схема питания радиостанции Yaesu FT-857
Схема питания радиостанции Yaesu FT-857

Красным на схеме выделена не отключаемая линия питания, обозначенная на схеме 13.8VUS. Напряжение на этой линии есть всегда, то есть это своего рода дежурное питание. Питание на основную схему радиостанции подается через контакты реле RL3001, которое включается транзистором Q3010 при подаче на его базу высокого уровня от контроллера управления. При проверке выяснилось, что при нажатии на кнопку питания, ничего на базу транзистора не приходит. На транзисторе Q3011 и стабилитроне D3008 реализована защита от повышенного напряжения. При превышении напряжением питания порога пробоя стабилитрона 16 Вольт, транзистор открывается и шунтирует базу Q3010, тем самым блокируя включение реле и подачу повышенного напряжения питания в схему. Схема простая и эффективная. Проверка показала, что тут то же все в порядке и исправно. Идём дальше по линии 13.8VUS, а уходит она на плату управления в нижней части радиостанции.

Открываем нижнюю крышку и там сразу же бросается в глаза набухший конденсатор.

Плата управления Yaesu FT-857
Плата управления Yaesu FT-857

Тут в любом случае нужно демонтировать плату для дальнейшего осмотра. Демонтаж не сложный, открутить все болты-шурупы, отсоединить шлейф и разъем. Особо аккуратно нужно быть к двум ВЧ разъемам, у меня они присохли, а силу применять нельзя.

-6

Ещё немного мешает достать плату из корпуса передняя панель, пришлось ее немного открутить.

Демонтаж закончен.

-7

Вид с обратной стороны.

-8

При прозвонке и осмотре выявлен виновник - оборванный резистор 15 Ом идущий к вспухшему конденсатору с другой стороны платы.

-9

Анализируем, что это значит по схеме.

-10

Неотключаемая линия дежурного питания 13.8VUS идёт через сгоревший резистор (он на схеме почему то 6.8 Ом, но это значения не имеет) на пятивольтовый стабилизатор для питания контроллера управления. Соответственно питания нет и ничего не работает. Причина сгорания резистора - пробой конденсатора который стоит перед стабилизатором и который ВНИМАНИЕ! имеет номинал 1000 мкФ на 16 Вольт! То есть разработчики радиостанции предусмотрели что защита по питанию будет отключать радиостанцию при питании выше 16 Вольт, но при этом не подумали о конденсаторе.

Что это - грубая ошибка или хитрый замысел самураев?

А я заканчиваю ремонт заменой конденсатора, ставлю 1000 мкф на 35 Вольт, и резистора - ставлю 22 Ом, какой под рукой был, в данном случае не критично.

-11

Собираю и проверяю.

-12

Всё заработало. 7000,60 КГц частота на которой последний раз работал трансивер. Надо будет на досуге послушать, что там.

Потребление на приём 1.41 Ампер. На передачу испытывать не буду, так как нет антенны к сожалению.

-13

Всем 73! как говорят радиолюбители. Если было интересно, подписывайтесь на мой канал.

Частота дальнобойщиков
Частота дальнобойщиков

Понравилась эта статья?, автору будет приятно получить в знак благодарности небольшой донатик на чай (или пивко :) ----> Отблагодарить

Применяемые в работе инструменты

Мультиметр HOLDPEAK HP-770

Паяльник Т12