Добавить в корзинуПозвонить
Найти в Дзене
Онлайн поневоле

Задача 18 из ЕГЭ по математике про бесконечнодолгожителей

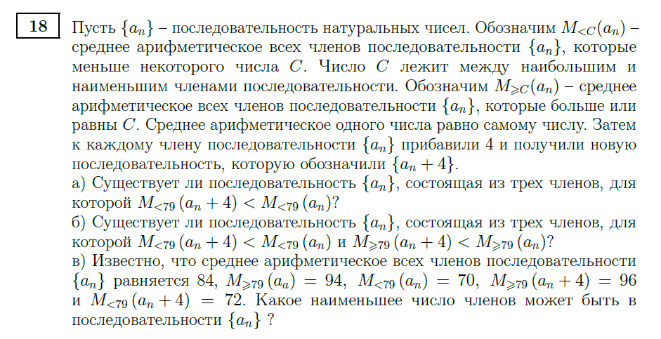
На пробном ЕГЭ в декабре в номере 18 была такая задача: Условие этой задачи мало кто из учеников смог понять и из-за непонятой формулировки не стали за нее даже браться. Другой вариант этой задачи: Несколько джентльменов-бесконечнодолгожителей образовали клуб. Возрастом джентльмена считают полное количество прожитых им лет. Тех джентльменов, которым не менее 79 лет, называют «стариками», а тех, кому менее 79 лет – «юнцами». Состав клуба никогда не меняется, в нём есть хотя бы один «юнец» и хотя бы один «старик». а) Может ли в клубе из трёх джентльменов случиться так, что ровно через четыре года средний возраст «юнцов» уменьшится? б) Может ли в клубе из трёх джентльменов случиться так, что ровно через четыре года одновременно уменьшатся средний возраст «юнцов» и средний возраст «стариков»? в) Средний возраст всех членов клуба равен 84. Средний возраст «юнцов» 70 лет, средний возраст «стариков» - 92 года. Через 4 года средний возраст «юнцов» стал равен 72 годам, а средний возраст «старик

На пробном ЕГЭ в декабре в номере 18 была такая задача:

Условие этой задачи мало кто из учеников смог понять и из-за непонятой формулировки не стали за нее даже браться.

Другой вариант этой задачи:

Несколько джентльменов-бесконечнодолгожителей образовали клуб. Возрастом джентльмена считают полное количество прожитых им лет. Тех джентльменов, которым не менее 79 лет, называют «стариками», а тех, кому менее 79 лет – «юнцами». Состав клуба никогда не меняется, в нём есть хотя бы один «юнец» и хотя бы один «старик».

а) Может ли в клубе из трёх джентльменов случиться так, что ровно через четыре года средний возраст «юнцов» уменьшится?

б) Может ли в клубе из трёх джентльменов случиться так, что ровно через четыре года одновременно уменьшатся средний возраст «юнцов» и средний возраст «стариков»?

в) Средний возраст всех членов клуба равен 84. Средний возраст «юнцов» 70 лет, средний возраст «стариков» - 92 года. Через 4 года средний возраст «юнцов» стал равен 72 годам, а средний возраст «стариков» – 94 годам. При каком наименьшем количестве членов клуба такое возможно?

Что интересно: многим ученикам так сформулированная задача проще не показалась)

-2

Разбор задачи здесь у Профиматики https://www.youtube.com/watch?v=ugPaeQc88Z0