Добавить в корзинуПозвонить
Найти в Дзене
Паяльник

Понижающий DC-DC преобразователь на XL4016 с регулировкой напряжения и тока

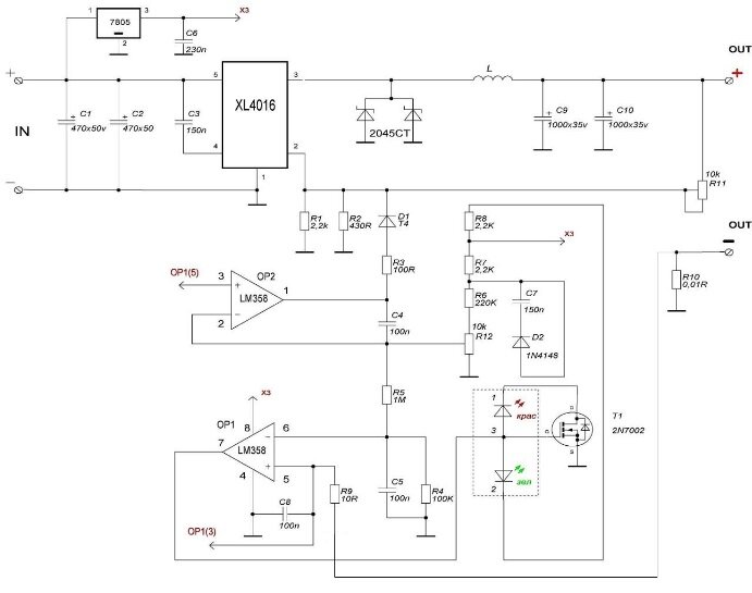
Приветствую коллег-радиолюбителей, в этой статье хочу поделиться схемой мощного понижающего DC-DC преобразователя на основе микросхемы XL4016. Для начала технические характеристики самой микросхемы из datasheet: Довольно неплохие характеристики по доступной цене. За основу взята схему этого китайского модуля с заявленной мощностью 300Вт, но посмотрев обзоры на него – я увидел ряд недостатков, которые захотелось устранить. Для устранения этих недостатков схема была немного изменена и доработана, на рис. 1 схема китайского модуля, на рис. 2 – моя. Рисунок 1. Рисунок 2. Описывать принцип работы понижающего DC-DC преобразователя не вижу смысла, так как в интернете полно информации на эту тему, ограничусь лишь описанием своих доработок. Для добавления функции контроля температуры и защиты от перегрева – сдвоенный операционный усилитель LM358 был заменён на счетверённый LM324. На инвертирующем входе U4_1 установлено опорное напряжение 2,5В делителем R9, R10, а на не инвертирующем – делитель

Приветствую коллег-радиолюбителей, в этой статье хочу поделиться схемой мощного понижающего DC-DC преобразователя на основе микросхемы XL4016. Для начала технические характеристики самой микросхемы из datasheet:

  • Входное напряжение: 8 – 40В
  • Напряжение выхода: 1,25 – 36В
  • Максимальный коэффициент заполнения: 100%
  • Минимальное падение напряжения на стабилизации: 0,3В
  • Фиксированная частота: 180 кГц
  • Постоянный выходной ток: 8А
  • Внутренний MOSFET-транзистор с оптимизированной мощностью
  • КПД до 96%
  • Встроенные функции защиты от перегрева, короткого замыкания на выходе, перенапряжения на входе и ограничения тока.

Довольно неплохие характеристики по доступной цене. За основу взята схему этого китайского модуля с заявленной мощностью 300Вт, но посмотрев обзоры на него – я увидел ряд недостатков, которые захотелось устранить.

  1. Очень сомнительно, что этот модуль потянет долговременно нагрузку в 300Вт без принудительного охлаждения, но на схеме не предусмотрен контроль температуры и управление вентилятором, а обдувать радиатор непрерывно – бессмысленно, энергозатратно и шумно.
  2. При нагреве появляется просадка напряжения на выходе, то есть качество стабилизации зависит от мощности нагрузки.
  3. Регулировка выходного напряжения только от 1,25В, а хочется от 0В.

Для устранения этих недостатков схема была немного изменена и доработана, на рис. 1 схема китайского модуля, на рис. 2 – моя.

Рисунок 1.

-2

Рисунок 2.

Описывать принцип работы понижающего DC-DC преобразователя не вижу смысла, так как в интернете полно информации на эту тему, ограничусь лишь описанием своих доработок.

Для добавления функции контроля температуры и защиты от перегрева – сдвоенный операционный усилитель LM358 был заменён на счетверённый LM324. На инвертирующем входе U4_1 установлено опорное напряжение 2,5В делителем R9, R10, а на не инвертирующем – делитель состоит из резистора R11=3,3 кОм и NTC термодатчика 10 кОм. При нагреве » до 58 - 59°С – напряжение не инвертирующего входа становится выше, чем на инвертирующем и на выходе усилителя появляется высокий уровень, который открывает транзистор VT1 и включает вентилятор. Резистор R15 обеспечивает гистерезис включения и отключения вентилятора. На практике у меня получилось, что вентилятор включается на 59°С и отключается при 57°С. Подбором номинала R15 можно изменить диапазон температур работы вентилятора, а подбором R11 – температуру включения обдува.

Также не инвертирующий вход U4_1 соединён с не инвертирующим входом U4_4, на инвертирующий вход которого подано опорное напряжение 4,12В, сформированное делителем R12, R13. Если по каким-то причинам вентилятор не справляется с охлаждением микросхемы и она продолжает нагреваться, при достижении »120°С, напряжение не инвертирующего входа U4_4 становится выше, чем инвертирующего и на выходе данного усилителя становится высокий уровень, который через диод VD4 попадает на 2 вывод XL4016 и останавливает генерацию ШИМ. Напряжение на выходе отключается, но вентилятор продолжает работать и охлаждать схему. Также высокий уровень выхода ОУ U4_4 открывает транзистор VT2, который подключает землю на инвертирующий вход через резистор R21. Если пренебречь сопротивлением PN перехода транзистора – сопротивление нижнего плеча делителя R12, R13 будет равняться (R12*R21)/(R12+R21) »1,14 кОм, а значит, опорное напряжение на инвертирующем входе уже будет не 4,12, а 2,66В. Это обеспечивает удерживание микросхемы в отключенном состоянии до момента, пока она не остынет до »55°С, после чего напряжение на выходе снова появляется и схема работает в штатном режиме.

Обратная связь XL4016 построена на внутреннем источнике опорного напряжения 1,25В, что не даёт возможности выставить напряжение выхода ниже при организации обратной связи по схеме из datasheet, но при подаче на 2 вывод микросхемы логического уровня 3,3В – генерация ШИМ прекращается (datasheet, ст. 8). Именно эту функцию китайцы использовали для организации ограничения тока. Эту-же функцию я использовал для защиты от перегрева и на ней-же реализовал регулировку напряжения от 0В. К инвертирующему входу U4_3 подключен средний вывод переменного резистора R8, а его крайние выводы к земле и +5В. Этим резистором регулируется напряжение выхода. На не инвертирующий вход U4_3 подключен делитель напряжения R6, R7, номиналы резисторов подбираются таким образом, чтобы при максимальном выходном напряжении на вход ОУ поступало +5В. Усилитель сравнивает напряжение на выходе через делитель R6, R7 и если оно превышает заданное резистором R8 – на второй вывод XL4016, через диод VD3, подаётся высокий уровень, что останавливает генерацию ШИМ, а если напряжение выхода ниже заданного – на вывод два XL4016 подтягивается низкий уровень через резистор R1 и генерация возобновляется. Таким же образом организовано ограничение тока на операционном усилителе U4_2. R4 и R5 – это по сути один резистор, можно и ставить один вместо двух, но мне легче было подобрать необходимое сопротивление из комбинации двух резисторов, чем найти один со строго необходимым сопротивлением. В моём случае сопротивление шунта амперметре »0,008Ом (определено опытным путём), значит при токе 8А – на нём будет падение напряжения U=I*R=8*0,008=0,064В. Соответственно номиналы R4 и R5 подобраны таким образом, чтобы при максимальном сопротивлении R3, на инвертирующем входе U4_2 было 64мВ. В связи с тем, что плата разведена не очень хорошо и по земле гуляют помехи, а сопротивление шунта слишком низкое – регулировка тока вышла не от 0, а от 70 – 80мА. Для регулировки тока от нуля следует использовать шунт с большим сопротивлением, например 0,05Ом и плату разводить так, чтобы расстояние от шунта и от переменного резистора R3 до операционного усилителя было минимальным, а также силовые дорожки максимально прямые, короткие и широкие. Сам шунт я выпаял из вольт-амперметра, который отображает информацию, и впаял на плату (рис. 3), а сам амперметр подключил проводами к обеим контактам шунта на плате. Такое решение было принято для увеличения стабильности ограничения тока за счёт исключения просадки напряжения на проводах и контактах амперметра.

-3

Рисунок 3.

Таким образом, регулировка тока осталась такой-же, как у китайцев, только реализация немного упрощена, а за счет регулировки напряжения через ОУ – устранены второй и третий недостатки китайской схемы. Напряжение регулируется от 0В и стабилизация выхода не зависит от нагрева, так-как операционный усилитель не греется и питается от независимого стабилизатора 5В.

Стабилизатор 7812 (U2) добавлен в схему для питания вентилятора, также через него запитан 78L05L. Здесь стоит обратить внимание на ещё один недостаток китайской схемы. Согласно datasheet – на вход 78L05 можно подавать до 30В, а в описании своего DC-DC преобразователя они указывают информацию из datasheet на XL4016, то есть максимальное входное напряжение 40В. Не думаю, что такое напряжение на входе 78L05 будет иметь положительные последствия. В моём случае эта проблема тоже полностью не устранена, так как на вход 7812, согласно datasheet, можно подавать до 35В, но всё-же так более безопасно, так-как на вход 78L05 придёт только 12В. Это важно, так-как в случае пробоя 78L05 – напряжение выхода резко возрастёт, но это уже недостаток моей схемы. У китайцев в таком случае только перестанет работать ограничение тока. Впрочем, у меня нет планов подавать на вход данного преобразователя более 30В.

Также отмечу, что конденсаторы C16 – C19 на схеме не нужны, но в связи с тем, что моя разводка печатной платы оказалась не очень удачной – пришлось их установить для устранения помех, которые гуляли по земле и мешали стабильной работе схемы. Ёмкости C14 и C15 установлены непосредственно на разъём выходного напряжения (рис. 4), после проводов, которыми он соединён с платой. Такое решение позволило порядочно снизить пульсации на выходе, с 220мВ до 75, с периодическими всплесками до 110мВ.

-4

Рисунок 4.

Далее фотографии испытания преобразователя в разных режимах, на фотографиях видно напряжение выхода, ток нагрузки и пульсации.

-5

И того, при нагрузке до 1А, пульсации на выходе не более 25мВ, при нагрузке до 6,68А – средние пульсации 75 – 100мВ, периодически всплески доходят до 150мВ. В дальнейшем есть идея поставить на выходе линейный стабилизатор на мощном транзисторе, который будет понижать напряжение на 1 – 2В, но при этом максимально избавит схему от пульсаций. Думаю, что так-как падение напряжения на линейной стабилизации будет не более 2В – возможно будет сохранить высокую мощность, немного снизить максимальное выходное напряжение, но зато обеспечить малошумящий выход и использовать схему для простенького лабораторного блока питания. Пока – только зарядка аккумуляторов и питание маломощной нагрузки, так как до 1А – пульсаций почти нет. Также можно питать нагрузку, которая не требовательна ко входному напряжению или содержит свои внутренние фильтры.

Своей печатной платой не делюсь, так как она, мягко говоря, не очень. Буду благодарен за конструктивную критику и предложения по доработке, устранению недостатков схемы

И напоследок пару фотографий платы и готового устройства:

-6
-7
-8

Автор: Theodotos