Найти в Дзене
Виктор Пуделко

Подключение силового контактора

Силовой контактор - это электромеханическое устройство, используемое для управления высокими электрическими нагрузками. Он широко применяется в промышленности и электроустановках для управления двигателями, освещением, насосами, нагревателями и другими электроустройствами.
Он необходим для включения и выключения электрической нагрузки. При подаче сигнала управления силовой контактор замыкает или размыкает контакты, тем самым включает или выключает нагрузку.
Он может быть оснащен защитными функциями, такими как предохранители или автоматические выключатели, которые предотвращают перегрузку или короткое замыкание в нагрузке.
Может иметь несколько контактов, позволяющих управлять несколькими устройствами одновременно. Это может быть полезно для управления группой двигателей или освещения в одной электроустановке.
Использование силового контактора позволяет оператору управлять электрическими нагрузками из безопасного места, не подключаясь непосредственно к источнику питания. Он так

Силовой контактор - это электромеханическое устройство, используемое для управления высокими электрическими нагрузками. Он широко применяется в промышленности и электроустановках для управления двигателями, освещением, насосами, нагревателями и другими электроустройствами.

Он необходим для включения и выключения электрической нагрузки. При подаче сигнала управления силовой контактор замыкает или размыкает контакты, тем самым включает или выключает нагрузку.

Он может быть оснащен защитными функциями, такими как предохранители или автоматические выключатели, которые предотвращают перегрузку или короткое замыкание в нагрузке.

Может иметь несколько контактов, позволяющих управлять несколькими устройствами одновременно. Это может быть полезно для управления группой двигателей или освещения в одной электроустановке.

Использование силового контактора позволяет оператору управлять электрическими нагрузками из безопасного места, не подключаясь непосредственно к источнику питания. Он также обеспечивает защиту от случайного включения или выключения нагрузки.

Он является важным компонентом электроустановок, обеспечивая управление высокими электрическими нагрузками и защиту устройств от перегрузок или коротких замыканий.

Система контактов на силовом контакторе

Независимо от типоразмера и производителя, большинство трехфазных контакторов имеют стандартную схему контактов и их подключения. Это облегчает монтаж и настройку контактора. Каждый контакт имеет маркировку, которая обычно наносится на корпус контактора и выглядит следующим образом:

- Контакты А1 (ноль) и А2 (фаза) используются для управления включением и отключением контактора.
- Нечетные цифры (1, 3, 5) и маркировка L1, L2, L3 обозначают места подключения трехфазного питания.
- Четные цифры (2, 4, 6) и маркировка T1, T2, T3 указывают на места подключения проводов, идущих к потребителю тока.
- 13NO и 14NO представляют пару блок-контактов, используемых для функции самоподхвата.

Контакт А2 обычно дублируется в верхней и нижней части корпуса контактора, что облегчает коммутацию. Это также позволяет использовать верхнюю и нижнюю группы силовых контактов для ввода или вывода электропитания. Однако важно правильно подключить фазы, иначе может произойти неправильное вращение двигателя или другие проблемы. Для обозначения фаз и упрощения подключения проводов, на изоляции кабеля могут быть использованы числа и цветовая маркировка. Например, цвет желтый соответствует фазе 1, зеленый - фазе 2, красный - фазе 3, а белый цвет или маркировка "0" используется для нулевого провода.

При подключении силовых контактов важно следовать инструкциям и обратить внимание на правильность подключения управляющего напряжения через кнопочный пост. Это позволит правильно функционировать контактору и связанным с ним устройствам.

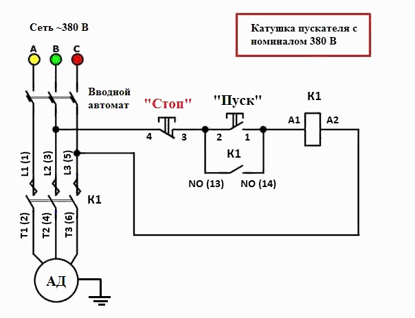
Для правильного подключения кнопочного поста к контактору сети 380 В используется следующая схема:

1. Подайте питание (фазу) на кнопочный пост через контакт №4 кнопки "Стоп".

2. Установите перемычку между клеммами №3 "Стоп" и №2 "Пуск", чтобы продлить линию фазы.

3. Соедините клемму А1 контактора с контактом №1 "Пуск".

4. Подключите нулевую жилу управляющего провода к клемме А2 контактора.

5. Установите перемычку между дублем контакта А1 и клеммой 14NO.

6. Соедините клемму 13NO с контактом №2 "Пуск".

Важно следовать указанной схеме и правильно подключать провода. Это обеспечит корректную работу кнопочного поста и контактора при включении и выключении нагрузки.

Схема №1
Схема №1

Если требуется запитать схему управления от одной фазы (фаза-ноль) с катушкой контактора номиналом 220 В, то схема подключения будет следующей:

Схема №2
Схема №2

При нажатии кнопки "Пуск", силовые контакты контактора замыкаются, и напряжение подается на блок-контакт. Блок-контакт обеспечивает удержание силовых контактов в рабочем (закрытом) положении даже после отпускания кнопки "Пуск".

Нажатие кнопки "Стоп" приводит к разрыву цепи на блок-контакте, и силовые контакты переходят в нормально-открытое положение.

Если вы затрудняетесь самостоятельно выполнить монтаж электрики, то лучше обратиться к профессионалам. Наша команда опытных электриков поможет выполнить любые работы в этой области.

Ссылка на наши контакты, работы и отзывы:

https://taplink.cc/profile13242721pages

сайт: https://pudelko.ru/; electrostart_123@mail.ru

☎+7(967) 667 10 97

https://instagram.com/electrostart_krd?igshid=YmMyMTA2M2Y=

vk.com/electrostart_krd

Ютуб-канал: https://youtu.be/rmb7lHiwacQ

Ознакомьтесь с прайс-листом: https://docs.google.com/spreadsheets/d/184nGxUOtTGi2AygcFqGNETZELXAUzusF/edit?usp=sharing&ouid=106961554927347528179&rtpof=true&sd=true