Добавить в корзинуПозвонить
Найти в Дзене

Поведенческие модели EPC, BPMN.

Поведенческие модели EPC (Event-driven Process Chain) и BPMN (Business Process Model and Notation) - это два различных графических языка моделирования бизнес-процессов, которые используются для описания поведения системы и потока выполнения процессов. Обе модели обеспечивают возможность визуализировать и анализировать бизнес-процессы, но они имеют различные нотации и уровни детализации. Давайте рассмотрим каждую модель отдельно: EPC - это графический язык моделирования, который фокусируется на событиях и их взаимосвязях в процессе. Основная цель EPC - представить процессы событийно-ориентированным способом и выявить потоки данных и управления на основе происходящих событий. Основные элементы поведенческой модели EPC: Диаграммы EPC описывают потоки данных и управления в процессе, основанные на событиях, что делает их особенно полезными для анализа сложных бизнес-процессов. BPMN - это графический язык моделирования, который предоставляет обширный набор символов и нотаций для описания би

Поведенческие модели EPC (Event-driven Process Chain) и BPMN (Business Process Model and Notation) - это два различных графических языка моделирования бизнес-процессов, которые используются для описания поведения системы и потока выполнения процессов. Обе модели обеспечивают возможность визуализировать и анализировать бизнес-процессы, но они имеют различные нотации и уровни детализации.

Давайте рассмотрим каждую модель отдельно:

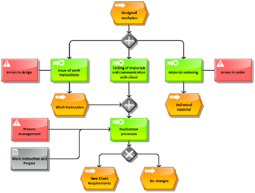
EPC - это графический язык моделирования, который фокусируется на событиях и их взаимосвязях в процессе. Основная цель EPC - представить процессы событийно-ориентированным способом и выявить потоки данных и управления на основе происходящих событий.
-2

Основные элементы поведенческой модели EPC:

  • События: Представляют различные события, которые могут происходить в процессе и вызывать изменение его состояния.
  • Функции: Отображают действия и операции, которые выполняются в результате событий.
  • Управление: Обозначает потоки управления между различными функциями в процессе.

Диаграммы EPC описывают потоки данных и управления в процессе, основанные на событиях, что делает их особенно полезными для анализа сложных бизнес-процессов.

BPMN - это графический язык моделирования, который предоставляет обширный набор символов и нотаций для описания бизнес-процессов. Основная цель BPMN - создать единый и понятный язык для моделирования процессов, понятный как бизнес-специалистам, так и IT-специалистам.
-3

Основные элементы поведенческой модели BPMN:

  • События: Представляют различные события в процессе, которые могут инициировать изменения.
  • Задачи: Отображают действия и операции, которые выполняются в процессе.
  • Шлюзы: Обозначают различные условия и ветвления в потоке выполнения процесса.

BPMN обеспечивает разделение процессов на уровни детализации, что позволяет представлять бизнес-процессы как высокоуровневые описания, так и детализированные модели, включая последовательности шагов и условия.

Выбор между моделями EPC и BPMN зависит от конкретных требований проекта и предпочтений команды моделирования. Обе модели предоставляют мощные инструменты для визуализации, анализа и оптимизации бизнес-процессов.