Добавить в корзинуПозвонить
Найти в Дзене

Изготовление шестерен по образцу. Как мы это делаем

Что делать, если в вашем оборудовании сломалась шестерня? Можно просто купить новую. Но если шестерня недружественная, это может оказаться не так просто, а иногда - и вовсе невозможно. В этом случае вы можете отправить эту шестерню нам. Лучше всего, если эта шестерня будет неизношенной и с ответной парой, но у нас были случаи, когда удавалось реконструировать номинальную геометрию и по кусочку одного и полностью убитого зубчатого колеса. 1. Сперва мы сканируем шестерню, которую нужно будет изготовить. Для этого мы используем сканеры KSCAN Magic с точностью сканирования до 15 мкм или Solutionix Rexcan 4 с точностью сканирования до 30 мкм. Сканирование в процессе. Посмотрите, какой великолепный скан мы получили. Он полный, без разрывов в поверхностях, поэтому можно сохранять его в .STL и печатать деталь "как есть" (и она с вероятностью 99% будет работать как надо, мы так уже делали), но все же лучше эту шестерню рассчитать. Для расчета воспользуемся 22 версией Geomagic Design X - она поз

Что делать, если в вашем оборудовании сломалась шестерня? Можно просто купить новую. Но если шестерня недружественная, это может оказаться не так просто, а иногда - и вовсе невозможно.

В этом случае вы можете отправить эту шестерню нам. Лучше всего, если эта шестерня будет неизношенной и с ответной парой, но у нас были случаи, когда удавалось реконструировать номинальную геометрию и по кусочку одного и полностью убитого зубчатого колеса.

1. Сперва мы сканируем шестерню, которую нужно будет изготовить.

Для этого мы используем сканеры KSCAN Magic с точностью сканирования до 15 мкм или Solutionix Rexcan 4 с точностью сканирования до 30 мкм.

Сканирование в процессе.

Облако точек
Облако точек

Посмотрите, какой великолепный скан мы получили. Он полный, без разрывов в поверхностях, поэтому можно сохранять его в .STL и печатать деталь "как есть" (и она с вероятностью 99% будет работать как надо, мы так уже делали), но все же лучше эту шестерню рассчитать.

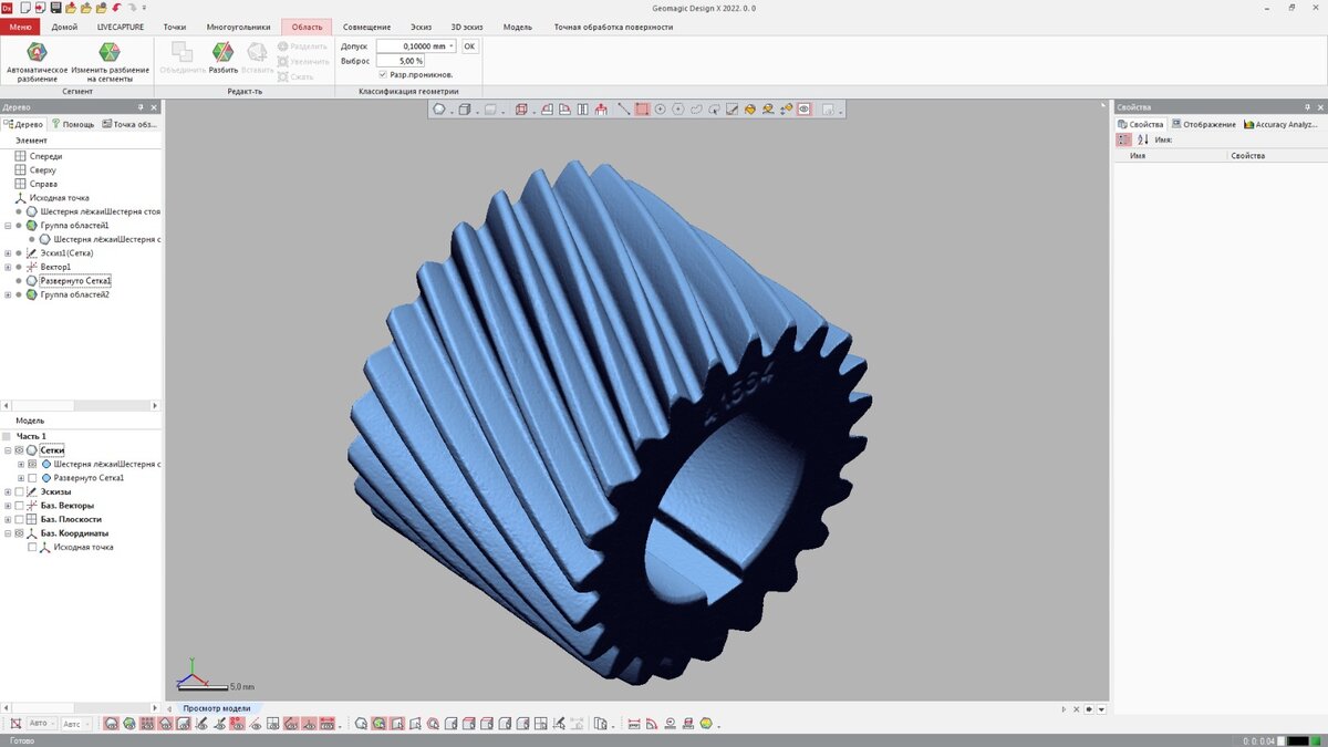
Для расчета воспользуемся 22 версией Geomagic Design X - она позволяет делать развертки шестерен. По развертке очень удобно определять размеры зуба, его профиль и эвольвенты.

-3

Затем заглянем в справочник, потому что вполне может оказаться так, что шестерня эта - стандартная. В этом случае берем стандартные размеры, по ним строим твердотельную CAD-модель. Кроме печати, по такой модели можно сделать чертеж для производства - все же, 3D-печати у нас пока не очень доверяют.

И, как показывает практика, напрасно. Как-то раз мы печатали шестерни для промышленного оборудования методом SLM из нержавейки. Эти шестерни проработали у заказчика три года и работают до сих пор (!). Родные шестерни, по его словам, ходили от силы полгода - год.

Наши возможности позволяют печатать шестерни из сплавов металлов и нейлоноподобных смол. Нейлоновые шестерни, кстати, вполне неплохо показали себя в таких устройствах, как, например, гитары токарных станков - даже при условии, что они работают в паре металл - нейлон.

В этой сборке многие детали можно напечатать методом SLM из жаропрочных сплавов
В этой сборке многие детали можно напечатать методом SLM из жаропрочных сплавов

Если вы ищете достойную альтернативу шестерням и готовы немного поэкспериментировать - присылайте описание задач по контактам ниже.

#пораделатьвещи

+7993-521-68-81

park3dekb@yandex.ru

Екатеринбург, ул. Конструкторов, д. 5.

Сайт: 3dparkekb.bitrix24site.ru

Телеграм: https://t.me/park3dekb

Инстаграм: https://instagram.com/3dpark.ekb?igshid=ZGUzMzM3NWJiOQ==