Найти в Дзене
RADIO INFO

Современные зарубежные радиоконструкторы. Микромощный DIY Kit AM средневолновый вещательный радиопередатчик.

Добрый день дорогие друзья.
Я продолжаю просматривать предложения радиоконструкторов для сборки радиолюбителями от зарубежных интернет магазинов. О самых интересных предложениях (по моему мнению) я всегда рассказываю моим читателям, и судя по количеству лайков и комментариев к этим статьям, моей аудитории, это им тоже интересно. Сегодня мы с Вами рассмотрим предложение набора для сборки очень интересного радиолюбительского средневолнового передатчика. Продаются эти наборы в западных интернет магазинах по цене от $17 до $85 без стоимости пересылки. Покупать его не имеет никакого смысла, и если кто из моих уважаемых читателей решиться на сборку этого, то всю необходимую информацию он найдет в этой статье. Схема передатчика. Рабочая частота радиопередатчика 1500–1600 кГц, может регулироваться подстроечным конденсатором или увеличением-уменьшением C2 и C15, C15 может быть 100 пФ или 150 пФ Мощность радиопередатчика 50 мВт, напряжение питания 12В, размер печатной платы 84 X 40мм. Q1 работ

Добрый день дорогие друзья.
Я продолжаю просматривать предложения радиоконструкторов для сборки радиолюбителями от зарубежных интернет магазинов. О самых интересных предложениях (по моему мнению) я всегда рассказываю моим читателям, и судя по количеству лайков и комментариев к этим статьям, моей аудитории, это им тоже интересно. Сегодня мы с Вами рассмотрим предложение набора для сборки очень интересного радиолюбительского средневолнового передатчика.

Продаются эти наборы в западных интернет магазинах по цене от $17 до $85 без стоимости пересылки. Покупать его не имеет никакого смысла, и если кто из моих уважаемых читателей решиться на сборку этого, то всю необходимую информацию он найдет в этой статье.

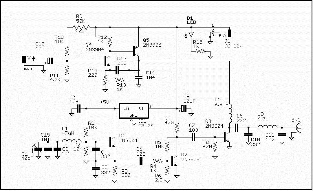
Схема передатчика.

-2

Рабочая частота радиопередатчика 1500–1600 кГц, может регулироваться подстроечным конденсатором или увеличением-уменьшением C2 и C15, C15 может быть 100 пФ или 150 пФ Мощность радиопередатчика 50 мВт, напряжение питания 12В, размер печатной платы 84 X 40мм.

Q1 работает как генератор Колпитца.Генератор частоты можно применить и кварцевый. На Q2 построен буферный каскад. Q3 представляет собой выходной ВЧ-усилитель, нагруженный на антенну через фильтр C9, C10, L3 и C11. Q4 - усилитель звука, Q5 –модулятор.
Радиопередатчик не содержит вообще никаких намоточных (при отсутствии готовых дросселей, их можно изготовить самостоятельно, воспользовавшись он-лайн калькулятором), дефицитных и дорогих деталей, и практически не требует регулировки

Необходимые детали для сборки средневолнового вещательного радиопередатчика

-3

Собирается радиопередатчик на печатной плате размер 84 X 40 мм.

-4

Расположение деталей на печатной плате

-5

Радиопередатчик в собранном виде

-6

Плата в сборе со стороны печатных проводников

-7

Собранный радиопередатчик проверяется по напряжению на контрольных точках при подаче напряжения питания 12 В

-8

Окончательная проверка осуществляется по осциллограммам , при подаче звукового сигнала 1000 Гц

-9

На этом у нас сегодня все.
Рекомендую также посмотреть
Каталог публикаций моего канала, где Вы найдете статьи по рассмотренной выше теме и множество других материалов, которые могут быть Вам интересны и полезны.

Ставьте лайки, комментируйте, подписывайтесь и заходите на мой канал, есть много интересной и нужной информации для радиолюбителей