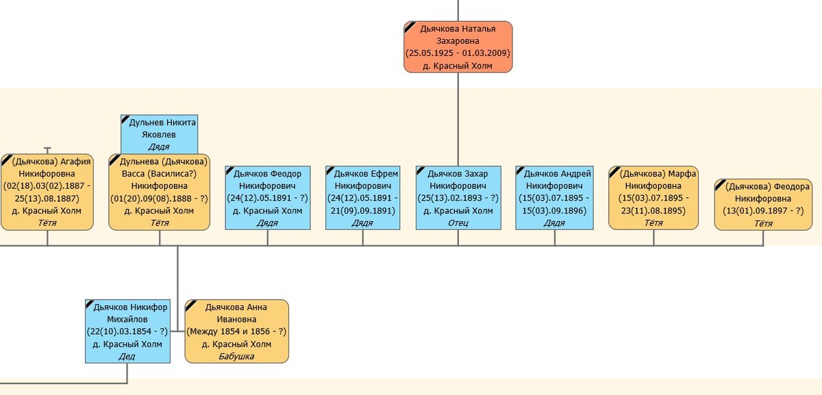
Еще в детстве, проводя лето у бабушки в деревне, я слышала семейные легенды о зарытом в огороде кувшине с монетами, бабушкиных дядьках-белых офицерах-ушедших в Китай, рассматривала старые фото.
К сожалению, мой "документальный" интерес к этой теме проснулся гораздо позже, в живых нет уже даже моей мамы, да и с техникой тогда было плохо, так что многих фото, например, уже и не найти. Смартфонов и сканеров то не было (
Поэтому если вам интересна тема вашего рода, то спрашивайте, собирайте и фиксируйте всю доступную вам информацию. Для поисков очень пригодятся: -Фамилии, имена и отчества, для женщин -девичьи фамилии.
-даты рождения, брака, смерти
-в каких местах все это происходило. чем подробнее тем лучше, тк в одной области может быть несколько населенных пунктов с похожим или одинаковым названием. Были ли переезды.
-занятия родных, места работы, службы, участие в войнах, особые заслуги (ветеран труда, передовик и тп.)
Запишите все что помните из рассказов родных сами, потом
