Найти в Дзене

Потенциал электрического поля

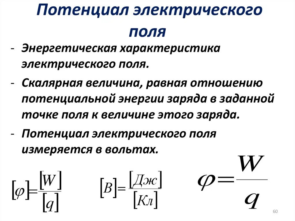
Потенциал — энергетическая характеристика поля. Аналогично с величиной напряженности поля вводится новая величина потенциал поля. Напряженность поля характеризует силу действующую на единичный положительный пробный заряд, потенциал характеризует потенциальную энергию, которую имеет тот же точечный пробный заряд в электрическом поле. Потенциал электростатического поля в данной точке — скалярная физическая величина, равная отношению потенциальной энергии, которой обладает пробный положительный заряд, помещенный в данную точку полю к величине этого заряда.

Потенциал — энергетическая характеристика поля.

Аналогично с величиной напряженности поля вводится новая величина потенциал поля.

Напряженность поля характеризует силу действующую на единичный положительный пробный заряд, потенциал характеризует потенциальную энергию, которую имеет тот же точечный пробный заряд в электрическом поле.

Потенциал электростатического поля в данной точке — скалярная физическая величина, равная отношению потенциальной энергии, которой обладает пробный положительный заряд, помещенный в данную точку полю к величине этого заряда.