Найти в Дзене
Паяльник

Регулятор вентилятора с датчиком температуры на компараторе К554СА3

В настоящее время в радиоэлектронной аппаратуре (РЭА) очень часто используется принудительное охлаждение силовых полупроводниковых приборов, таких как выходные транзисторы различных усилителей, выпрямительные диоды, мостовые транзисторные и тиристорные ключи импульсных блоков питания и преобразователей, и многое другое. Принудительное охлаждение с помощью вентиляторов позволяет существенно сократить площадь, а, следовательно, и массу радиаторов, что улучшает массогабаритный и экономический показатели аппаратов. Но есть и минусы такого конструкторского решения, а именно, шумовое загрязнение окружающей среды от работы вентиляторов, вызывающее дискомфорт и утомление организма человека, а также накопление пыли в корпусе прибора, которая может со временем вывести его из строя. В целях экономии в большинстве РЭА принудительное охлаждение теплоотводов делается нерегулируемым, т.е. вентилятор вращается с неизменной скоростью. Так как максимальная нагрузка (тепловыделение) обычно кратковременна

В настоящее время в радиоэлектронной аппаратуре (РЭА) очень часто используется принудительное охлаждение силовых полупроводниковых приборов, таких как выходные транзисторы различных усилителей, выпрямительные диоды, мостовые транзисторные и тиристорные ключи импульсных блоков питания и преобразователей, и многое другое. Принудительное охлаждение с помощью вентиляторов позволяет существенно сократить площадь, а, следовательно, и массу радиаторов, что улучшает массогабаритный и экономический показатели аппаратов. Но есть и минусы такого конструкторского решения, а именно, шумовое загрязнение окружающей среды от работы вентиляторов, вызывающее дискомфорт и утомление организма человека, а также накопление пыли в корпусе прибора, которая может со временем вывести его из строя.

В целях экономии в большинстве РЭА принудительное охлаждение теплоотводов делается нерегулируемым, т.е. вентилятор вращается с неизменной скоростью. Так как максимальная нагрузка (тепловыделение) обычно кратковременна, а основное время загруженность аппарата может быть незначительной, то получается, что вентилятор впустую перегоняет кубометры воздуха, создавая при этом довольно сильный шум и засасывая пыль внутрь корпуса.

Решить проблему избыточного шума, снизить запыление, а также уменьшить износ вентилятора можно применив регулятор частоты вращения с датчиком температуры.

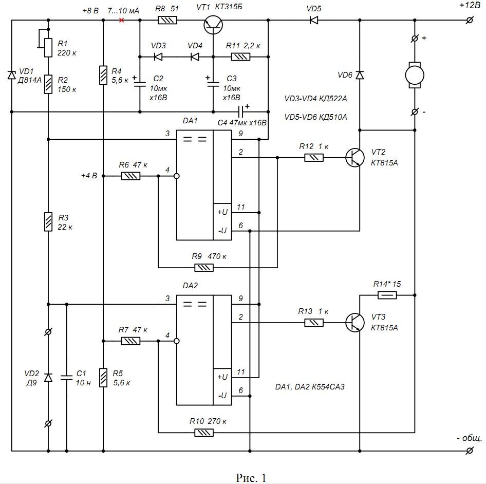
Мной была разработана схема регулятора частоты вращения вентилятора для линейного источника питания (см. рис. 1). Особенностью данной схемы является комбинированная работа двух режимов: режим автоматического плавного регулирования скорости вращения вентилятора в зависимости от температуры и триггерный режим включения вентилятора при достижении температуры заданного порога. При повышении температуры на датчике сперва включается плавная регулировка, а затем срабатывает триггер, включающий вентилятор на максимальные обороты. При понижении температуры триггерный режим сменяется на плавный. Сочетание двух режимов работы позволяет существенно снизить шум вентилятора при небольшом нагреве теплоотвода (регулирующего полупроводникового элемента) и избежать аварийного перегрева из-за тепловой инерции цепи радиатор-датчик-вентилятор-радиатор.

Датчиком температуры здесь служит германиевый диод VD2 типа Д9 (буквенный индекс принципиального значения не имеет), включенный в обратном смещении. Как известно, при повышении температуры увеличиваются как прямой, так и обратный токи, но обратный ток существенно зависит от температуры, тогда как относительное изменение прямого тока с изменением температуры незначительно. Выбор германиевого диода обусловлен тем, что зависимость обратного тока от температуры у германиевого p-n перехода имеет более выраженный характер, чем зависимость обратного тока у кремниевого p-n перехода. Обратный ток германиевого диода Д9 при комнатной температуре составляет порядка 20 мкА и начинает экспоненциально возрастать примерно на 10% при увеличении температуры на 1°С (ток увеличивается приблизительно в 2 раза при нагревании на 8°С).

Регулятор вентилятора (рис. 1) построен на двух компараторах напряжения отечественного производства типа К554СА3. Данные компараторы имеют очень низкий входной ток порядка 100 нА, могут питаться напряжением от +5В до 30В (или +/-15В), имеют универсальный выход: открытый коллектор или эмиттер, при этом нагрузка может подключаться к земле, положительной или отрицательной шинам питания. Максимальная рассеиваемая мощность компаратором составляет 500мВт, что позволяет подключать нагрузку до нескольких десятков миллиампер.

Включение датчика-диода в мост Уинстона R1R2R3VD2-R4R5 позволяет исключить его начальный ток и преобразовать в дифференциальное напряжение. Баланс моста настраивается подстроечным резистором R1. Питается измерительный мост от стабилизированного источника напряжения +8В, построенного на стабилитроне VD1 и генераторе стабильного тока (ГСТ), выполненного на транзисторе VT1. Ток ГСТ задаётся резистором R8 и составляет порядка 10 мА. Транзистор VT1 включен по схеме с общим коллектором, что даёт возможность создать на нём фильтр питания типа “умножитель ёмкости”, подключив между базой и общим проводом конденсатор C3. Конденсаторы C2 и C4 также помогают сглаживать и фильтровать напряжение питания. Диод VD5 развязывает питание компараторов DA1, DA2 и измерительного моста от общей цепи, и защищает от переполюсовки питания.

На компараторе DA2 собран дифференциальный усилитель напряжения с коэффициентом передачи K=R10/R7+1=6,74. Сигнал с компаратора DA2 снимается с эмиттерного выхода, что позволяет подключить (через токоограничивающий резистор R13) мощный управляющий транзистор VT3, включенный по схеме с общим эмиттером. Коллектор VT3 через балластный резистор R14 соединятся с нагрузкой. Резистор R14 создаёт падение напряжения в коллекторной цепи VT3, тем самым снижая напряжение коллектор-эмиттер и рассеиваемую мощность на транзисторе, что позволяет использовать транзистор без радиатора с нагрузкой до 0,3А. Подбирать сопротивление R14 следует при полностью открытом транзисторе VT3, так чтобы падение напряжения на нём было около 2-2,5В.

На компараторе DA1 выполнен триггер Шмитта. Сигнал с термодатчика снимается через резистор R3, который даёт небольшое падение напряжения порядка 0,3-0,4В и создаёт запаздывание на включение триггерного режима на 8-10°С от режима плавной регулировки. Увеличивая R3 можно отодвинуть порог срабатывания триггера в зону больших температур. Порог срабатывания триггера Шмитта настраивается резистором R1. Оптимальную пороговую температуру можно установить в 70°С. Гистерезис создаётся введением положительной обратной связи с помощью резистора R9. Ширина петли гистерезиса определяется отношением сопротивлений R6/R9=0,1, размах напряжения гистерезиса Uгис=U*R6/R9. Эмиттерный выход DA1 аналогично подключен через токоограничивающий резистор R12 к транзисторному ключу VT2. Ключ в свою очередь подключен к вентилятору. Транзисторы VT2 и VT3 защищены от ЭДС самоиндукции диодом VD6.

Автор Рыбалко В.Н.

Скачать список элементов (PDF)

Прикрепленные файлы:

Автор: vlad-kompozit