Добавить в корзинуПозвонить
Найти в Дзене
RADIO INFO

Простой ламповый УНЧ с низковольтным питанием.

Добрый день дорогие друзья По Интернету на зарубежных сайтах, и наших тоже, но уже в переводе на русский, широко гуляет описание очень простого лампового усилителя название которого звучит приблизительно так «Простой ламповый усилитель низкого напряжения PCL82 (12 В) своими руками». Используя приведенное мной название, Вы его легко найдете в поиске. Вот так он выглядит А это его электрическая схема А это эскизная схема В качестве DC-DC повышающего преобразователя, применяется вот такой преобразователь, который на AliExpress стоит с доставкой более 400 руб. Самым большим достоинством этого усилителя, является его простота, и то что он питается от низковольтного напряжения, а это безопасно для начинающих и малоопытных радиолюбителей. К недостаткам данного усилителя я бы отнес дефицитность и высокую стоимость радиолампы PCL82, применение довольно мощного и дорогого DC-DC повышающего преобразователя, и низкого КПД по питанию накала лампы из за применения линейного стабилизатора 7815. И се

Добрый день дорогие друзья

По Интернету на зарубежных сайтах, и наших тоже, но уже в переводе на русский, широко гуляет описание очень простого лампового усилителя название которого звучит приблизительно так «Простой ламповый усилитель низкого напряжения PCL82 (12 В) своими руками». Используя приведенное мной название, Вы его легко найдете в поиске.

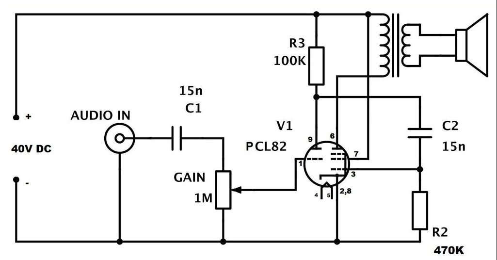
Вот так он выглядит

А это его электрическая схема

-2

А это эскизная схема

-3

В качестве DC-DC повышающего преобразователя, применяется вот такой преобразователь, который на AliExpress стоит с доставкой более 400 руб.

-4

Самым большим достоинством этого усилителя, является его простота, и то что он питается от низковольтного напряжения, а это безопасно для начинающих и малоопытных радиолюбителей. К недостаткам данного усилителя я бы отнес дефицитность и высокую стоимость радиолампы PCL82, применение довольно мощного и дорогого DC-DC повышающего преобразователя, и низкого КПД по питанию накала лампы из за применения линейного стабилизатора 7815.

И сегодня в этой статье мы рассмотрим, как максимально упростить и удешевить сборку этого усилителя, и сделать его доступным для повторения всем читателям моего канала.

Основой усилителя является польская лампа триод-пентод PCL82 с напряжением накала 16В

-5

Лампа PCL82 довольно дефицитная и дорогая, только на сайтах, где описание этого усилителя переведено на русский язык об этом ничего не говорится. Аналогом этой лампы была весьма редкая лампа 16Ф3П, в справочниках о ней информации нет.

-6

Она представляет собой версию известного телевизионного триод-пентода 6Ф3П с последовательным включением накала (с параметрами 16в 300мА). Выпускалась она только на экспорт в соцстраны, так как у нас телевизоров с таким накалом не делали. Производитель - ленинградский завод "Светлана".

Электрические параметры лампы 16Ф3П

  • Номинальное напряжение на аноде 170 В
  • Номинальное напряжение первой сетки (триодная/пентодная часть) -1,5/-11,5 В
  • Номинальное напряжение второй сетки 170 В
  • Ток анода (триодная часть) 2,5 мА
  • Ток анода (пентодная часть) 41 мА
  • Ток второй и четвёртой сетки (сумма) 14 мА
  • Внутреннее сопротивление 15 кОм
  • Анодное сопротивление 3,8 кОм
  • Крутизна характеристики (триод/пентод) 3/7 мА/В
  • Коэффициент усиления 75
  • Максимальная выходная мощность (при Кг <10%) 3 Вт
  • Максимальное напряжение между катодом и подогревателем 100 В

На основании выше изложенного я пришел к выводу , что в этом усилителе для повторения нашими радиолюбителями оптимальной будет лампа 6Ф3П - триод-пентод.

-7

Назначение лампы 6Ф3П : работа в блоках развёртки телевизоров и в усилителях НЧ. Разделение по частям: триодная часть - задающий генератор кадровой развёртки, предварительный усилитель низкой частоты; пентодная часть - выходной усилитель кадровой развёртки, выходной усилитель низкой частоты.

Параметры лампы 6Ф3П

при Uн = 6.3 В, Uа.т. = 170 B, Uс.т. = −1.5 B, Uа.п. = 170 B,
Uс1п = −11.5 B, Uс2п = 170 B

Ток накала, 810 ± 80 мА

Триодная часть

Ток анода, 2.5 ± 1.2 мА

Коэффициент усиления 75

Пентодная часть

Ток анода, 41 ± 13 мА

На основании приведенной характеристики лампы 6Ф3П можно сделать вывод, что на ток накала напряжением 6,3В нам потребуется приблизительно около 1А, а анодное напряжение 40В с током 100мА.

В качестве выходного трансформатора я планирую поставить трансформатор с адаптера питания старинного сотового телефона

-8

Питание я бы сделал автономное от трех последовательно соединенных аккумуляторов 18650

-9

И сетевое от адаптера от 220В на 12В, они продаются на барахолках, Авито и Юле по цене от 100 до 300 руб.

-10

Переключаться между собой источники питания будут с помощью тумблера

А теперь поговорим о DC-DC преобразователях. Для питания накала лампы вполне подойдет такой понижающий LM2596 DC-DC преобразователь.

-11

Они продаются на AliExpress

-12

А качестве повышающего DC-DC преобразователя можно использовать такой модуль XL6009

-13

Они тоже продаются на AliExpress

-14

Все это даст значительное снижение себестоимости и энергопотребления от первоначальной конструкции этого усилителя.

В итоге усилитель примет такой вот вид.

-15

Для сборки этого усилителя у меня есть все комплектующие, кроме лампы и панельки, но в ближайшие выходные я их приобрету на барахолке, и соберу этот усилитель с учетом всех моих доработок конструкции. Возможно добавлю к усилителю FM радиомодуь и MP3 плеер. Об этом на моем канале будет самый подробный отчет в видеоролике и статье. А если кто из моих уважаемых читателей, соберет этот усилитель раньше меня, то я попрошу его подробно рассказать о проделанной работе в комментариях, всем будет очень интересно.

На этом у нас сегодня все.
Рекомендую также посмотреть
Каталог публикаций моего канала, где Вы найдете статьи по рассмотренной выше теме и множество других материалов, которые могут быть Вам интересны и полезны.

Ставьте лайки, комментируйте, подписывайтесь и заходите на мой канал, есть много интересной и нужной информации для радиолюбителей