Добавить в корзинуПозвонить
Найти в Дзене
PRACTICAL ELECTRONICS

УНЧ 25Вт/8Ом на двух TDA2030 (два варианта схемы)

Привет из 90-х – TDA2030 Помните такую микросхему TDA2030? Из тдашек по популярности с ней может лишь сравниться TDA7294. Микросхема пользовалась популярностью при конструировании усилительных устройств звукового диапазона и другой электронной аппаратуры подобного назначения. Широкую популярность она приобрела благодаря сочетанию усилительных свойств HI-FI класса (ну это на любителя) и схемным решениям, защищающим от воздействия экстремальных факторов, – токовая перегрузка, перегрев и т.п. Есть ещё её прямой конкурент – LM1875. Обе микросхемы полностью взаимозаменяемые, но внутренние схемы отличаются. Раньше всё сравнивали у кого из них лучший звук. На сколько я помню, как правило, выигрывала LM1875. У меня наберётся с десяток паянных TDA ещё выпуска года 1999. Они, кстати продаются и сегодня. Но вот в чём странность – цены на них отличаются более чем в несколько раз. Думаю, это всё же реплики, т.е. копии, а цена – показатель качества копии. В данной статье предлагаю две схемы усилител
Оглавление

Привет из 90-х – TDA2030

Помните такую микросхему TDA2030? Из тдашек по популярности с ней может лишь сравниться TDA7294.

Микросхема пользовалась популярностью при конструировании усилительных устройств звукового диапазона и другой электронной аппаратуры подобного назначения. Широкую популярность она приобрела благодаря сочетанию усилительных свойств HI-FI класса (ну это на любителя) и схемным решениям, защищающим от воздействия экстремальных факторов, – токовая перегрузка, перегрев и т.п.

Есть ещё её прямой конкурент – LM1875. Обе микросхемы полностью взаимозаменяемые, но внутренние схемы отличаются. Раньше всё сравнивали у кого из них лучший звук. На сколько я помню, как правило, выигрывала LM1875.

У меня наберётся с десяток паянных TDA ещё выпуска года 1999. Они, кстати продаются и сегодня. Но вот в чём странность – цены на них отличаются более чем в несколько раз. Думаю, это всё же реплики, т.е. копии, а цена – показатель качества копии.

В данной статье предлагаю две схемы усилителя на TDA2030 в мостовом включении, которые могут заинтересовать тех, кто хочет собрать простенький усилитель и не особо требователен к звуку.

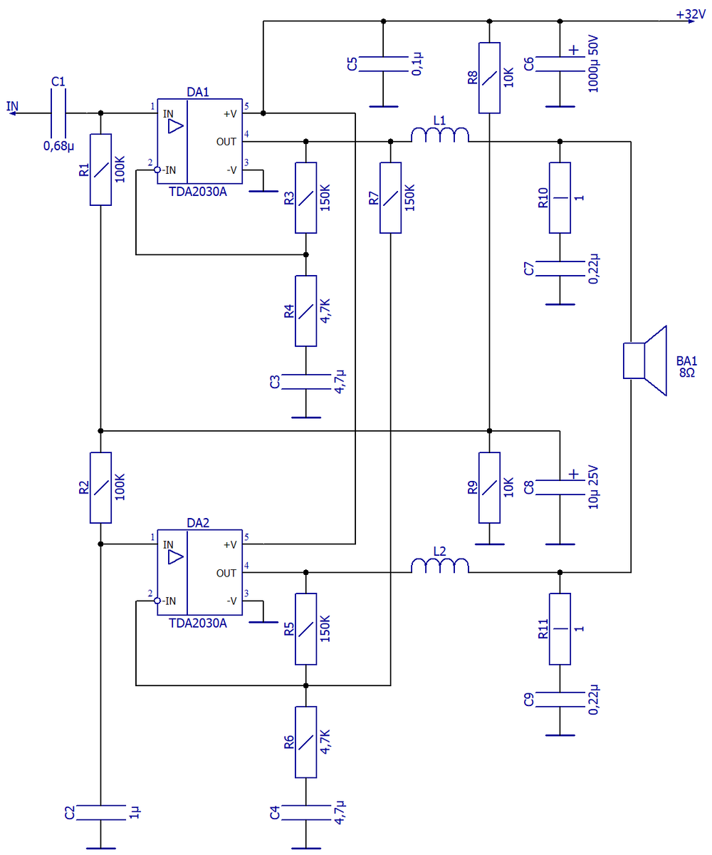
Схема с однополярным питанием

Схема электрическая принципиальная УНЧ 25Вт/8Ом на двух TDA2030 с однополярным питанием
Схема электрическая принципиальная УНЧ 25Вт/8Ом на двух TDA2030 с однополярным питанием

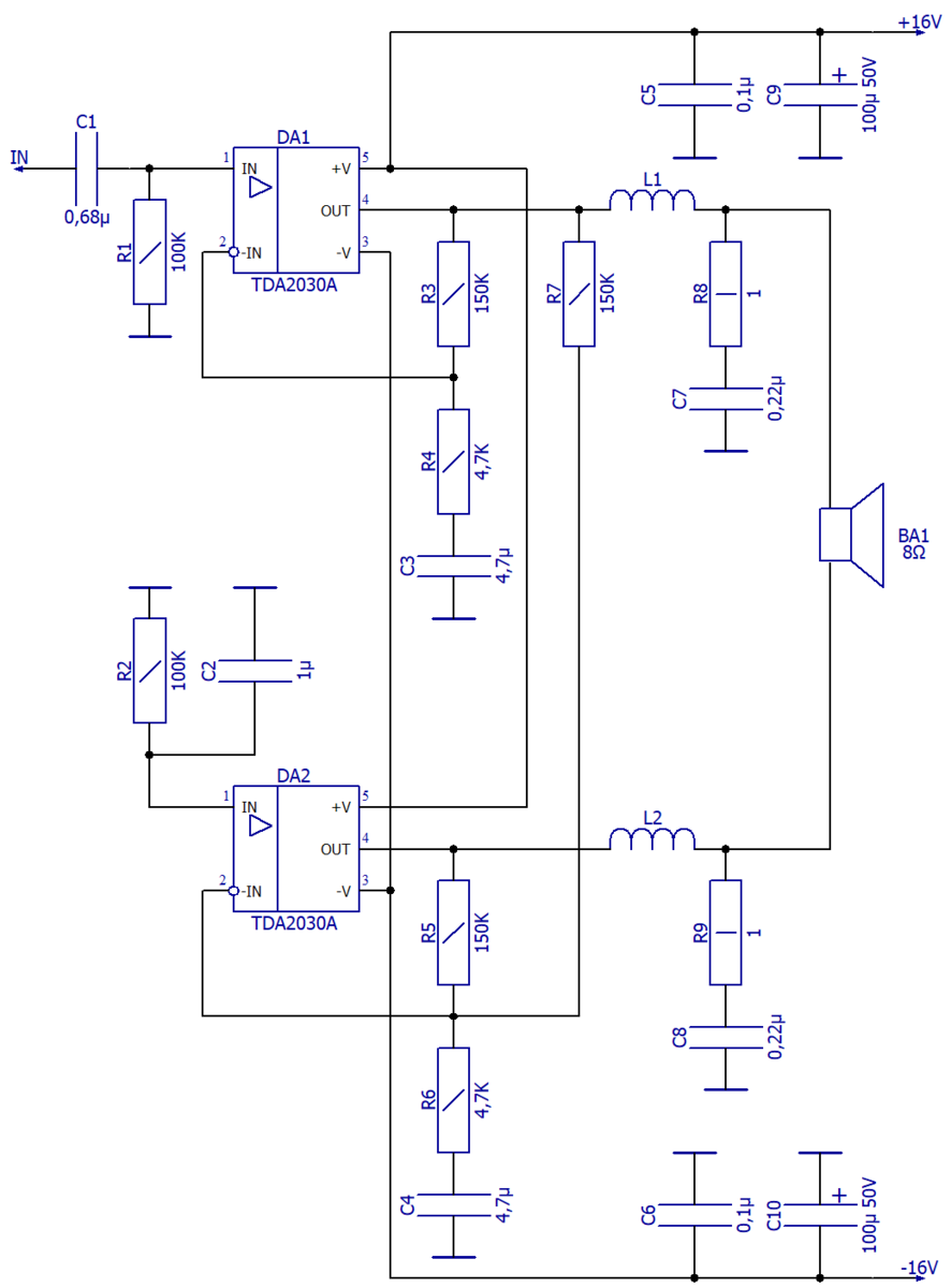
Схема развивает на нагрузке сопротивлением 8 Ом мощность 25 Вт при коэффициенте гармоник не более 0,08% на частоте 1 кГц.

АЧХ усилителя простирается до 38 кГц (-3 дБ) уровень собственных шумов 98дБА, скорость изменения выходного напряжения 15 В/мкс.

Коэффициент усиления определяется соотношением Ку = 1 + R3/R4 (причём R3 = R5, R4 = R6). Схема не требует налаживания и благодаря встроенной в ИМС защите не выходит из строя как при перегрузках, так и при перегреве.

Катушки L1 и L2 предотвращают самовозбуждение при ёмкостном характере нагрузки и содержат по 10 витков медного провода диаметром 0,6 мм, намотанных на оправке диаметром 6 мм.

Вариант схемы с двухполярным питанием ±16 В

Схема электрическая принципиальная УНЧ 25Вт/8Ом на двух TDA2030 с двухполярным питанием
Схема электрическая принципиальная УНЧ 25Вт/8Ом на двух TDA2030 с двухполярным питанием

Благодаря мостовому включению нагрузки оба варианта не требуют выходных разделительных электролитических конденсаторов большой ёмкости, а наличие встроенных в ИМС стабилизаторов питания с коэффи­циентом подавления пульсаций свыше 50 дБ позволяет обойтись простейшим сетевым блоком питания из трансформатора, диодного мостика и сглаживающих конденсаторов ёмкостью 10000 мкФ.

Во избежание перегрева микросхемы DA1 и DA2, естественно должны быть установлены на теплоотводы.

Содержание
PRACTICAL ELECTRONICS29 апреля 2022
-3