Найти в Дзене

Линия по производству гипсового порошка WE-95

Годовой объем производства составляет 30 000 тонн натурального гипсового порошка Проектирование производственной линии Обзор производственной линии: Эта проектная производственная линия с годовой производительностью 30 000 тонн представляет собой производственную линию с высокой степенью автоматизации, небольшим количеством персонала, развитой технологией, стабильной производительностью качество, защита окружающей среды и высокая эффективность. Рабочая система: Сломанная часть: 300 дней × 16 часов Шлифовальная часть: 300 дней × 24 часа Прокаленная деталь: 300 дней × 24 часа Часть хранения и транспортировки: 300 дней × 24 час Стадия: 4—6Т/ ч (готовый продукт). Сырье: Натуральный гипс (в форме блоков, диаметром не более 300 мм). Требования к питанию: Трехфазный AC380V, 50 Гц; Однофазный переменный ток 220В, 50 Гц. Нормы выбросов: Отсутствие сброса сточных вод и шлака, сброс отходящих газов соответствует требованиям национальных стандартов по выбросам в окружающую среду. Требования к тепл

Годовой объем производства составляет 30 000 тонн натурального гипсового порошка

Проектирование производственной линии

Обзор производственной линии:

Эта проектная производственная линия с годовой производительностью 30 000 тонн представляет собой производственную линию с высокой степенью автоматизации, небольшим количеством персонала, развитой технологией, стабильной производительностью качество, защита окружающей среды и высокая эффективность.

Рабочая система:

Сломанная часть: 300 дней × 16 часов

Шлифовальная часть: 300 дней × 24 часа

Прокаленная деталь: 300 дней × 24 часа

Часть хранения и транспортировки: 300 дней × 24 час

Стадия: 4—6Т/ ч (готовый продукт).

Сырье: Натуральный гипс (в форме блоков, диаметром не более 300 мм).

Требования к питанию:

Трехфазный AC380V, 50 Гц;

Однофазный переменный ток 220В, 50 Гц.

Нормы выбросов:

Отсутствие сброса сточных вод и шлака, сброс отходящих газов соответствует требованиям национальных стандартов по выбросам в окружающую среду.

Требования к теплу:

Сушка дизельным топливом горячим воздухом.

Сушка горячим воздухом с использованием природного газа.

Ассортимент продукции:

Подходит для промышленности строительных материалов (бумажно-гипсокартонные

плиты, гипсовые блоки, цементные добавки и т.д.).

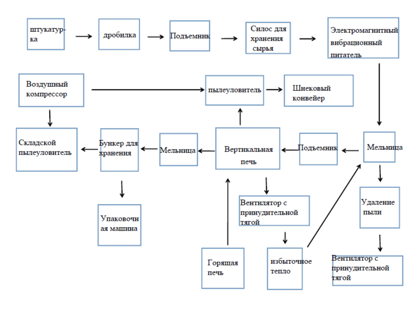
Введение в производственный процесс:

Дробилка измельчает гипсовую руду толщиной 300 мм на мелкие частицы размером менее 25 мм и с помощью подъемника поднимается в бункер для хранения. Он дозируется и подается электромагнитным вибрационным питателем в мельницу для измельчения. Гипсовый порошок-сырец отправляется в вертикальную кипящую печь для обжига.

Прокаленный квалифицированный гипсовый порошок гомогенизируется, охлаждается и отправляется на склад клинкера и упаковку.

Технологический процесс:

Введение в процесс вертикальной кипящей печи:

Принцип работы:

Основной корпус вертикального котла в основном состоит из корпуса, положительной вспомогательной камеры и ряда труб для отвода тепла. Ряд труб для отвода тепла поступает в высокотемпературное масло для теплопередачи, и гипсовый

порошок в печи во время обезвоживания переходит в самокипящее состояние и достигает наилучшего состояния с помощью воздуходувки. После теплообменника тепло отводится

в корпус печи и находится в непосредственном контакте с материалами. При заданной температуре готовый порошок в вертикальной печи будет прокален для удаления поверхностной воды или часть кристаллической воды. автоматически поступает в выпускное отверстие (вертикальная печь будет подавать с одной стороны и выпускать с другой, а количество подачи будет регулироваться в соответствии с температурой на выходе). Качество гипсового порошка, получаемого этим способом, стабильно, а содержание кристаллической воды и начальное и конечное время схватывания легко контролировать. Кроме того, в оборудовании используется пылеуловитель, и эффективность удаления пыли достигает 98%, что в основном устраняет загрязнение окружающей среды пылью.

Простая конструкция, которую нелегко повредить:

Поскольку материал находится в псевдоожиженном состоянии, конструкция печи проста. Не только инвестиции невелики, а производство удобно, но и рабочая нагрузка по ремонту

и техническому обслуживанию относительно сокращается после завершения производства. Срок службы оборудования также увеличивается.

Компактное оборудование и небольшие габариты

Вертикальная варочная печь - это вертикально расположенное устройство с компактной компоновкой оборудования и занимающая небольшую площадь пола.

Низкое энергопотребление, простота, снижения производственных затрат

Потребление вертикальной варочной печи как тепловой, так и электрической энергии невелико. Что касается тепловой энергии: Тепловая энергия, передаваемая от источника тепла к материалу через тепловую трубу, эффективно используется для обезвоживания и разложения материала. Отходящее тепло самой вертикальной варочной печи повторно используется и подогревается, так что температура материалов, поступающих в варочную печь, достигает примерно 60 градусов, что снижает энергопотребление и увеличивает производительность мельницы. Тепловая энергия: эффективность использования превышает 95%.

Хорошее качество продукции, идеальный состав зрелой гипсовой фазы, стабильные физические свойства

Благодаря использованию источника тепла со сбалансированной температурой гипсу нелегко перегореть. Вам нужно только контролировать температуру нагнетания. Готовый

продукт не содержит дигидрата гипса, и содержание безводного гипса можно регулировать в пределах 5%.

Штат сотрудников

Система дробления: 2 человека в день

Система измельчения: 1 человек / 8 часов

Система обжига: 1 человек / 8 часов (с обнаружением)

Система отопления: 1 человек / 8 часов

Итого: 5 человек (не включает управленческий, технический, упаковочный, обслуживающий и транспортный персонал).

Параметры, связанные с продуктом

Тонкость: регулируется ≥80-120%.

Стандартная толщина: регулируется на 75%--85%.

Прочность на изгиб (непосредственно связанная с сырьем): ≥1,8 Мпа;

Прочность на сжатие: ≥4,0Мпа.

Состав основной фазы: Содержание полугидратного гипса: ≥80%;

Содержание дигидрата гипса: < 5%;

Содержание растворимого безводного гипса: < 5%.

Начальное время настройки: регулируется от 3 до 8 минут.

Время окончательной настройки: регулируется от 10 до 20 минут.

Требования к происхождению (исключая штабель сырья и склад готовой продукции)

Оборудование требует технических условий мастерской:

Длина составляет 40 метров, ширина - 15 метров, около 600 квадратных метров, а высота - 16 метров.

Рельефный чертеж оборудования из порошка натурального гипса

Установка линии по производству порошка натурального гипса

-2

Детали основного оборудования для производства порошка натурального гипса с годовой производительностью 30 000 тонн

Дробление:

1 Решетка. 1500x1500x2500. 1 комплект

Он используется для фильтрации крупных гипсовых камней, чтобы гарантировать, что размер гипсовых камней составляет менее 300 мм, и предотвратить засорение, когда крупные гипсовые камни попадают в дробилку.

2 вибрационный питатель мощностью 3 кВт. 1 комплект

Подача гипсового каменя, отфильтрованного сеткой, в щековую дробилку.

3 Щековая дробилка 400×600. 1 комплект. 22 кВт

Разбейте гипсовый камень на мелкие кусочки размером менее 30 мм, производительность 7 тонн в час.

4 Подъемника 9 м. 1 комплект. 5,5 кВт

Поднимите битый гипсовый камень в бункер для гравия производительностью 10 м3/ч

5 Бункер для гравия 1500×1500×3000. 1 комплект

Используется для хранения битого гипсового камня. Объем 4 м 3

6 Шкаф управления. 1 комплект

Измельчение

7 Электронное устройство подачи. 1 комплект 100 Вт

Он соединен с бункером для гравия для стабильной подачи на мельницу.

8 Средство для удаления железа. 1 комплект

Отсеивайте примеси железа, которые могут содержаться в гравии, чтобы предотвратить повреждение мельницы.

9 Мельница. 1 комплект

75 кВт

75 кВт

5,5кВт

Измельчите гипсовый камень до требуемого размера частиц. Производительность 8 м3/ч

10 Циклонный ресивер. 1 комплект

Соберите квалифицированный порошок после измельчения и высыпьте его в Конвейер.

11 Пылеуловитель. 1 комплект 5,5 кВт/1,5 кВт

Собирают пыль в мельничной системе.

12 Конвейер 1 комплект. 5,5кВт

Транспортируйте измельченный и собранный сырой порошок к элеватору.

Производительность транспортировки 10 м3/ч.

13 Подъемник 1 комплект

Поднимите порошок, транспортируемый из конвейера, в бункер для сырого порошка.

Производительность транспортировки 10 м3/ч

14 Распределительный шкаф.1 комплект

Прокаливание и удаление пыли

15 Бункер для сырой муки Ø1500×2600

Он используется для хранения сырого порошка объемом 3,4 м3

16 Питатель1 комплект мощностью 4 кВт

Регулирование скорости

Материал стабильно подается в печь с псевдоожиженным слоем, и регулирование скорости преобразования частоты может осуществляться в соответствии с состоянием печи.

17 Горячая доменная печь, работающая на дизельном топливе 1 комплект 12 кВт

Полный комплект оборудования:

Вертикальная варочная печь 1800x2000x6000 мм. 1 комплект

После того, как сырой порошок поступает в печь для кипячения, он обычно остается там около 30 минут, и в процессе превращения дигидратного гипса в полугидратный гипс прокаливается. Объем: 4 м3.

Воздуходувка 1 комплект 30 кВт

Подавайте газ в печь с псевдоожиженным слоем, чтобы довести гипсовый порошок до состояния кипения и равномерно нагревать.

Воздушный компрессор 1 комплект мощностью 11 кВт

Подайте сжатый воздух в импульсный пылеуловитель.

газовый баллон 1 мм 1 комплект

Запасите сжатый воздух и уменьшите частоту работы воздушного компрессора.

Пылеуловитель импульсного мешка 1 комплект

Собирайте пыль, образующуюся в печи

Мешок для пыли Ø133x2400 200 штук Стекловолокно.

Рамка Ø133x2400 200 штук. Пластиковое покрытие

Разгрузчик 2 комплекта 1.5квт х 2

Он используется для удаления пыли, собранной в пылесборнике

Вентилятор с принудительной тягой 1 комплект 22 кВт

Выпустите отфильтрованный воздух из пылесборника

Таблица температур 400℃ 2 комплекта

Показывает температуру в печи

Термопара 1000. 1 комплект

Термопара 2000. 1 комплект

Определение температуры в печи

Платформа. 1 комплект

Охлаждение для гомогенизации

Кулер 1 комплект

Охладите обожженный гипсовый порошок

Воздуходувка 1 комплект мощностью 7,5 кВт

Обеспечьте подачу охлаждающего воздуха в охладитель

Конвейер 1 комплект мощностью 5,5 кВт

Поднимите обожженный гипсовый порошок на подъемник.

Производительность транспортировки 10 м3/ч

Место хранения

Подъемник 1 комплект 7,5 кВт

Доставьте обожженный гипсовый порошок на склад готовой продукции.

Производительность транспортировки 10 м3/ч

Склад готовой продукции 200М3×22 комплекта. Предоставленный покупателем

Используется для хранения обожженного готового гипсового порошка.

Пылеуловитель 2 комплекта 1,5 кВт×2

Он расположен в верхней части склада готовой продукции для сбора пыли, образующейся во время подачи.

Мешок для пыли Ø133x2400 48 штук. Стекловолокно

Рамка Ø133x2400 48 штук. Пластиковое покрытие

Двусторонняя задвижка. 2 комплекта

Он используется в нижней части склада готовой продукции для уплотнения гипсового порошка.

Дроссельная заслонка 2 комплекта

Однопортовая упаковочная машина для упаковки в мешки 1 Комплект.3 кВт

Расфасовка готового гипсового порошка в пакеты

Общая мощность 331 кВт

Примечание:

Разные сорта гипса имеют разное содержание воды, и количество слегка колеблется.

Разные виды топлива имеют разную теплотворную способность, и количество слегка колеблется.

ПОДРОБНЕЕ: +7-962-811-05-90 / +7-913-029-80-36

avantasoleks@mail.ru / sale@metasila.ru