Найти в Дзене
СтарТех

Есть доставить Деду Морозу!

"Есть доставить Деду Морозу" - это одна из фраз Снеговика почтовой службы, которому доверили доставку писем от детей. Представляю Вашему вниманию свой новый DIY-проект "Почтовый ящик деда Мороза 2024" сокращенно "ПЯДМ-2024". Заранее прошу меня простить, если обзор самоделки будет не такой подробный, как хотелось бы или имеются какие-либо конструтивные недоработки. Ведь цель данной статьи - просто подать идею как можно развлечь детей в предновогодние дни. Итак поехали. Принцип действия ПЯДМ-2024 следующий: 1) при включении питания воспроизводится приветственная фраза и Снеговик отдает честь, одновременно с этим зажигается подсветка ящика и будки. После окончания приветствия свет в будтке гаснет. 2) При помещении письма в щель ультразвуковой датчик передает сигнал расстояния до препятствия (если расстояние до письма менее 5 см, то выполняются дальнейшие действия). Воспроизводится случайная фраза подтверждения получения письма, Снеговик снова отдает честь и подсветка ящика на некоторое
Почтовый ящик для писем деду Морозу
Почтовый ящик для писем деду Морозу

"Есть доставить Деду Морозу" - это одна из фраз Снеговика почтовой службы, которому доверили доставку писем от детей.

Представляю Вашему вниманию свой новый DIY-проект "Почтовый ящик деда Мороза 2024" сокращенно "ПЯДМ-2024".

Заранее прошу меня простить, если обзор самоделки будет не такой подробный, как хотелось бы или имеются какие-либо конструтивные недоработки. Ведь цель данной статьи - просто подать идею как можно развлечь детей в предновогодние дни.

Итак поехали.

Принцип действия ПЯДМ-2024 следующий:

1) при включении питания воспроизводится приветственная фраза и Снеговик отдает честь, одновременно с этим зажигается подсветка ящика и будки. После окончания приветствия свет в будтке гаснет.

2) При помещении письма в щель ультразвуковой датчик передает сигнал расстояния до препятствия (если расстояние до письма менее 5 см, то выполняются дальнейшие действия). Воспроизводится случайная фраза подтверждения получения письма, Снеговик снова отдает честь и подсветка ящика на некоторое время становится зеленой.

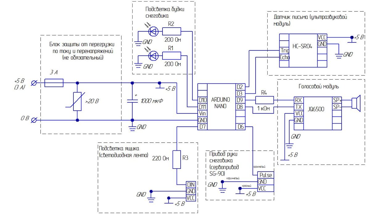
Вся электроника здесь основана на контроллере Arduino NANO (конечно, никто не запрещает использовать и другие модели, но схема и скетч в этом случае может отличаться).

Все необходимые компоненты были закуплены на известном китайском сайте и подключены по схеме:

Принципиальная схема почтового ящика
Принципиальная схема почтового ящика

Немного подробнее хотелось бы остановиться на голосовом модуле JQ6500. Перед более распространенным плеером DFPlayerMini данный девайс имеет следующие преимущества:

  • не требуется покупать отдельную SD-карту (да, объем встроенной памяти всего 2 мб, но для этого проекта вполне достаточно);
  • работает функция воспроизведения по номеру трэка (в последних партиях DFPlayerMini она почему-то не работает).

Для удобства я вытравил печатную плату и часть модулей разместил на ней:

Смонтированная электроника
Смонтированная электроника

Корпусные детали ящика были вырезаны на лазерном станке из фанеры толщиной 6 мм.

Детали снеговика и его будки сделаны по такой же технологии, но из фанеры толщиной 3 мм.

Картинки снеговика и деда Мороза я нашел в интернете, обвел их в CAD-программе и внес небольшие изменения.

Думаю, что почти в каждом городе есть фирмы предоставляющие услуги лазерной резки фанеры. В моем городе вместе с материалом все обошлось мне примерно в 1000 руб.

Корпусные детали ящика
Корпусные детали ящика

Детали снеговика и будки
Детали снеговика и будки

Далее жена раскрасила детали акриловой краской, а сам ящик я покрасил эмалью из баллончика.

Раскрашенные детали из фанеры 3 мм.
Раскрашенные детали из фанеры 3 мм.

Прорези под буквы мы залили эпоксидной смолой. С обратной стороны разместили светодиодную ленту, нарезанную на отрезки. Для того чтобы свет от ленты был рассеяный, между лентой и прорезями приклеили два слоя синтепона (его можно приобрести в любом швейном магазине).

Вид изнутри
Вид изнутри

Почти все детали собираются на суперклей. Рука снеговика приклеивается к валу сервоприовода. Сам сервопривод через проставки прикливается к обратной стороне снеговика.

Питается этот проект от обычного сетевого адаптера напряжением 5 В с номинальным током 3 А.

Ящик в выключенном состоянии

Почтовый ящик для писем деду Морозу в выключенном состоянии
Почтовый ящик для писем деду Морозу в выключенном состоянии

Собственно все. Я думаю, что ардуинщики со стажем без труда повторят данный проект, а возможно даже и улучшат его.

Фото при другом освещении (включено)
Фото при другом освещении (включено)

Фото при другом освещении (выключено)
Фото при другом освещении (выключено)

Cсылка на скачивание файлов проекта:

Почтовый ящик деда Мороза 2024.zip

#почтовый ящик для писем деду Морозу#DIY#новогодняя поделка#для детского сада#своими руками#почтовый ящик#arduino