Добавить в корзинуПозвонить
Найти в Дзене
Просто Радиолюбитель

Преобразователь напряжения 5В в 33В для питания варикапов (для PLL тв тюнера)

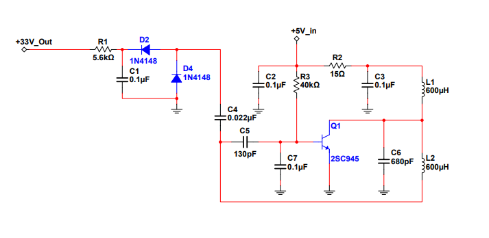
Короткая статья (скорее заметка) о простой и распространенной схеме повышающего преобразователя напряжения. Входное напряжение преобразователя - 5В, ток потребления до 20 мА, выходное напряжение 33В током до 1.5 мА. Схема позаимствована у автора приемника SEC 850 (достаточно подробное описание работы преобразователя, ссылка), также преобразователь, собранный по этой схеме используется в распространенной схеме радиолюбительского приемника Р-45 на основе тв тюнера( http://p-45.narod.ru/). Отличие - изменены применяемые детали, используются самодельные индуктивности. Схема приведена на Рисунке 1. Данный преобразователь потребовался для работы с телевизионным PLL тюнером TAEW G005D, требующим напряжение 33В для питания схемы варикапов тюнера. Тюнер используется для опытов с панорамным индикатором уровня сигнала диапазона 45 МГц - 860 МГц (есть статья, первый вариант). На Q1 собран автогенератор с частотой около 570 кГц. В оригинальной схеме используется более мощный транзистор (BC817),

Короткая статья (скорее заметка) о простой и распространенной схеме повышающего преобразователя напряжения.

Входное напряжение преобразователя - 5В, ток потребления до 20 мА, выходное напряжение 33В током до 1.5 мА.

Схема позаимствована у автора приемника SEC 850 (достаточно подробное описание работы преобразователя, ссылка), также преобразователь, собранный по этой схеме используется в распространенной схеме радиолюбительского приемника Р-45 на основе тв тюнера( http://p-45.narod.ru/). Отличие - изменены применяемые детали, используются самодельные индуктивности.

Схема приведена на Рисунке 1.

Рисунок 1. Принципиальная схема преобразователя напряжения 5В в 33В.
Рисунок 1. Принципиальная схема преобразователя напряжения 5В в 33В.

Данный преобразователь потребовался для работы с телевизионным PLL тюнером TAEW G005D, требующим напряжение 33В для питания схемы варикапов тюнера. Тюнер используется для опытов с панорамным индикатором уровня сигнала диапазона 45 МГц - 860 МГц (есть статья, первый вариант).

На Q1 собран автогенератор с частотой около 570 кГц. В оригинальной схеме используется более мощный транзистор (BC817), опыты показали, что для решения задачи достаточно менее мощного транзистора (C945, BC547).

Рисунок 2. Осциллограмма сигнала с автогенератора в точке соединения D2, D4, C4.
Рисунок 2. Осциллограмма сигнала с автогенератора в точке соединения D2, D4, C4.

С автогенератора переменное напряжение поступает на выпрямитель с удвоением напряжения. Cхема автогенератора и выпрямителя достаточно стабильна, возможно потребуется небольшой подбор сопротивления R3. На рисунке 2 показана осциллограмма сигнала на выходе автогенератора.

В связи с отсутствием готовых индуктивностей порядка 500 - 1000 мкГн пришлось потратить часик на намотку и печать каркасов. Примерный расчет и рекомендации по изготовлению индуктивностей можно посмотреть здесь. Каркас индуктивности надевается на резистор МЛТ 0.125 около 1 МОм, играющего роль выводов индуктивности. Намотка производилась "в навал" (что не способствует повышению добротности "катушки") проводом ПЭЛ диаметром 0.14 мм. Для получения индуктивности около 600 мкГн надо намотать примерно 400 витков. В завершение одеваем термоусадочную трубку подходящего размера.

На фотографии ниже собранный преобразователь на макетной плате индикатора уровня сигнала 45МГц - 850МГц.

Собранный преобразователь напряжения.
Собранный преобразователь напряжения.

При работе преобразователя на "холостом ходу" (без подключения схемы управления варикапами тюнера) на выходе должно быть напряжение 35 - 40 вольт. При подключении к схеме управления варикапами тв тюнера напряжение "просядет" - до значения напряжения на варикапах плюс 2В -4В в зависимости от тюнера (в нижней части диапазона схема питания варикапов тв тюнера потребляет около 3 мА, в верхней части около 400 мкА . Это связано с недостатком преобразователя - малой мощностью, но не мешает решать задачу питания варикапов тв тюнера. На рисунке 3 показана осциллограмма на выходе преобразователя при изменении частоты настройки тв тюнера в диапазоне ДМВ с 470 МГц до 850 МГц, видно изменение напряжения питания схемы настройки варикапов с 17.6 В (при 470 МГц) до 33.2В (при 850 МГц).

Рисунок 3. Осциллограмма на выходе преобразователя при изменении частоты настройки тв тюнера в диапазоне ДМВ с 470 МГц до 850 МГц.
Рисунок 3. Осциллограмма на выходе преобразователя при изменении частоты настройки тв тюнера в диапазоне ДМВ с 470 МГц до 850 МГц.

Выводы. Схема преобразователя решает достаточно узкую задачу применения. Но обладает неоспоримым преимуществом - простая схема, минимальное количество деталей, стабильность. Для решения задач, требующих большей мощности потребления (попался один раз в руки тюнер от панасоника с совершенно "диким" потреблением схемы питания варикапов - более 10 мА по всему диапазону перестройки), имеет смысл собирать преобразователь по "классической" схеме (генератор - ключи - трансформатор - выпрямитель). На фотографии ниже работа панорамного индикатора уровня сигнала, в котором используется собранный преобразователь. Четко видно 35 и 45 DVB-T2 и сотовый "band 20" LTE.

Работа панорамного индикатора уровня сигнала.
Работа панорамного индикатора уровня сигнала.

Измерения в 50 км. от Санкт-Петербурга.

Спасибо читателю за внимание к моему скромному труду.