Найти в Дзене
Not_facebooked

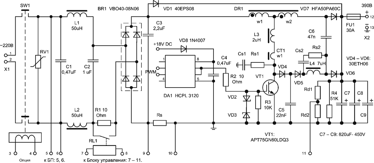
Активный ККМ. Часть 9. Электрическая схема силовой части.

Ну, вот мы и добрались до принципиальной электрической схемы силовой части активного ККМ, которая приведена на рис.1. Для расчетов силовых элементов потребуются исходные данные, которые зададим в следующем виде: Входное напряжение питания: 176 – 264 V AC RMS. Максимальная мощность в нагрузке: 5 kW. Коэффициент мощности: 1. КПД: 0,95. Напряжение на нагрузке: 390 V. Частота преобразования конвертера: 40 kHz. Максимальный/минимальный коэффициент заполнения импульсов ШИМ: 0,9/0,05. Минимальная индуктивность дросселя на максимальной нагрузке: 400 uH. Пульсации тока дросселя: при расчетах считаем, что они отсутствуют, а на практике допускаем до 25% при 50% мощности в нагрузке. При меньшей мощности не нормируются. Пульсации выходного напряжения: при расчетах - отсутствуют. При этих условиях при минимальном входном напряжении первичной сети и максимальной мощности в нагрузке получаем, что максимальный действующий потребляемый от сети ток составит 29,9 А, его амплитудное значение - 42,3 А

Ну, вот мы и добрались до принципиальной электрической схемы силовой части активного ККМ, которая приведена на рис.1. Для расчетов силовых элементов потребуются исходные данные, которые зададим в следующем виде:

Входное напряжение питания: 176 – 264 V AC RMS.

Максимальная мощность в нагрузке: 5 kW.

Коэффициент мощности: 1.

КПД: 0,95.

Напряжение на нагрузке: 390 V.

Частота преобразования конвертера: 40 kHz.

Максимальный/минимальный коэффициент заполнения импульсов ШИМ: 0,9/0,05.

Минимальная индуктивность дросселя на максимальной нагрузке: 400 uH.

Пульсации тока дросселя: при расчетах считаем, что они отсутствуют, а на практике допускаем до 25% при 50% мощности в нагрузке. При меньшей мощности не нормируются.

Пульсации выходного напряжения: при расчетах - отсутствуют.

При этих условиях при минимальном входном напряжении первичной сети и максимальной мощности в нагрузке получаем, что максимальный действующий потребляемый от сети ток составит 29,9 А, его амплитудное значение - 42,3 А. Для расчетов округлим с небольшим запасом: 30 А и 43 А соответственно. Тогда потребуется входной диодный мост минимум на 40А, но честных, не китайских.

При выборе элементной базы в первую очередь будут использоваться комплектующие, которые имеются у автора в наличии под руками. С учетом этого в качестве входного моста BR1 закладываем VBO40-08N06 фирмы IXYS в корпусе SOT-227.

Рис.1. Схема силовой части ККМ.
Рис.1. Схема силовой части ККМ.

Входной автоматический выключатель SW1 марки AIRPAX (Sensata) UPGH26-1REC4-25052-2 с током отсечки 37,5А и дополнительной управляющей обмоткой, изолированной от основной, с помощью которой можно отключать "автомат" по какому-либо аварийному событию, если это требуется. Например, при превышении выходным напряжением всех допустимых границ. В данном случае пока не требуется.

RV1 - варистор EPCOS S20K275. Фильтр помех собран на элементах L1, L2, C1, C2. Конденсаторы С1, С2 - PHILIPS MKP 336 Series полипропиленовые конденсаторы с Vmax=275 VAC RMS.

Индуктивности L1, L2 выполняются на кольцевых магнитопроводах Micrometals T157-52 из порошкового железа и содержат по 20 витков провода 5хAWG15 (по расчетам Micrometals) либо 3хПЭВ2-1,6 в качестве альтернативы (1,6 мм - диаметр провода). Сразу нужно отметить, что расчеты всех индуктивностей силовой части производились с помощью софта фирмы Micrometals на их сайте в онлайне (требуют регистрации), затем проверялись и уточнялись на модели в МС-12. Плотность тока в обмотках зададим равной 6 А/мм.кв., тогда сечение провода обмоток составит 5 мм.кв. для случая полной мощности в нагрузке при минимальном напряжении первичной сети. Скин-эффект и проксимити-эффект не учитываются. Возможно имеет смысл увеличить плотность тока до 8 А/мм.кв., так как нагрузкой предполагается сварочный инвертор, а сварочные инверторы не работают в режиме "24 часа в сутки, 7 дней в неделю". У сварочных инверторов их силовые трансформаторы и выходные дроссели эксплуатируются в сильно форсированном режиме.

"Зарядный" резистор R1 может иметь сопротивление 6 - 12 ом, желательно чтобы он был проволочный ватт, эдак на 25. Тип реле RL1 пока не определен. Фильтровый конденсатор С3 марки 40L6221 - 2,2uF - 600 VDC производства General Electric.

Резистор - датчик тока Rs, на данном этапе представляется в виде шунта 75ШСМ-25А, но возможны коррективы. Номинал этого резистора будет зависеть от примененного PFC-контроллера, который пока не определен и ждет своей очереди. Кроме того, в случае возникновения проблем с этим элементом предусматривается запасной вариант в виде датчика тока на эффекте Холла марки Honeywell CSNB131, но желательно обойтись стандартным шунтом.

Далее идет самый интересный элемент схемы - силовой дроссель DR1. Представляет собой магнитопровод ШЛМ25х40 из электротехнической стали. Обмотка w1 - 40 витков, обмотка w2 - 5 витков, зазор в центральном керне 3 мм, коэффициент трансформации n=0,125, который удалось снизить с n=0,167 (см. Часть 8) благодаря уменьшению снабберной индуктивности L3 с 4 uH до 2 uH, что в свою очередь стало возможно благодаря включению в схему дополнительной "разрядной" индуктивности L4 7uH. Сечение провода обмоток - 5 мм.кв. На модели такой дроссель имеет ненагруженную индуктивность порядка 800 мкГн, нагруженную максимальным током - порядка 500 мкГн. Максимальная индукция не превышает 0,9 Тл на модели в МС-12. Сердечник дросселя получился несколько избыточным, минимально достаточным является сердечник ШЛМ25х25 при размахе индукции в худшей ситуации 1,2 Тл, но такого нет в наличии.

На случай неудачи с дросселем DR1 на стальном магнитопроводе (ШЛМ25х40 - это эксперимент и довольно авантюрный) просчитан запасной вариант на кольце из порошкового (распыленного, то есть сильно порошкового) железа.

Из нескольких вариантов, предложенных программой расчета Micrometals, был выбран самый "бюджетный": на кольце Т520-30.

Софту Micrometals было предложено просчитать дроссель для стандартного повышающего ККМ с параметрами:

Нагруженная индуктивность: 400 мкГн.

Максимальная амплитуда тока обмотки дросселя: 45,3 А.

Минимальное входное напряжение: 175 В эфф.

Максимальное входное напряжение: 265 В эфф.

Выходное напряжение ККМ: 400 В.

Частота преобразования: 40 кГц.

Максимальный перегрев дросселя относительно температуры окружающей среды: 40С.

Коэффициент использования окна сердечника: 45%.

Результаты расчета:

Количество витков обмотки: 110 (это w1, соответственно w2 - 14 витков).

Провод обмоток: 9хAWG15 ( AWG15 = 1,45 мм в диаметре по меди).

Индуктивность ненагруженная: 530 мкГн.

Индуктивность под максимальным током: 401 мкГн.

Температура перегрева: 37С.

Полная мощность потерь: 41 Вт.

Сопротивление обмотки постоянному току: 22,2 миллиОма.

Отношение Rac/Rdc: 1,422.

Максимальная индукция: 0,8 Тл.

Вес магнитопровода без обмотки: 1,04 кГ.

Размеры магнитопровода: 133х77х21 (внешний диаметр Х внутренний диаметр Х высота, с покрытием пластикатом).

Так как софт Micrometals не умеет считать двухобмоточные дроссели как на рис.1, то рассчитывался стандартный однообмоточный дроссель ККМ, то есть без обмотки w2, которую нужно добавить при изготовлении. При таком подходе есть, разумеется, какая-то погрешность, но вряд ли она существенная.

Существует полезная статья по использованию программ от производителей магнитопроводов по расчету дросселей: В. Володин. Бесплатные версии программ расчета дросселя с порошковым сердечником. Силовая электроника. №3, 2010 г.

Следующий элемент схемы - силовой транзистор, в качестве которого запланирован APT75GN60LDQ3. Это не самый быстрый ключ, но он имеет относительно низкое напряжение насыщения и подходящие силовые параметры. Так как ККМ рождается в однофазном варианте, то и транзистор нужен "потолще" либо два в параллель.

Затворный резистор выбран равным 10 ом в качестве первого приближения, возможно будет подкорректирован на реальном устройстве. Номиналы диодов VD2, VD3 не указаны, так как зависят от применяемого транзистора, и напряжения питания драйвера. Для указанного выше транзистора планируется установить стабилитроны на напряжение 20 - 22 В, так как напряжение питания драйвера планируется 18В, а максимально допустимое напряжение "эмиттер - затвор" транзистора составляет 30 В. Трансформатор тока СТ1 в коллекторе транзистора нужен для проведения измерений, для управления силовой частью не используется. Cодержит 100 витков провода ПЭВТЛ-2 0,315 в один слой на кольце из феррита EPCOS N87 R22x14x6.

Параллельно переходу "коллектор - эмиттер" установлена демпфирующая RC-цепь Cs1Rs1, как говорится, на всякий случай. Желательно предусмотреть для нее место на печатной плате. Возможно данный демпфер и не потребуется. заранее сказать невозможно. Аналогичная ситуация с демпфером Cs2Rs2, но он оказался нужным на модели силовой части для подавления "звона" контура L3-L4-C5-C6 (и плюс индуктивность рассеивания, приведенная к w2 дросселя DR1).

Снабберная индуктивность L3/2uH мотается на кольце из распыленного железа Т132-52, содержит 5 витков провода сечением 5 мм.кв. Вспомогательная индуктивность мотается на кольце из такого же материала типоразмера Т106-52, содержит 11 витков проводом диаметром 1 мм.

Электролитические конденсаторы выходного фильтра С7 - С9 выбирались по максимальному допустимому эффективному току конденсатора по данным производителя. Ток нагрузки при номинальном напряжении 390 В и мощности 5 кВт составит 12,82 А. Ток пульсаций конденсатора можно "увидеть" на модели: при максимальной нагрузке и минимальном напряжении сети эффективный ток пульсаций составил 16,8 А. В результате конденсатор выходного фильтра представляет собой три включенных параллельно конденсатора Cornell Dubilier 382LX +85С 820uF - 450V. Максимальный эффективный ток пульсаций данного типа конденсаторов составляет 3,8А при частоте пульсаций 120 Гц и температуре конденсатора +85С, максимальное эквивалентное последовательное сопротивление 0,243 Ома при +25С и частоте пульсаций тока 120 Гц. Для удовлетворения паспортных требований по току конденсаторов должно бы быть четыре, но с учетом derating-коэффициентов по температуре конденсатора и времени наработки на отказ MTBF справятся и трое.

Номиналы резисторов делителя Rd1, Rd2 не указаны, так как зависят от выбранного PFC-контроллера. Выбор контроллера будет следующим этапом.

Несколько комментариев отдельно по поводу драйвера транзистора. Возникает вопрос: "Для чего драйвер с гальванической развязкой?" Ответ: для защиты блока управления от высокого напряжения в случае пробоя силового транзистора. Для той же цели и диод VD8.

Остальные элементы в комментариях не нуждаются.

Возможно, целесообразно включить параллельно шунту Rs диод катодом к выводу "минус" диодного моста для защиты входа токового компаратора PFC-контроллера.