Найти в Дзене
PRACTICAL ELECTRONICS

Оценка состояния АКБ. «Испытатель»

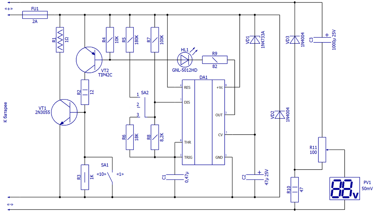
Назначение Как узнать техническое состояние аккумуляторной батареи (АКБ)? На самом деле при кажущейся простоте вопроса это может доставить не мало хлопот. И дело даже не в выборе метода проверки и оценки, а в правильности сделанных выводов проделанной работы. Ведь, как не крути, не сервисный центр, а именно владелец отвечает за состояние батареи аккумуляторов транспортного средства. В этой статье я постарался максимально доступно изложить информацию по оценке аккумуляторной батареи. Несложная схема прибора, описываемая в данной статье, позволяет инструментально оценить зарядно-разрядные возможности АКБ на любом этапе эксплуатации. Схема позволит проверить АКБ ёмкостью от 3,2 до 100 Ач с учётом температурного интервала -4…+52 Сº. Работа схемы основана на регистрации изменения разности значений напряжения на выводах ненагруженной батареи и с нагрузкой фиксированного сопротивления. Схема электрическая и принцип работы На таймере DA1 (555) собран генератор прямоугольных импульсов с часто
Оглавление

Назначение

Как узнать техническое состояние аккумуляторной батареи (АКБ)? На самом деле при кажущейся простоте вопроса это может доставить не мало хлопот. И дело даже не в выборе метода проверки и оценки, а в правильности сделанных выводов проделанной работы.

Ведь, как не крути, не сервисный центр, а именно владелец отвечает за состояние батареи аккумуляторов транспортного средства. В этой статье я постарался максимально доступно изложить информацию по оценке аккумуляторной батареи.

Несложная схема прибора, описываемая в данной статье, позволяет инструментально оценить зарядно-разрядные возможности АКБ на любом этапе эксплуатации.

Схема позволит проверить АКБ ёмкостью от 3,2 до 100 Ач с учётом температурного интервала -4…+52 Сº. Работа схемы основана на регистрации изменения разности значений напряжения на выводах ненагруженной батареи и с нагрузкой фиксированного сопротивления.

Схема электрическая и принцип работы

Схема электрическая принципиальная оценки состояния АКБ
Схема электрическая принципиальная оценки состояния АКБ

На таймере DA1 (555) собран генератор прямоугольных импульсов с частотой повторения примерно 25 Гц. Они управляют работой двухступенчатого коммутатора нагрузки, выполненного на транзисторах VT1 и VT2.

При проверке аккумуляторов ёмкостью 3,2…10 Ач (мотоциклетные и от различных автономных устройств) переключатель SA1 должен находится в положении «1».

База транзистора VT1 соединена с общим проводом и поэтому он закрыт. Нагрузкой для проверяемой АКБ (разрядный ток в импульсе составляет около 1 А) является резистор R2. В этом случае работает вторая – маломощная ступень схемы прибора.

Для проверки батарей ёмкостью 32…100 Ач переключатель SA1 переводят в положение «10». В этом нагрузкой для батареи будет являться (разрядный ток около 10 А) мощный резистор R1 (проволочный 20 Вт), подключаемый транзистором VT1.

Поскольку внутреннее сопротивление свинцовой аккумуляторной батареи зависит от её температуры, скважность измерительных импульсов нужно корректировать. Для этого предусмотрен переключатель SA2.

В положение «1» его устанавливают при температуре батареи (именно её, а не окружающей среды!) в пределах 35...52 Сº в положение «2» — при 16…34 Сº, в положение «3» при -4...15 °С.

Измерительная цепь состоит из резисторов R10, R11, конденсатора С3, диода VD3 и цифрового мультиметра переменного тока PV1.

Между внутренним сопротивлением батареи и её ёмкостью имеется довольно чёткая зависимость, которую также необходимо учитывать. Для этого предусмотрен переменный резистор R11, снабжённый оцифрованной шкалой. Чтобы она была равномерной, резистор должен быть группы А.

Шкалу разбивают равными делениями от 32 до 100. Эти цифры обозначают ёмкость в ампер-часах проверяемой батареи. При работе на пределе «1» переключателя SA1, деления шкалы будут соответствовать ёмкости 3,2...10 Ач.

Переменное напряжение, возникающее на выводах батареи как следствие импульсной нагрузки, измеряют цифровым мультиметром на пределе 50 мВ.

Измерительную цепь подключают непосредственно к выводам батареи отдельными проводами, чтобы избежать погрешности измерений из-за падения напряжения на контактах и проводах, через которые течёт значительный ток нагрузки.

Перед началом измерений переключателем SA1 устанавливают ток нагрузки, соответствующий ёмкости батареи, температурный режим (переключателем SA2) и значение ёмкости переменным резистором R11.

К батарее специальными зажимами подключают токовые и измерительные проводники и считывают показания прибора.

Если переменное напряжение на выводах батареи не превышает 10…12 мВ, то её состояние вполне нормально. При большем напряжении батарею необходимо зарядить. Но когда оно и в этом случае остаётся более 10…12 мВ, следует быть готовым к тому, что батарея в ближайшее время потребует замены.

Питается прибор от контролируемой батареи. Светодиод HL1 индицирует его работу.

При пользовании прибором необходимо тщательно следить за соблюдением правильной полярности подключения его к выводам аккумуляторной батареи. Зажимы прибора и выводы батареи должны иметь чёткую хорошо видимую маркировку.

Тем не менее для повышения защищённости прибора от ошибочного подключения предусмотрены плавкий предохранитель FU1 и диод VD2. При правильно подключённом приборе диод VD2 закрыт и в работе участия не принимает, а при ошибочном открывается и до момента перегорания предо хранителя удерживает напряжение на токовой цепи на уровне не более 1 В.

Прибор можно использовать и для оценки ёмкости батареи. Для этого следует снять график изменения переменного напряжения в процессе разрядки (рисунок ниже). Чем больше ёмкость, тем ниже проходит начальный участок кривой и позже наступает её подъем.

-2
Содержание
PRACTICAL ELECTRONICS29 апреля 2022
-3