Добавить в корзинуПозвонить
Найти в Дзене
УЧИМСЯ САМИ

ВЧ-генератор. Часть 6 - схема функциональной платы

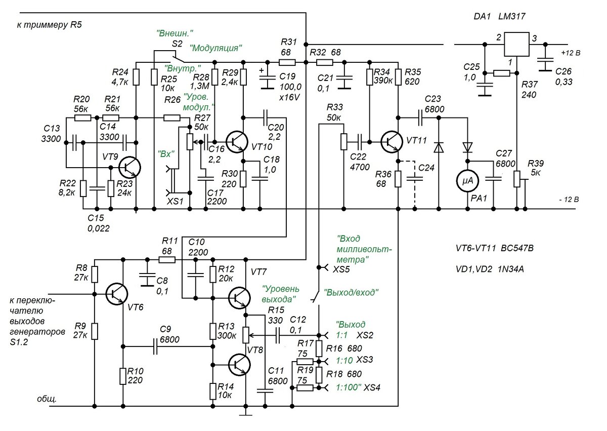
Надеюсь, вас не испугает ее сложность. Ибо здесь есть несколько достаточно независимых друг от друга устройств. Так что генератор можно запустить и как-то использовать с частичным функционалом без некоторых из них. Правда, должен сказать, что вполне возможны некоторые поправки по ходу создания и настройки прибора. Скажем, некоторые сопротивления резисторов будут точно установлены и помещены на рисунки в уже опубликованных статьях несколько позднее. Модулятор собран на транзисторах VT7 и VT8. Схема их соединения последовательно по постоянному току известна тем, кто знакомился с нашими материалами по оптическому передатчику. Если работает, то зачем искать что-то еще? В той схеме автор без тени сомнения подключил задающий генератор сразу к нижнему транзистору. Ведь его частота была жестко стабилизирована кварцем. Но LC-генераторы более подвержены всяким влияниям, поэтому автор счел за лучшее убедиться, что такой развязки достаточно. Оказалось, что цепь модуляции не вносит уходов частоты,

Надеюсь, вас не испугает ее сложность. Ибо здесь есть несколько достаточно независимых друг от друга устройств. Так что генератор можно запустить и как-то использовать с частичным функционалом без некоторых из них. Правда, должен сказать, что вполне возможны некоторые поправки по ходу создания и настройки прибора. Скажем, некоторые сопротивления резисторов будут точно установлены и помещены на рисунки в уже опубликованных статьях несколько позднее.

Модулятор собран на транзисторах VT7 и VT8. Схема их соединения последовательно по постоянному току известна тем, кто знакомился с нашими материалами по оптическому передатчику. Если работает, то зачем искать что-то еще? В той схеме автор без тени сомнения подключил задающий генератор сразу к нижнему транзистору. Ведь его частота была жестко стабилизирована кварцем. Но LC-генераторы более подвержены всяким влияниям, поэтому автор счел за лучшее убедиться, что такой развязки достаточно. Оказалось, что цепь модуляции не вносит уходов частоты, но вот простая регулировка уровня выходного сигнала сбивает настройку более, чем на килогерц. Казалось бы, полтора килогерца на частоте в 15 мегагерц - это погрешность всего-навсего в 0,01%. Но для настройки однополосной аппаратуры это слишком много. Мы намерены превзойти эту точность!

В итоге был добавлен эмиттерный повторитель между платой генераторов и входом модулятора. Теперь манипуляции с остальными цепями вызывали сдвиг частоты не более десятков герц, а это уже приемлемо.

Возможно, вы обратили внимание, насколько малы сопротивления резисторов нагрузки ВЧ каскадов R10, R35 и переменный R15. А ведь это приводит к росту потребляемого тока до нескольких десятков миллиампер. Но ничего не поделаешь: если бы эти каскады имели слишком высокое выходное сопротивление, то не могли бы достаточно быстро перезаряжать паразитные емкости монтажа. Это привело бы к значительному завалу выходного напряжения на самых высоких частотах. Резисторы R10, R35 и R37 надо будет взять мощностью не ниже 0,25 Вт, а остальные сойдут и 0,125.

Ну, раз уж зашла речь о питании... Схема генератора питается напряжением 9 В. Однако для его питания вам надо будет подобрать блок питания на 12 В и ток нагрузки не ниже 250 мА. Представьте себе: окислились или потеряли упругость контакты разъема подключения БП - напряжение питания снизилось - частоты уплыли вниз. Взяли другой блок питания, а у него выходное напряжение немного повыше - частоты опять уплыли, теперь уже вверх. Зато у нас окончательное формирование питающего напряжения производится стабилизатором, надежно впаянным прямо в плату прибора и все эти источники нестабильностей уже не имеют значения. Микросхему стабилизатора следует прикрутить к небольшому радиатору.

Чтобы не требовать от источников сигналов, которые вы можете использовать для модуляции радиочастоты, слишком высокого уровня, применен усилительный каскад по НЧ на транзисторе VT10. Однако для работы от микрофона желательно иметь еще один-два каскада усиления.

А вот генератор звуковой частоты в 1000 Гц для внутренней модуляции на VT9 - это что-то новенькое для вас. Вы уже имели дело с LC генераторами синусоидальных колебаний на колебательных контурах, как с транзисторными, так и с ламповыми. Вы познакомились с релаксационными генераторами несинусоидальных колебаний на транзисторах с трансформаторной обратной связью и на неоновой лампочке. Ну, а это - RC генератор синусоидальных колебаний. Его достоинства: стабильность, простота конструкции без нестандартных и трудоемких в изготовлении катушек, возможность получения очень низких частот. (Представьте себе, какую индуктивность вам бы пришлось наматывать, если бы вы захотели получить синусоиду в десятки или единицы герц.) Обратите внимание: при отключении внутренней модуляции к цепи питания вместо этого генератора подключается резистор R25, потребляющий примерно такой же ток - все для того, чтобы избежать изменения режимов схемы.

Замечу также, чтобы закончить с этой темой, что такой генератор требует транзистора с очень высоким коэффициентом усиления. Если он будет меньше сотни, схема может просто-напросто не завестись.

Каскад на VT11 - простейший милливольтметр переменного тока высокой частоты. Его разделительные конденсаторы специально взяты такой малой емкости, чтобы он был нечувствителен к звуковым частотам от модулятора. Это кажется пижонством, ведь многие промышленные наладочные генераторы, не говоря уж о любительских, вообще не имеют никакого измерителя уровня выхода. Все же такой прибор будет нелишним. Во-первых, скажем при ремонте какого-нибудь радиоприемника, вы сможете увидеть, что сигнала нет не из-за неисправности проверяемого аппарата, а от того, что вы случайно замкнули концы, подающие сигнал от генератора на схему, или вовсе просто-напросто забыли включить генератор.

Но самое главное - измеритель уровня выхода поможет вам точно настроить данный генератор и получить хорошие его параметры даже при отсутствии осциллографа и других приборов. Так что прибор первым делом поможет вам настроить сам себя. И, наконец, третье: поскольку ВЧ генератор чаще всего используется для определения резонансных частот контуров и фильтров, то наличие этого узла позволит вам выполнять эту работу без дополнительных приборов. Для чего и введена возможность его отключения от выхода генератора и подключения к отдельному гнезду входа. Измерительная головка - стрелочный индикатор уровня от старых советских магнитофонов. Возможно применение любого другого не слишком громоздкого микроамперметра на ток полного отклонения не выше 300 мкА. Диоды - высокочастотные германиевые. Кроме указанных на схеме годятся старые советские Д9 или ГД507.

Настройка не особо сложна но потребует некоторого времени, спокойствия и методичности. Ее методику я изложу позднее.