Добавить в корзинуПозвонить
Найти в Дзене
Павел Рукотворкин

Порошковая покраска, файлы для скачивания

Здравствуйте . Файлы для скачивания. Пистолет целиком Пистолет разобранный Проект KiCad полностью Пользуйтесь на здоровье! Помочь в развитии канала

Здравствуйте .

Файлы для скачивания.

Пистолет ,для порошка
Пистолет ,для порошка

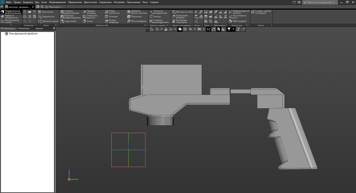
Пистолет целиком

Пистолет разобранный

Печатка
Печатка

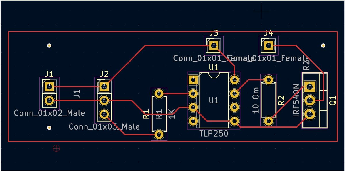
Проект KiCad полностью

Пользуйтесь на здоровье!

Помочь в развитии канала