Добавить в корзинуПозвонить
Найти в Дзене
УЧИМСЯ САМИ

ВЧ-генератор. Часть 4 - схема блока генераторов.

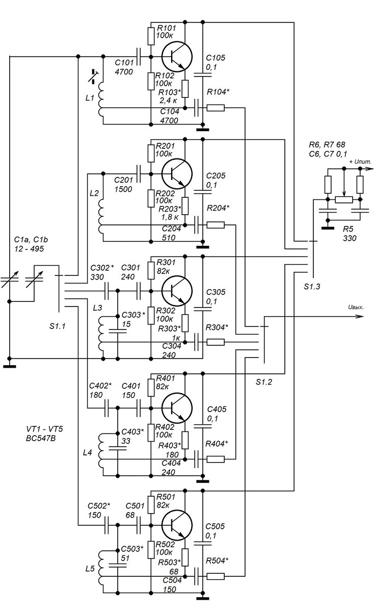
В эти дни появляется масса новостей о лихорадочной активности российских чиновников с целью загнать население в отрезанный от мира, зацензурированный и облизывающий власть чебурнет. Скорее всего, они этого уже не успеют. Но, как конструкторы, мы должны рассчитывать на худший вариант. Поэтому поторопимся с постройкой прибора, который даст нам возможность создавать и настраивать самые совершенные радиоприемные и радиопередающие средства. Задача, стоящая перед нами, не так уж и проста. Максимальная и минимальная частоты, вырабатываемые генератором, отличаются ни много ни мало на два порядка! Потому-то и было принято решение делать отдельные генераторы на каждый диапазон. Схемная основа, уже опубликованная в одной из прошлых статей, неизменна. Но ее детали сильно меняются. Также надо отметить, что на данной схеме показаны детали, стоящие не только на данной плате, но и на лицевой панели прибора, однако тесно связанные с работой данного блока. Пройдем же последовательно по всем генераторам

В эти дни появляется масса новостей о лихорадочной активности российских чиновников с целью загнать население в отрезанный от мира, зацензурированный и облизывающий власть чебурнет. Скорее всего, они этого уже не успеют. Но, как конструкторы, мы должны рассчитывать на худший вариант. Поэтому поторопимся с постройкой прибора, который даст нам возможность создавать и настраивать самые совершенные радиоприемные и радиопередающие средства.

Задача, стоящая перед нами, не так уж и проста. Максимальная и минимальная частоты, вырабатываемые генератором, отличаются ни много ни мало на два порядка! Потому-то и было принято решение делать отдельные генераторы на каждый диапазон. Схемная основа, уже опубликованная в одной из прошлых статей, неизменна. Но ее детали сильно меняются. Также надо отметить, что на данной схеме показаны детали, стоящие не только на данной плате, но и на лицевой панели прибора, однако тесно связанные с работой данного блока. Пройдем же последовательно по всем генераторам.

1 диапазон - очень низкочастотный. Чтобы получить такие частоты необходимы большие емкости и индуктивности. Глупо было бы делать это, совсем не привлекая к делу ферритовые сердечники. Поэтому катушка первого диапазона снабжена ферритовым подстроечником точно так же, как это делалось в контуре гетеродина нашего КВ-приемника.

Напомню суть дела. Нужно найти каркас для катушки индуктивности от старых ламповых телевизоров. Из него временно выкручивается ферритовый подстроечник и отпиливается цилиндрическая часть каркаса. Из пластмассы выпиливается диск с отверстием, в которое вклеивается этот отрезок каркаса. Внешний диаметр пластмассового диска должен быть таким, чтобы его можно было туго вставить и заклеить внутри самодельного каркаса 1-го диапазона. Так что вкручивая ферритовый подстроечник в катушку мы сможем подстраивать ее индуктивность.

Кроме того, увеличена и емкость. Секция С1b переменного конденсатора с помощью переключателя используется на всех диапазонах. А вот другая секция КПЕ отдана в единоличное использование первому диапазону, к контуру которого она подключена постоянно. Так что настройка этого диапазона идет сразу обеими секциями в параллель.

-2

2 диапазон, как и все последующие работает с одной секцией КПЕ. Обратите внимание на разделительные конденсаторы С201 и С204. Их емкость уменьшается с ростом генерируемой частоты. Если бы мы, как в большинстве других схем, использовали один транзисторный каскад на все диапазоны, то на высоких частотах некая средняя емкость способствовала бы чрезмерному влиянию транзисторных каскадов и их нестабильностей на контур. А на низких частотах - была бы недостаточной для передачи сигнала. Но при этом лучше проводила бы побочные гармоники.

Различны и сопротивления в цепи эмиттеров транзисторов. Автор уже писал, что они убирают излишнее усиление на низких частотах, без чего форма колебаний была бы искажена. Но сейчас я вам могу это зримо продемонстрировать. Вот осциллограммы одного из генераторов при прямом соединении эмиттера транзистора с отводом катушки, и при наличии резистора.

-3

На более высокочастотных диапазонах запас усиления транзистора падает, так что и потребные сопротивления становятся меньше...

...поэтому на 3 диапазоне и всех других высокочастотных впридачу ко всему еще и базовый ток подкачан побольше, уменьшением резистора R301. Но главное отличие генераторов ВЧ-диапазонов в другом.

Границы диапазонов у автора получились примерно следующие:

1 диапазон: 0,14 - 0,75 МГц

2 диапазон: 0,73 - 3,0 МГц

3 диапазон: 3,0 - 7,2 МГц

4 диапазон: 6,9 - 11,5 МГц

5 диапазон: 10,6 - 15,8 МГц

Как видите, на первых диапазонах очень велико соотношение между их максимальной и минимальной частотами. При этом с ростом частоты быстро растет и абсолютное перекрытие частоты в мегагерцах. Если ничего не предпринимать, то на ВЧ-диапазонах оно стало бы явно чрезмерным, исключающим хоть сколько-нибудь точную и удобную настройку. Поэтому параллельно катушке включен конденсатор С303, не дающий сильно уменьшить минимальную емкость контура и растягивающий высокочастотную часть диапазона. А включенный последовательно с КПЕ растягивающий конденсатор С302, напротив, не дает КПЕ сильно увеличить емкость контура, растягивая настройку в низкочастотной части диапазона.

4 и 5 диапазоны. Меры по замедлению перестройки усиливаются. Емкости С403, С503 - растут, а С402, С502 - снижаются.

Что в итоге? Упоминавшийся генератор из старого "Радио" имел перестройку на самом высокочастотном диапазоне 8,5 МГц, а плотность настройки на крайних диапазонах отличалась в 24 раза! У нашего же генератора перестройка даже на самом высокочастотном диапазоне всего 5,2 МГц, а разность плотностей настройки не достигает и 9 раз.

Впрочем, даже этой точности настройки может оказаться недостаточно, например для регулировки аппаратуры однополосной связи. Поэтому в схему введен триммер для тонкой подстройки частоты. Частоты транзисторных генераторов, увы, несмотря на все меры, заметно зависят от напряжения питания. С повышением напряжения питания они также повышаются. Изменяя сопротивление R5 мы сможем слегка подстраивать и выходную частоту генератора.

В нашем генераторе ожидается и хорошая равномерность амплитуды выходного сигнала на разных диапазонах. Не только с помощью разных сопротивлений в цепях эмиттеров, но и с помощью сопротивлений на выходах генераторов. Их величины автор определит позднее, после полной сборки прибора.

Вот видите, как много всего нам пришлось менять на разных диапазонах? Если бы мы использовали один транзисторный генератор на все диапазоны, как это обычно делается, то нам пришлось бы или выбирать некие средние величины элементов, хорошо работающие только на одном диапазоне. Или коммутировать массу цепей многочисленными контактами, налетая на нестабильности из-за их окисления или потери упругости.

Моточные данные катушек.

L1 - 360 витков провода ПЭЛШО 0,1, отвод от 90 витков

L2 - 95 витков провода ПЭЛШО 0,23, отвод от 25 витков

L3 - 36 витков провода ПЭЛШО 0,23, отвод от 9 витков

L4 - 17 витков провода 0,45 мм, отвод от 4 витков

L5 - 11 витков провода 0,75 мм, отвод от 3 витков

Такие данные катушки имеют в авторском варианте, использующем советский блок КПЕ емкостью 12 - 495 пф на секцию. Если вы будете покупать китайский сдвоенный воздушный КПЕ на Али, то его емкости несколько меньше. Так что имеет смысл увеличить числа витков катушек на 5-10%.

Питание генератора будет осуществляться от стабилизированного блока питания напряжением 12 В. Однако налаживать данный узел надо будет при питании в 8-9 В. О цепях питания устройства расскажу позднее.

Объем статьи уже получился изрядный. Постараюсь в самое ближайшее время опубликовать плату и рекомендации по налаживанию этого блока.