Найти в Дзене

Вторая группа факторов, определяющих эффективность работы помольного агрегата

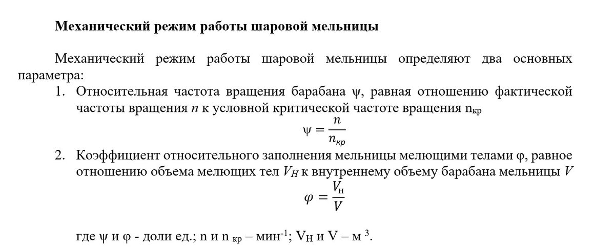
Факторы, определяющие эффективность работы помольного агрегата: • Степень заполнения объема мельницы мелющими телами; • Качество и ассортимент мелющих тел; • Интенсивность аспирации рабочего пространства мельницы; • Величина и равномерность питания мельниц материалом, автоматизация мельницы. Скорость вращения Зная принцип работы барабанной мельницы, очевидно, что скорость вращения барабана имеет очень большое значение. Скорость задает траекторию движения мелющих тел, а, следовательно, и характер воздействия на измельчаемый материал. Скорость, при которой все содержимое барабана прижимается к его стенкам и начинает вращаться вместе с ним, называется критической скоростью nкр (об\мин) и рассчитывается по формуле: Скорость вращения мельниц обычно равна 0,70-0,85 от критической. В процессе измельчения шары при указанных условиях поднимаются в мельнице на достаточную высоту и эффективно дробят материал. При частоте вращения менее 0,75-0,85 от критической, создается водопадный режим измельче

Факторы, определяющие эффективность работы помольного агрегата:

• Степень заполнения объема мельницы мелющими телами;

• Качество и ассортимент мелющих тел;

• Интенсивность аспирации рабочего пространства мельницы;

• Величина и равномерность питания мельниц материалом, автоматизация мельницы.

-2

Скорость вращения

Зная принцип работы барабанной мельницы, очевидно, что скорость вращения барабана имеет очень большое значение. Скорость задает траекторию движения мелющих тел, а, следовательно, и характер воздействия на измельчаемый материал.

Скорость, при которой все содержимое барабана прижимается к его стенкам и начинает вращаться вместе с ним, называется критической скоростью nкр (об\мин) и рассчитывается по формуле:

-3

Скорость вращения мельниц обычно равна 0,70-0,85 от критической. В процессе измельчения шары при указанных условиях поднимаются в мельнице на достаточную высоту и эффективно дробят материал. При частоте вращения менее 0,75-0,85 от критической, создается водопадный режим измельчения – основная масса мелющих тел поднимается вместе с внутренней поверхностью на некоторую высоту, а затем, отрываясь, свободно падает под действием сил тяжести по траекториям, близким к параболическим. Измельчение клинкерных зерен в данных условиях происходит преимущественно ударом. Водопадный режим применяется при измельчении более крупного материала (в первой стадии). При смешанном режиме измельчения одна часть мелющих тел участвует в свободном полете, а другая – перекатывается внутри барабана по замкнутым траекториям, измельчая руду ударом и истиранием. Каскадный режим наиболее тихоходный, скорость вращения составляет 0,5-0,6 от критической, при этом свободный полет мелющих тел исключен, т.к. они непрерывно циркулируют внутри барабана, поднимаясь по круговым траекториям на некоторую высоту, затем скатываясь под углом, близким к углу естественного откоса. В воде нормальный угол откоса шаров составляет около 30°. При каскадном режиме материал измельчается преимущественно истиранием, он является наиболее эффективным для второй камеры мельниц.

Самым высокопроизводительным считается смешанный режим, который возникает при скорости около 0,7-0,75 от критической.