Добавить в корзинуПозвонить
Найти в Дзене
СИГНАЛЫ

КРИТЕРИИ КАЧЕСТВА ПРОГРАММЫ. ДРУЖЕСТВЕННОСТЬ, ЖИЗНЕННЫЙ ЦИКЛ ПРОГРАММЫ

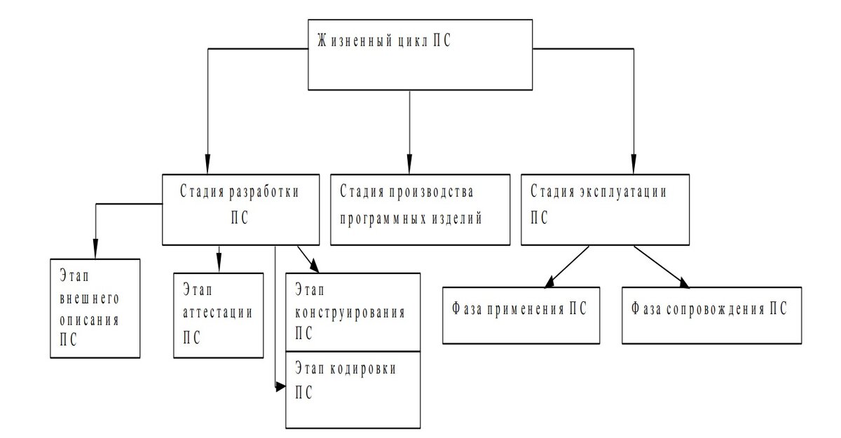
1.1 Жизненный цикл программного средства Под жизненным циклом ПС понимают весь период его разработки и эксплуатации (использования), начиная от момента возникновения замысла ПС и кончая прекращением всех видов его использования. Жизненный цикл включает все процессы создания и использования ПС (software process). Различают следующие стадии жизненного цикла ПС (рис.1): разработку ПС, производство программных изделий (ПИ) и эксплуатацию ПС. Стадия разработки (development)ПС состоит из этапа его внешнего описания, этапа конструирования ПС, этапа кодирования (программирование в узком смысле) ПС и этапа аттестации ПС. Всем этим этапам сопутствуют процессы документирования и управление (management) разработкой ПС. Этапы конструирования и кодирования часто перекрываются, иногда довольно сильно. Это означает, что кодирование некоторых частей программного средства может быть начато до завершения этапа конструирования. Внешнее описание (Requirements document) ПС является описанием его поведения

1.1 Жизненный цикл программного средства

Под жизненным циклом ПС понимают весь период его разработки и эксплуатации (использования), начиная от момента возникновения замысла ПС и кончая прекращением всех видов его использования. Жизненный цикл включает все процессы создания и использования ПС (software process).

Различают следующие стадии жизненного цикла ПС (рис.1): разработку ПС, производство программных изделий (ПИ) и эксплуатацию ПС.

Рис 1. Стадии и фазы жизненного цикла ПС.
Рис 1. Стадии и фазы жизненного цикла ПС.

Стадия разработки (development)ПС состоит из этапа его внешнего описания, этапа конструирования ПС, этапа кодирования (программирование в узком смысле) ПС и этапа аттестации ПС. Всем этим этапам сопутствуют процессы документирования и управление (management) разработкой ПС. Этапы конструирования и кодирования часто перекрываются, иногда довольно сильно. Это означает, что кодирование некоторых частей программного средства может быть начато до завершения этапа конструирования.

Внешнее описание (Requirements document) ПС является описанием его поведения с точки зрения внешнего по отношению к нему наблюдателю с фиксацией требований относительно его качества. Внешнее описание ПС начинается с определения требований к ПС со стороны пользователей (заказчика).

Внешнее описание (Requirements document) ПС является описанием его поведения с точки зрения внешнего по отношению к нему наблюдателю с фиксацией требований относительно его качества. Внешнее описание ПС начинается с определения требований к ПС со стороны пользователей (заказчика).

Конструирование (design)ПС охватывает процессы: разработку архитектуры ПС, разработку структур программ ПС и их детальную спецификацию.

Кодирование (coding )создание текстов программ на языках программирование, их отладку с тестированием ПС.

На этапе аттестации ПС производится оценка качества ПС, после успешного завершения которого, разработка ПС считается законченной.

Программное изделие (ПИ)- экземпляр или копия, снятая с разработанного ПС. Изготовление ПИ - это процесс генерации и/или воспроизведения (снятия копии) программ и программных документов ПС с целью их поставки пользователю для применения по назначению.

Производство ПИ- это совокупность работ по обеспечению изготовления требуемого количества ПИ в установленные сроки. Стадия производства ПС в жизненном цикле ПС является, по-существу, вырожденной (не существенной), так как представляет рутинную работу, которая может быть выполнена автоматически и без ошибок. Этим она принципиально отличается от стадии производства различной техники. В связи с этим в литературе эту стадию, как правило, не включают в жизненный цикл ПС.

Стадия эксплуатации ПСохватывает процессы хранения, внедрения и сопровождения ПС, а также транспортировки и применения (operation) ПИ по своему назначению. Она состоит из двух параллельно проходящих фаз: фазы применения ПС и фазы сопровождения ПС.

Применение (operation) ПС- это использование ПС для решения практических задач на компьютере путем выполнения ее программ.

Сопровождение (maintenance) ПС - это процесс сбора информации о его качестве в эксплуатации, устранения обнаруженных в нем ошибок, его доработки и модификации, а также извещения пользователей о внесенных в него изменениях.

1.2 Понятие качества программного средства

Каждое ПС должно выполнять определенные функции, т.е. делать то, что задумано. Хорошее ПС должно обладать еще целым рядом свойств, позволяющим успешно его использовать в течении длительного периода, т.е. обладать определенным качеством.

Качество ПС- это совокупность его черт и характеристик, которые влияют на его способность удовлетворять заданные потребности пользователей. Это не означает, что разные ПС должны обладать одной и той же совокупностью таких свойств в их высшей возможной степени. Этому препятствует тот факт, что повышение качества ПС по одному из таких свойств часто может быть достигнуто лишь ценой изменения стоимости, сроков завершения разработки и снижения качества этого ПС по другим его свойствам. Качество ПС является удовлетворительным, когда оно обладает указанными свойствами в такой степени, чтобы гарантировать успешное его использование.

Совокупность свойств ПС, которая образует удовлетворительное для пользователя качество ПС, зависит от условий и характера эксплуатации этого ПС, т.е. от позиции, с которой должно рассматриваться качество этого ПС. Поэтому при описании качества ПС должны быть прежде всего фиксированы критерии отбора требуемых свойств ПС. В настоящее время критериями качества ПС принято считать:

· функциональность,

· надежность,

· легкость применения,

· эффективность,

· сопровождаемость,

· мобильность.

Функциональность- это способность ПС выполнять набор функций, удовлетворяющих заданным или подразумеваемым потребностям пользователей. Набор указанных функций определяется во внешнем описании ПС.

Надёжность - это способность ПС безотказно выполнять определенные функции при заданных условиях в течении заданного периода времени.

Легкость применения- это характеристики ПС, которые позволяют минимизировать усилия пользователя по подготовке исходных данных, применению ПС и оценке полученных результатов, а также вызывать положительные эмоции определенного или подразумеваемого пользователя.

Эффективность- это отношение уровня услуг, предоставляемых ПС пользователю при заданных условиях, к объему используемых ресурсов.

Сопровождаемость - это характеристики ПС, которые позволяют минимизировать усилия по внесению изменений для устранения в нем ошибок и по его модификации в соответствии с изменяющимися потребностями пользователей.

Мобильность- это способность ПС быть перенесенным из одной среды (окружения) в другую, в частности, с одной ЭВМ на другую.

Функциональность и надежность являются обязательными критериями качества ПС, причем обеспечение надежности будет красной нитью проходить по всем этапам и процессам разработки ПС. Остальные критерии используются в зависимости от потребностей пользователей в соответствии с требованиями к ПС - их обеспечение будет обсуждаться в подходящих разделах курса.

3.3 Обеспечение надежности - основной мотив разработки программных средств

Рассмотрим теперь общие принципы обеспечения надежности ПС, что, как мы уже подчеркивали, является основным мотивом разработки ПС, задающим специфическую окраску всем технологическим процессам разработки ПС. В технике известны четыре подхода обеспечению надежности:

· предупреждение ошибок;

· самообнаружение ошибок;

· самоисправление ошибок;

· обеспечение устойчивости к ошибкам.

Целью подхода предупреждения ошибок - не допустить ошибок в готовых продуктах, в нашем случае - в ПС. Проведенное рассмотрение природы ошибок при разработке ПС позволяет для достижения этой цели сконцентрировать внимание на следующих вопросах:

· борьбе со сложностью,

· обеспечении точности перевода,

· преодоления барьера между пользователем и разработчиком,

· обеспечения контроля принимаемых решений.

Этот подход связан с организацией процессов разработки ПС, т.е. с технологией программирования. И хотя, как мы уже отмечали, гарантировать отсутствие ошибок в ПС невозможно, но в рамках этого подхода можно достигнуть приемлемого уровня надежности ПС.

Остальные три подхода связаны с организацией самих продуктов технологии, в нашем случае - программ. Они учитывают возможность ошибки в программах.

Самообнаружение ошибки в программе означает, что программа содержит средства обнаружения отказа в процессе ее выполнения.

Самоисправление ошибки в программе означает не только обнаружение отказа в процессе ее выполнения, но и исправление последствий этого отказа, для чего в программе должны иметься соответствующие средства. Обеспечение устойчивости программы к ошибкам означает, что в программе содержатся средства, позволяющие локализовать область влияния отказа программы, либо уменьшить его неприятные последствия, а иногда предотвратить катастрофические последствия отказа. Однако, эти подходы используются весьма редко (может быть, относительно чаще используется обеспечение устойчивости к ошибкам).

Связано это, во-первых, с тем, что многие простые методы, используемые в технике в рамках этих подходов, неприменимы в программировании, например, дублирование отдельных блоков и устройств (выполнение двух копий одной и той же программы всегда будет приводить к одинаковому эффекту - правильному или неправильному).

А, во-вторых, добавление в программу дополнительных средств приводит к ее усложнению (иногда - значительному), что в какой-то мере мешает методам предупреждения ошибок. А теперь подведем итог:

Для борьбы со сложностью систем известны два общих метода:

· обеспечение независимости компонент систем

· использование в системах иерархических структур.

Обеспечение независимости компонент означает разбиение системы на такие части, между которыми должны остаться по возможности меньше связей. Одним из воплощений этого метода является модульное программирование. Использование иерархических структур позволяет локализовать связи между компонентами, допуская их лишь между компонентами, принадлежащими смежным уровням иерархии. Этот метод, по-существу, означает разбиение большой системы на подсистемы, образующих малую систему. Здесь существенно используется способность человека к абстрагированию.