Найти в Дзене
Паяльник

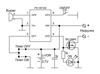
Контроллер управления питанием для Li-ion аккумуляторов на PIC10F322

Данный контроллер помогает радиолюбителям сделать свои измерительные приборы, самоделки и прочую аппаратуру более универсальными оснастив их питанием от Li-ion аккумулятора. Ведь не всегда удобно, когда определенные приборы имеют привязку к внешним источникам питания. В статье будет описание универсального контроллера, который поможет вам в управлении питанием модернизируемых устройств. Выходное напряжение может быть любым (зависит от применяемых повышающих DC преобразователей). Контроллер управляет такими преобразователями, а так же следит за состоянием Li-ion аккумулятора и не допускает глубокого разряда аккумулятора. Характеристики контроллера:
- Управление включением / отключением нагрузки при помощи одной кнопки от 3,7В Li-ion аккумулятора. Кратковременное нажатие - подает напряжение в нагрузку. Если кнопку нажать и удерживать более 1 секунды - нагрузка обесточивается. 
- Есть 2 режима работы, без таймера (нагрузка будет запитана, пока не разрядится аккумулятор) и по таймеру (авто

Данный контроллер помогает радиолюбителям сделать свои измерительные приборы, самоделки и прочую аппаратуру более универсальными оснастив их питанием от Li-ion аккумулятора. Ведь не всегда удобно, когда определенные приборы имеют привязку к внешним источникам питания. В статье будет описание универсального контроллера, который поможет вам в управлении питанием модернизируемых устройств. Выходное напряжение может быть любым (зависит от применяемых повышающих DC преобразователей). Контроллер управляет такими преобразователями, а так же следит за состоянием Li-ion аккумулятора и не допускает глубокого разряда аккумулятора.

Характеристики контроллера:
- Управление включением / отключением нагрузки при помощи одной кнопки от 3,7В Li-ion аккумулятора. Кратковременное нажатие - подает напряжение в нагрузку. Если кнопку нажать и удерживать более 1 секунды - нагрузка обесточивается. 
- Есть 2 режима работы, без таймера (нагрузка будет запитана, пока не разрядится аккумулятор) и по таймеру (автоотключение через 15 минут).
- Все события сопровождаются звуковой индикацией.
- В режиме работы с таймером устройство через 14 минут предупредит 4-х кратным звуковым сигналом, что через минуту нагрузка будет обесточена, в таком режиме можно в любой момент кратковременно нажать кнопку управления питанием, и тогда произойдет обнуление внутреннего 15 минутного таймера. 
- Контроллер следит за напряжением аккумулятора, и при снижении напряжения ниже 3,2В будет подавать 2-х кратный звуковой сигнал каждые 15 секунд. При снижении напряжения ниже 3В - нагрузка будет обесточена.
- Потребление в режиме сна менее 1мкА.

Перемычками Timer OFF / Timer ON выбирается режим работы схемы. Должна быть запаяна одна из них.

 
Печатная плата.
Печатная плата.

Пример применения:
В тестер радиокомпонентов GM328A добавил данный контроллер + применил 2 дополнительных модуля с AliExpress (преобразователь 3,7->9В и контроллер заряда Li-ion аккумулятора).

-3

К тестеру радиокомпонентов GM328A достраиваем этажерку состоящую из 2 стеклотекстолитовых плат такого же размера, как основная печатная плата GM328A с аналогичным расположением отверстий под винт М3. На нижнем этаже размещаем Li-ion аккумулятор. Этажом выше размещаем печатные платы (модули).

-4

Лучше всего платы крепить силиконовым высокотемпературным клеем 704, просто их приклеиваем на стеклотекстолит. Ждем несколько часов (а лучше ночь) пока клей схватится. После чего можно приступать к окончательному монтажу, и припайку проводов.

Платы решил применить заводские (поэтому к статье прилагается только Gerber файл).

Схема для Gerber файла.


Разводка печатных плат
Разводка печатных плат

Enable выход можно использовать для управления внешними повышающими преобразователями, у которых есть возможность управления таким сигналом. Например можно использовать DC преобразователи на основе TPS61088, которые способны выдавать на выходе с напряжением 12В ток 2А, при этом потребляя от аккумулятора 9А. Разумеется, с таким большим током потребления лучше не использовать внешний ключ для управления преобразователем, а сигнал на включение DC преобразователя подавать напрямую на вход Enable.

-8

Данный преобразователь легко перестроить на нужное напряжение убрав шестиногую микросхему, и изменив номинал резистора цепи обратной связи TPS61088.

СИ исходник с комментариями прилагается, в нем можно менять время работы таймера, подачи предупредительного звукового сигнала, поменять напряжение отключения нагрузки. Так же для желающих поближе познакомиться с микроконтроллером PIC10F322 прилагаю частично переведенный мною даташит с настройками регистров.

Скачать список элементов (PDF)

Прикрепленные файлы:

Автор: 4uvak