Найти в Дзене
Войти
СТАРЫЙ УЧИТЕЛЬ
23 подписчика
Подписаться
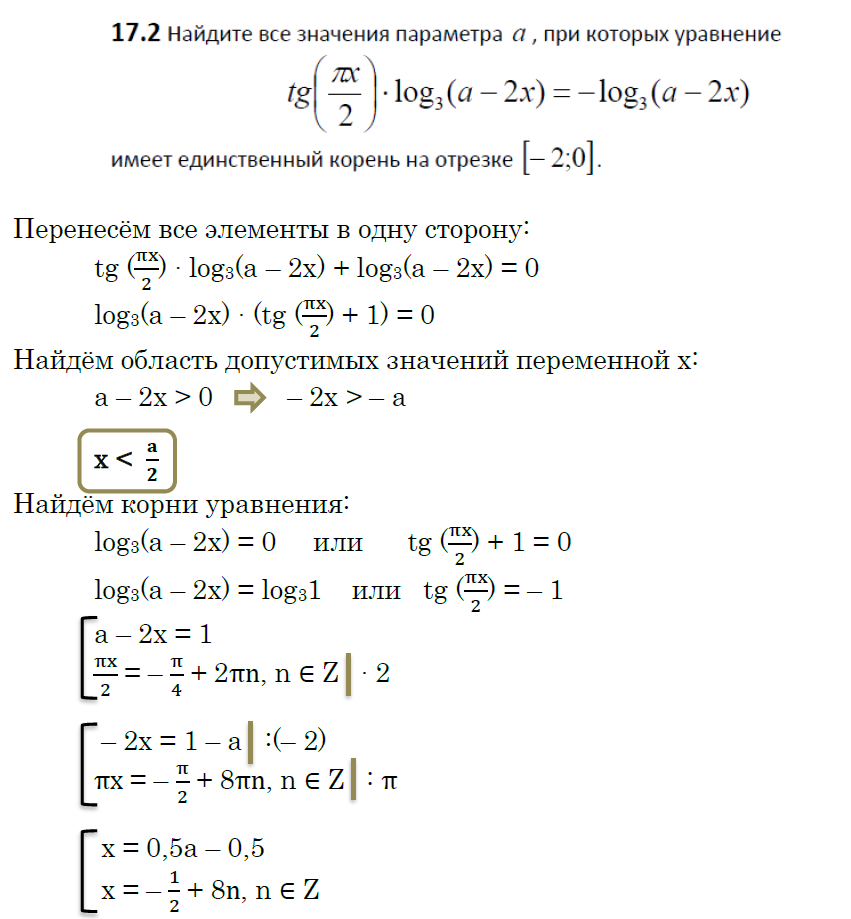
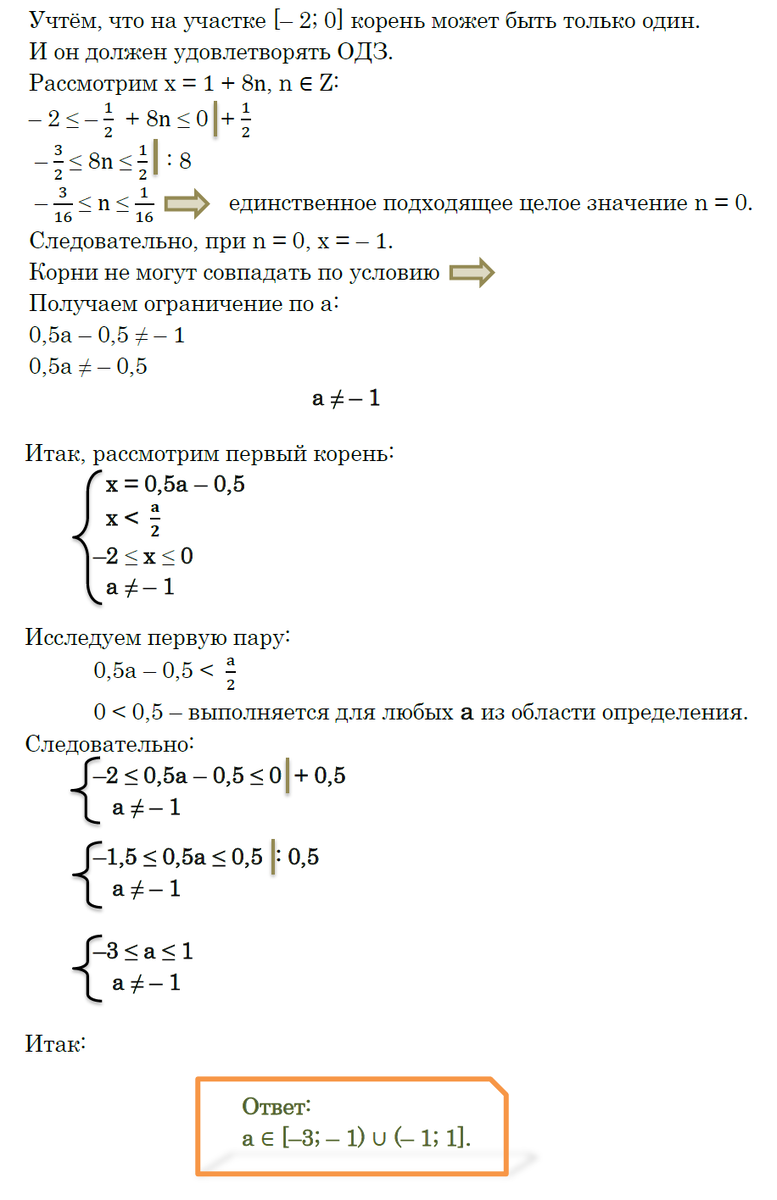
ЛАРИН - 432 - 17.2
31 мая 2023
31 мая 2023
3
~1 мин
Удачи на экзаменах!
Удачи на экзаменах!
...
Читать далее
01
01
02
02
Удачи на экзаменах!