Найти в Дзене
Войти
СТАРЫЙ УЧИТЕЛЬ
23 подписчика
Подписаться
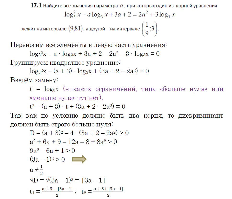
ЛАРИН - ВАРИАНТ 432 - 17.1
31 мая 2023
31 мая 2023
5
Удачи на экзаменах!
Удачи на экзаменах!
...
Читать далее
01
01
02
02
03
03
04
04
05
05
06
06
Удачи на экзаменах!