Найти в Дзене
RADIO INFO

Конструкции зарубежных радиолюбителей. Ограничитель амплитуды НЧ сигнала для АМ – передатчика.

Добрый день дорогие друзья. Я как всегда продолжаю просматривать зарубежные радиолюбительские сайты, форумы, блоги и журналы, и с самым интересным что мне там попадается я знакомлю моих читателей. Сегодня мы с Вами расмотрим ограничитель амплитуды НЧ сигнала для АМ – передатчика. Радиолюбители знают что звуковые сигналы, такие как музыка или речь, имеют большой динамический диапазон. Есть тихие и громкие участки. Эти аудиосигналы не слишком хороши для передатчика, которому требуется аудиосигнал с постоянным уровнем на входе. Ограничитель – это устройство, ослабляющее громкие сигналы и усиливающее тихие. На его выходе сигнал с постоянным уровнем. Технические характеристики: Список применяемых деталей Резисторы: Конденсаторы: Электронные компоненты : Собран ограничитель на печатной плате размером 45х35 мм Расположение деталей на печатной плате Ограничитель амплитуды НЧ сигнала для АМ – передатчика в собранном виде На этом у нас сегодня все.
Рекомендую также посмотреть Каталог публика

Добрый день дорогие друзья.

Я как всегда продолжаю просматривать зарубежные радиолюбительские сайты, форумы, блоги и журналы, и с самым интересным что мне там попадается я знакомлю моих читателей.

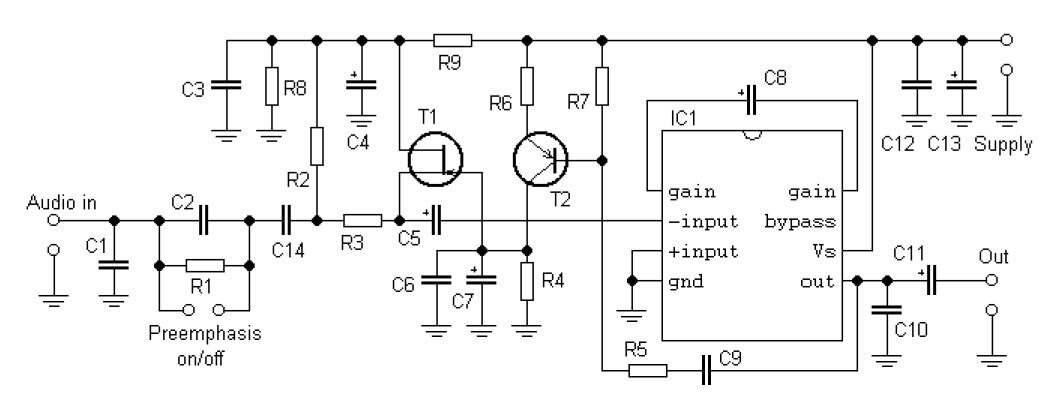
Сегодня мы с Вами расмотрим ограничитель амплитуды НЧ сигнала для АМ – передатчика. Радиолюбители знают что звуковые сигналы, такие как музыка или речь, имеют большой динамический диапазон. Есть тихие и громкие участки. Эти аудиосигналы не слишком хороши для передатчика, которому требуется аудиосигнал с постоянным уровнем на входе.

Ограничитель – это устройство, ослабляющее громкие сигналы и усиливающее тихие. На его выходе сигнал с постоянным уровнем.

Технические характеристики:

  • Напряжение питания: 10-14 В стаб.
  • Потребляемый ток: 20 мА
  • Выходное напряжение: 0,4 В
  • Динамический диапазон: >50 дБ

Список применяемых деталей

Резисторы:

  • R1 - 68 кОм
  • R2 - 22 кОм
  • R3 - 180 кОм
  • R4 -10 Мом
  • R5 - 10 кОм
  • R6 - 47
  • Ом R7 - 240 кОм
  • R8 - 1,5 кОм
  • R9 - 820 Ом

Конденсаторы:

  • С1 - 100 п (керамические )
  • С2 - 1 н (пластик)
  • С3, С6, С12 - 100 н (керамика)
  • С4, С11, С13 - 100 ед (электролит)
  • С5 - 0,33 ед (тантал)
  • С7, С8 - 10 ед (электролит)
  • C9 - 220 n (пластик)
  • C10 - 47 n (керамика)
  • C14 - 470 n (пластик)

Электронные компоненты :

  • T1 - BF245C
  • T2 - BC556B, BC307
  • IC1 - LM386

Собран ограничитель на печатной плате размером 45х35 мм

-2

Расположение деталей на печатной плате

-3

Ограничитель амплитуды НЧ сигнала для АМ – передатчика в собранном виде

-4

На этом у нас сегодня все.
Рекомендую также посмотреть
Каталог публикаций моего канала, где Вы найдете статьи по рассмотренной выше теме и множество других материалов, которые могут быть Вам интересны и полезны.

Ставьте лайки, комментируйте, подписывайтесь и заходите на мой канал, есть много интересной и нужной информации для радиолюбителей