Найти в Дзене
Дед клуб

Что будет при параллельном соединении двух электретных микрофонов?

Чтобы ответить на этот вопрос мне пришлось надеть наушники и прослушать тракт звука с одним и с двумя параллельно соединёнными одинаковыми микрофонами. Моё ухо заметило изменение, и величина уловимая им составила, как потом выяснилось целых три децибела (3 дБ), именно на эту величину возрос уровень сигнала на средних и низких частотах, а значит, на 3 дБ (1.41 раз) возросла чувствительность при таком соединении. Соотношение сигнал / шум тракта микрофон – усилитель улучшилось и стало больше на 3дБ. Частотная характеристика выровнялась на 2 - 3 дБ по отношению к одиночному микрофону. Для тестирования был использован самодельный контрольный малошумящий микрофонный усилитель. Как я соединил микрофоны. Лучше увидеть, чем описывать (+ с +, - с -). При параллельном соединении микрофонов уровень шума всего тракта уменьшился. Динамический диапазон вырос на 3 дБ. Внутри электретного микрофона находится полевой транзистор, и, соединяя параллельно микрофоны, я соединяю параллельно транзисторы.

Чтобы ответить на этот вопрос мне пришлось надеть наушники и прослушать тракт звука с одним и с двумя параллельно соединёнными одинаковыми микрофонами. Моё ухо заметило изменение, и величина уловимая им составила, как потом выяснилось целых три децибела (3 дБ), именно на эту величину возрос уровень сигнала на средних и низких частотах, а значит, на 3 дБ (1.41 раз) возросла чувствительность при таком соединении. Соотношение сигнал / шум тракта микрофон – усилитель улучшилось и стало больше на 3дБ. Частотная характеристика выровнялась на 2 - 3 дБ по отношению к одиночному микрофону. Для тестирования был использован самодельный контрольный малошумящий микрофонный усилитель.

Эные микрофоны.
Эные микрофоны.

Как я соединил микрофоны.

Лучше увидеть, чем описывать (+ с +, - с -).

Рис.1  Схема включения электретных микрофонов.
Рис.1 Схема включения электретных микрофонов.

При параллельном соединении микрофонов уровень шума всего тракта уменьшился.

Динамический диапазон вырос на 3 дБ. Внутри электретного микрофона находится полевой транзистор, и, соединяя параллельно микрофоны, я соединяю параллельно транзисторы.

Рис. 2 Эквивалентная схема подключения двух микрофонов.
Рис. 2 Эквивалентная схема подключения двух микрофонов.

Как правило, первый усилительный элемент тракта отвечает за соотношение сигнал / шум и в меньшей степени за него отвечает второй по счёту усилительный каскад, а первым активным элементом является сам электретный микрофон.

Такая практика параллельного соединения используется в высокочувствительных усилителях низкой, высокой и сверхвысокой частот, а также в смесителях для улучшения соотношения сигнал / шум. Уровень собственных шумов активных элементов, соединённых параллельно, уменьшается в 1,41 раз.

Уменьшилась неравномерность частотной характеристики.

Даже в одной партии микрофонов их частотные характеристики в небольшой степени будут отличаться, однако вероятность, что пики подъёмов и спадов совпадут - минимальна, поэтому происходит сглаживание частотной характеристики, что отражается на уменьшении её неравномерности.

Рис. 3. сквозные АЧХ одного и двух микрофонов.
Рис. 3. сквозные АЧХ одного и двух микрофонов.

Возросла чувствительность на 3 дБ в полосе частот 100 Гц – 3 кГц.

Возможно, стала острее диаграмма направленности или за счёт увеличения площади рабочей поверхности выросла эффективность.

В испытаниях использовался самодельный малошумящий широкополосный контрольный усилитель.

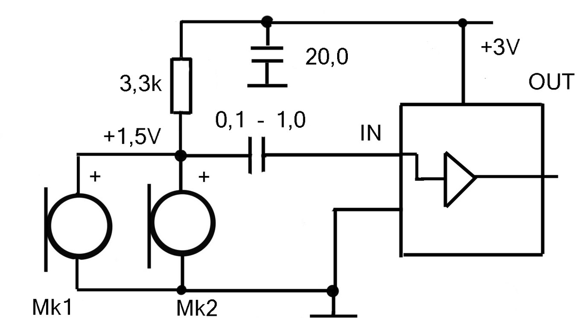
Рис 4. Схема контрольного усилителя.
Рис 4. Схема контрольного усилителя.
Рис 5. Эскиз монтажа усилителя.
Рис 5. Эскиз монтажа усилителя.

При подключении трёх микрофонов хороший результат получился с использованием динамической нагрузки. В этом случае нагрузочный резистор заменяю полевым транзистором, который включён источником тока и играет роль токостабилизирующего резистора. Такое включение обеспечивает компрессию сигнала, повышает коэффициент усиления каскада и снижает нелинейные искажения. Количество полевых транзисторов, включённых параллельно, подбираю опытным путём до величины напряжения на микрофонах около половины напряжения питания. Параллельное включение нелинейных элементов уменьшает собственный шум усилителя.

Рис. 6.
Рис. 6.

В дальнейшем я использовал комбинированную схему включения электретных микрофонов (6 штук), а в контрольный усилитель ввел дополнительную коррекцию АЧХ. С помощью такой модернизации мне удалось записать шёпот на уровне громкого разговора. Но об этом в следующем посте.

Пение
3339 интересуются