Добавить в корзинуПозвонить
Найти в Дзене
miti-mti

RGB лента без микроконтроллера от Li-ion, сложно?

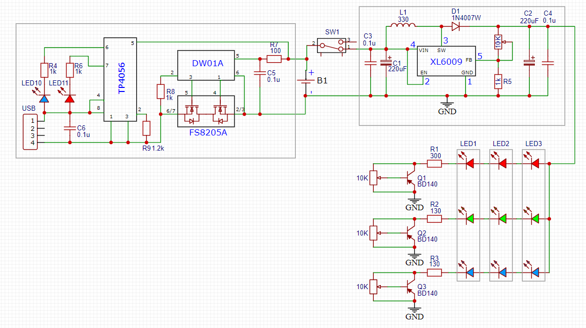
на первый взгляд выглядит действительно сложно, но если более детально разобраться всё достаточно просто и быстро в исполнении)) дело в том что мне потребовался светильник для съемок красивых кадров и требования к светильнику были достаточно простые. и сильно заморачиваться не хотелось. конечно кто-то скажет на микроконтроллере сделать тоже просто! но мне тааак сильно не хотелось заморачиваться с ним, что я решил прибегнуть к простейшей аналоговой схеме на одном транзисторе BD140 которых у меня много и потенциометра которых у меня тоже много! хвала алиэкспрессу и его дешевым радиодеталям! поэтому схема выглядит изначально вот так: дальше нужно было обеспечить питание от одной банки LI-ion 18650! тут меня ждала маленькая подстава, изначально я хотел повышать напряжение прибегнув к китайскому модулю MT3608 но он не потянул такое количество светодиодов которое было запланировано. а их было 30 шт. или 10 частей ленты по 3 светодиода. тогда я решил взять модуль по мощнее а именно на ба

на первый взгляд выглядит действительно сложно, но если более детально разобраться всё достаточно просто и быстро в исполнении))

дело в том что мне потребовался светильник для съемок красивых кадров и требования к светильнику были достаточно простые.

  • светить практически любым цветом,
  • быть портативным,
  • заряжаться от USB,
  • сменный аккумулятор

и сильно заморачиваться не хотелось. конечно кто-то скажет на микроконтроллере сделать тоже просто! но мне тааак сильно не хотелось заморачиваться с ним, что я решил прибегнуть к простейшей аналоговой схеме на одном транзисторе BD140 которых у меня много и потенциометра которых у меня тоже много! хвала алиэкспрессу и его дешевым радиодеталям!

поэтому схема выглядит изначально вот так:

-2

дальше нужно было обеспечить питание от одной банки LI-ion 18650! тут меня ждала маленькая подстава, изначально я хотел повышать напряжение прибегнув к китайскому модулю MT3608

-3

но он не потянул такое количество светодиодов которое было запланировано. а их было 30 шт. или 10 частей ленты по 3 светодиода.

-4

тогда я решил взять модуль по мощнее а именно на базе микросхемы XL6009E1

-5

он отлично потянул такое количество светодиодов на полную яркость питаясь от одной банки LI-ion на 3.7V. у него нету ограничения по току но оно и не требуется, на ленте уже присутствуют токоограничительные резисторы. собственно от сюда и появилась эта схема!

XL6009
XL6009

если вкратце об этой микросхеме то работает она на частоте 400kHz максимальный входной ток 4 Амера, ещё бы она не потянула такое количество светодиодов..... входное напряжение 5-32 вольта, но модуль удивительно работает от LI-ion на 3.7V. так что я на нём и остановился. далее нужно было заряжать аккумулятор и самое простое это модуль на TP4056 с защитой. с защитой обязательно, так как на многих банка 18650 её нету. и тут добавляется уже последний кусок схемы

схема модуля TP4056
схема модуля TP4056

если вдруг кто не знает, выглядит он вот так:

модуль TP4056
модуль TP4056

единственное обозначения компонентов не совпадают с обозначениями на модуле, это из-за того что схема строилась вместе с повышающим модулем и светодиодами, например на модуле токозадающий резистор R3 на схеме обозначен как R9. R6 как R8 и R5 как R7))) это я к тому что если кто-то захочет скопировать себе эту схему учитывайте это))

если хотите, или кому то это будет нужно, я могу написать статьи про каждый из модулей на подобие статьи про LM2574

самым сложным оказалось это собрать это всё в единое целое и сделать какой нибудь простой корпус...

-9

на тяп ляп, для себя сойдёт! по стоимости вышло гораздо дешевле нежели я бы покупал данный девайс пусть даже на том же алике, и свои функции он выполняет на ура!

-10

я выложу фотографии кадров которые были сделаны с помощью данного девайса, вот тут в низу он просвечивает красным:

-11

а вот тут с лева меня освещает красным:

-12

спасибо что дочитали, мне правда приятно что кому-то моя писанина интересна)) подписывайтесь, ставьте лайки, это мотивирует меня делать это и дальше))