Найти в Дзене
Сделай сам - своими руками

Несложная переделка АТХ в зарядное устройство своими руками

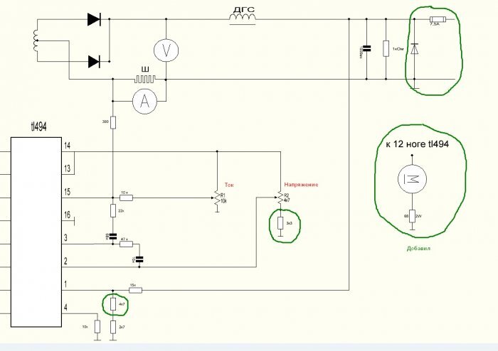
В первой статье (https://sdelaysam-svoimirukami.ru/7634-prostaja-peredelka-ath-v-zarjadnoe-ustrojstvo.html) я рассказывал как переделать блок питания АТХ. Реализовал регулировку тока и напряжения. Теперь нужно сделать регулировку под свои нужды. Диапазон напряжения выставлю от 5-6 до 15 вольт. Ток остается без изменения. Почему именно так? Зарядное устройство будет служить для зарядки 6 и 12 вольтовых аккумуляторов. Есть еще одна загвоздка, но о ней позже. Кратко о схеме Зеленым цветом выделены комплектующие, которые я добавил. Последовательно с регулятором «Напряжение», я добавил резистор 3.3 кОм. Так ограничил минимальное напряжение. Последовательно с резистором 2.7 кОм, с первой ноги, установил резистор 4.7 кОм. Так получилось ограничить максимальное напряжение. На выходе блока питания установил цепочку из диода и предохранителя. Получилась простейшая защита от переполюсовки. В случае неправильного подключения аккумулятора, ток проходит через диод и сгорает предохранитель. Вентилят
Оглавление

В первой статье (https://sdelaysam-svoimirukami.ru/7634-prostaja-peredelka-ath-v-zarjadnoe-ustrojstvo.html) я рассказывал как переделать блок питания АТХ. Реализовал регулировку тока и напряжения.

Теперь нужно сделать регулировку под свои нужды.

Диапазон напряжения выставлю от 5-6 до 15 вольт. Ток остается без изменения. Почему именно так? Зарядное устройство будет служить для зарядки 6 и 12 вольтовых аккумуляторов. Есть еще одна загвоздка, но о ней позже.

Кратко о схеме

Зеленым цветом выделены комплектующие, которые я добавил. Последовательно с регулятором «Напряжение», я добавил резистор 3.3 кОм. Так ограничил минимальное напряжение. Последовательно с резистором 2.7 кОм, с первой ноги, установил резистор 4.7 кОм. Так получилось ограничить максимальное напряжение. На выходе блока питания установил цепочку из диода и предохранителя. Получилась простейшая защита от переполюсовки. В случае неправильного подключения аккумулятора, ток проходит через диод и сгорает предохранитель. Вентилятор подключил на питание микросхемы ШИМ. Установил резистор 68 Ом, мощностью 2 Ватта, для ограничения излишков напряжения. Питание микросхемы порядка 22 Вольт.

-2

Основные детали

Применю советские резисторы, у них у меня нашлась пара ручек.

-3

Индикатором у меня служит китайский вольт-амперметр - http://alii.pub/5s8fk9

Так вот о выходном напряжении. Я купил не тот индикатор, а он питается от измеряемого напряжения. Питание его составляет от 4.5 Вольт. Поэтому и напряжение выдрал от 5-6 Вольт.

-4

Сетевой выключатель от старого телевизора.

-5

Предохранитель установлю через крепление. Он стандартный автомобильный, поставлю на 10 ампер.

-6

Плата у меня была без корпуса, нашел подходящий.

-7

Переделка блока компьютера в зарядное устройство своими руками

Разметил и вырезал все отверстия. Покрасил его из баллончика. Красил чем было, еле хватило на корпус. Не ней видны все отпечатки.

-8

Установил плату в корпус. Прикрутил резисторы и выключатель.

-9

Установил провода с крокодилами. Провода в двойной изоляции, два провода в параллель. Каждый провод по 0.5 вк. мм. Получилось неплохо.

-10

Ах, да. Минимальное напряжение на фото.

-11

Максимальное 15,5 Вольт. Я заменил резистор регулировки напряжения, поэтому чуть отличается выходное напряжение от первоначального.

-12

Так блок выглядит со стороны сетевого кабеля и предохранителя.

-13

Переделывайте блоки питания под свои нужды. Блоки сейчас доступны недорого. Схемы примерно похожи. Остается убрать лишнее и добавить недостающее. Схема переделки актуальна для большинства блоков АТХ.

Смотрите видео

Если не смотрели первую часть статьи, то обязательно посмотрите - https://sdelaysam-svoimirukami.ru/7634-prostaja-peredelka-ath-v-zarjadnoe-ustrojstvo.html

Как сделать зарядку на любой шуруповерт из хлама
Зарядное устройство - приставка к адаптеру ноутбука
Что можно сделать из пульта дистанционного управления
Индукционный нагреватель с АлиЭкспресс раскаляет плоскогубцы за пару минут
Как сделать генератор льда своими руками