Добавить в корзинуПозвонить
Найти в Дзене
ДКО Электронщик

Защищённые трансиверы CAN FD

Микросхемы CA-IF1042x/1051x компании Chipanalog представляют собой приемопередатчики шины CAN со встроенной защитой для промышленных и автомобильных приложений. Эти устройства предназначены для использования в сетях CAN FD со скоростью до 5 Мбит/с и имеют расширенную защиту от замыканий ±70 В на шине для оборудования, требующего защиты от перенапряжения. Это семейство приемопередатчиков также имеет входной синфазный диапазон (CMR) ±30 В, превышающий требования стандарта ISO 11898 от -2 В до +7 В, что оптимально подходит для приложений, объединяющих несколько устройств со смещением уровней относительно друг друга. Трансиверы CA-IF1042x имеют вывод STB для двух режимов работы: нормальный высокоскоростной и режим ожидания для низкого потребления тока. У CA-IF1051x вывод S позволяет блокировать передатчик. Кроме того, отдельный вывод питания Vio упрощает подключение CAN-контроллеров с низковольтными логическими уровнями. Применение: Технические особенности: Производители: CHIPA

Микросхемы CA-IF1042x/1051x компании Chipanalog представляют собой приемопередатчики шины CAN со встроенной защитой для промышленных и автомобильных приложений. Эти устройства предназначены для использования в сетях CAN FD со скоростью до 5 Мбит/с и имеют расширенную защиту от замыканий ±70 В на шине для оборудования, требующего защиты от перенапряжения. Это семейство приемопередатчиков также имеет входной синфазный диапазон (CMR) ±30 В, превышающий требования стандарта ISO 11898 от -2 В до +7 В, что оптимально подходит для приложений, объединяющих несколько устройств со смещением уровней относительно друг друга.

Трансиверы CA-IF1042x имеют вывод STB для двух режимов работы: нормальный высокоскоростной и режим ожидания для низкого потребления тока. У CA-IF1051x вывод S позволяет блокировать передатчик. Кроме того, отдельный вывод питания Vio упрощает подключение CAN-контроллеров с низковольтными логическими уровнями.

Применение:

  • Электроника и освещение кузова;
  • Автомобильные шлюзы;
  • Усовершенствованные ADAS;
  • Информационно-развлекательные системы;
  • Силовые агрегаты;
  • Личный электротранспорт;
  • Промышленная автоматизация;
  • Умный дом;
  • Системы кондиционирования.

Технические особенности:

  • Соответствие стандартам физического уровня: ISO 11898-2:2016 и ISO 11898-5:2007;
  • «Турбо» CAN:поддержка классического и 5 Мбит/с CAN FD (гибкая скорость передачи данных);
    малое и симметричное время задержки распространения;
    пассивное поведение при отсутствии питания:шина и логические выводы имеют высокий импеданс (без нагрузки);
    включение/выключение питания с бесперебойной работой на шине и выходе RXD;
  • Встроенная защита повышает надежность:допустимое напряжение на шине CANH и CANL: ±70 В (CA-IF1042x), ±58 В (CA-IF1051x);
    расширенный входной диапазон синфазного сигнала (CMR): ±30 В;
    защита от пониженного напряжения на входах питания VCC и VIO;
    преобладающий тайм-аут передатчика предотвращает блокировку шины, скорость передачи данных снижается до 4 кбит/с (CA-IF1042x), 5.5 кбит/с (CA-IF1051x);
    отключение при перегреве;
  • Диапазон питания логики (VIO): 3...5.5 В (CA-IF1042x), 2.5 В (CA-IF1051VS-Q1);
  • Рабочая температура TJ: -55...150 °C;
  • Корпус: SOIC8, DFN8
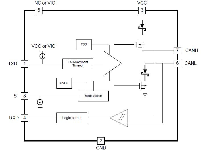
Рис. 1. Структурная схема IF1042
Рис. 1. Структурная схема IF1042
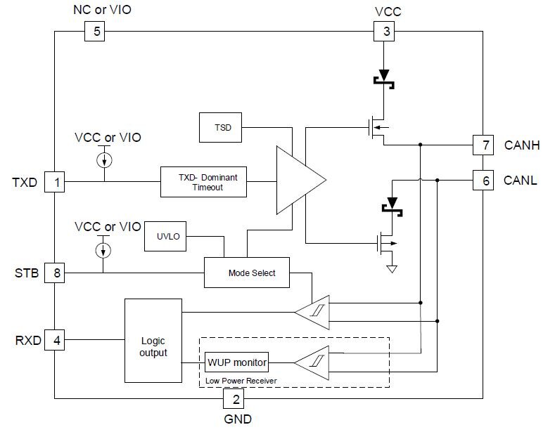
Рис. 2. Структурная схема IF1051
Рис. 2. Структурная схема IF1051
-3

Производители: CHIPANLG

Разделы: Интерфейсы CAN