Найти в Дзене
Ниппон Сервис

Как диагностируют модуль автоматического корректора фар Мазда6 (GH) начиная с VIN: JMZGH*****# 400001–

Система автоматического корректора фар, как следует из названия, автоматически изменяет световой пучок ближнего света фар автомобиля при изменении его положения от загрузки. Про систему автоматического корректора фар и ее диагностику на а/м Мазда6 (GH) VIN: JMZGH*****# 100001–JMZGH***** # 400000 я рассказывал в этой статье. • Модуль автоматического корректора фар / модуль управления адаптивной системой переднего освещения (AFS) записывает высоту автомобиля в незагруженном состоянии, выполняя инициализацию системы автоматического корректора фар Электрическая схема • Инициализацию системы автоматического корректора фар необходимо выполнять, если произведены любые из следующих работ:
– Замена модуля автоматического корректора фар (ALS) / модуля управления адаптивной системой переднего освещения (AFS)
– Любая работа, связанная с изменением высоты автомобиля, например, замена или снятие/установка компонента подвески (рычаг, пружина, амортизатор и т.д.)
–  Замена или снятие/установка датчика

Система автоматического корректора фар, как следует из названия, автоматически изменяет световой пучок ближнего света фар автомобиля при изменении его положения от загрузки. Про систему автоматического корректора фар и ее диагностику на а/м Мазда6 (GH) VIN: JMZGH*****# 100001–JMZGH***** # 400000 я рассказывал в этой статье.

• Модуль автоматического корректора фар / модуль управления адаптивной системой переднего освещения (AFS) записывает высоту автомобиля в незагруженном состоянии, выполняя инициализацию системы автоматического корректора фар

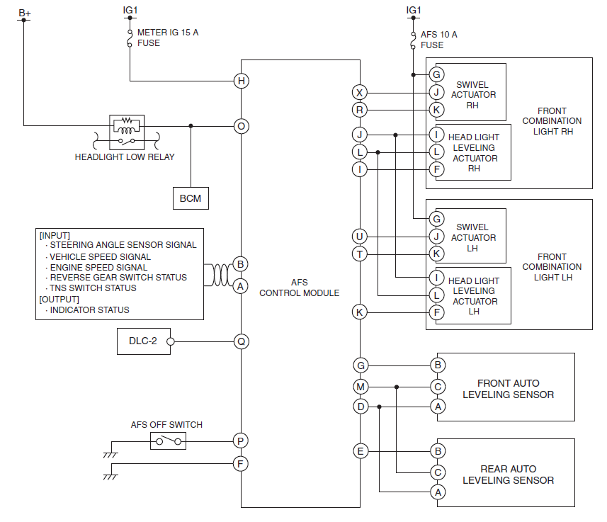
Электрическая схема

-2

Инициализацию системы автоматического корректора фар необходимо выполнять, если произведены любые из следующих работ:
– Замена модуля автоматического корректора фар (ALS) / модуля управления адаптивной системой переднего освещения (AFS)
– Любая работа, связанная с изменением высоты автомобиля, например, замена или снятие/установка компонента подвески (рычаг, пружина, амортизатор и т.д.)
–  Замена или снятие/установка датчика автоматической коррекции

Чтение ошибок без M-MDS по схеме/паттернам мигания индикатора AFS OFF
1. Выключите зажигание.
2. Установите перемычку в контакт B разъема DLC-2.

-3

Осторожно
• Неправильное подключение перемычки может привести к повреждению автомобиля или возгоранию. При подключении с помощью перемычки тщательно проверьте, какие контакты подключены, чтобы предотвратить неправильное подключение
6. Убедитесь, что двигатель внутри привода корректора фар работает, а оптическая ось фары опускается из своего текущего положения и возвращается в исходное положение.

Примечание
• Если двигатель внутри привода корректора фар не работает, возможно, оптическая ось фары находится в крайнем нижнем положении или процедура была выполнена неправильно. Поэтому припаркуйте автомобиль на ровной поверхности и возобновите процедуру с шага 1.
7. Считайте коды DTC по схеме/паттернам мигания индикатора AFS OFF.
8. После проверки кодов DTC вытащите перемычку из разъема DLC-2.

Чтение ошибок с использованием M-MDS или аналога
1. Подключите M-MDS или аналог, например FORScan, к DLC-2.
2. После идентификации автомобиля выберите следующие элементы на экране инициализации M-MDS.
(1) Выберите «Self Test» (Самопроверка).
(2) Выберите «Modules» (Модули).
(3) Выберите «AFS».
3. Проверьте код неисправности в соответствии с указаниями на экране.
• Если отображаются какие-либо коды DTC, выполните поиск и устранение неисправностей в соответствии с проверкой соответствующих кодов DTC
4. После завершения ремонта удалите все коды DTC, хранящиеся в модуле управления AFS при помощи M-MDS или аналога.

Таблица кодов DTC [AFS (Адаптивная система переднего освещения)] Мазда6 (GH) начиная с VIN: JMZGH*****# 400001

Примечание
• Если AFS (система адаптивного переднего освещения) работает нормально, индикатор AFS OFF загорается в следующей последовательности

-4

• Если AFS (система адаптивного переднего освещения) неисправна, индикатор AFS OFF мигает в следующей последовательности и выводится DTC

-5

• Все обнаруженные коды DTC выводятся повторно во время проверки кодов DTC
• Если обнаружено несколько кодов DTC, коды DTC выводятся в порядке, начиная с наименьшего номера

-6

Помощь в диагностике системы автоматического корректора фар можно получить, позвонив по телефону: +7(495) 001-05-21, задавайте свои вопросы в нашем чате: Ниппон Сервис Chat

Оригинал статьи на нашем сайте: http://ниппонсервис.рф/tekhnika-i-tekhnologii/940-kody-oshibok-dtc-bloka-avtomaticheskogo-korrektora-far-mazda6-gh-facelift