Добавить в корзинуПозвонить
Найти в Дзене
Сделай сам - своими руками

Схема защиты акустических систем

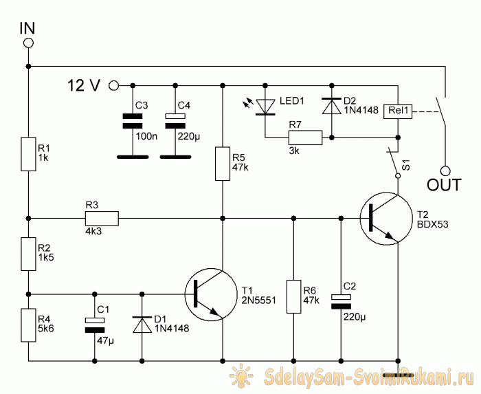
В интернете сейчас представлено огромное количество различных усилителей звука, на любой вкус и цвет, под любые нужны. Как известно, даже самые надёжные усилители имеют свойство выходить из строя, например, из-за неправильных условий эксплуатации, перегрева или неправильного подключения. В этом случае велика вероятность того, что высокое питающее напряжение окажется на выходе усилителя, и, следовательно, беспрепятственно окажется прямо на динамиках акустической системы. Таким образом, вышедший из строя усилитель утягивает за собой «в мир иной» подключенную к нему акустическую систему, которая может стоить гораздо дороже самого усилителя. Именно поэтому крайне рекомендуется подключать усилитель к колонкам через специальную плату, которая называется защитой акустических систем. Схема Один из вариантов такой защиты показан на схеме выше. Работает защита следующим образом: сигнал с выхода усилителя подаётся на вход IN, а колонки подключаются к выходу OUT. Минус усилителя соединяется с мин
Оглавление

В интернете сейчас представлено огромное количество различных усилителей звука, на любой вкус и цвет, под любые нужны. Как известно, даже самые надёжные усилители имеют свойство выходить из строя, например, из-за неправильных условий эксплуатации, перегрева или неправильного подключения. В этом случае велика вероятность того, что высокое питающее напряжение окажется на выходе усилителя, и, следовательно, беспрепятственно окажется прямо на динамиках акустической системы. Таким образом, вышедший из строя усилитель утягивает за собой «в мир иной» подключенную к нему акустическую систему, которая может стоить гораздо дороже самого усилителя. Именно поэтому крайне рекомендуется подключать усилитель к колонкам через специальную плату, которая называется защитой акустических систем.

Схема

-2

Один из вариантов такой защиты показан на схеме выше. Работает защита следующим образом: сигнал с выхода усилителя подаётся на вход IN, а колонки подключаются к выходу OUT. Минус усилителя соединяется с минусом схемы защиты и идёт к колонкам напрямую. В обычном состоянии, когда усилитель работает и на плату защиты поступает питание реле Rel 1 замыкает вход платы на выход и сигнал идёт напрямую с усилителя на колонки. Но как только на входе появляется постоянное напряжение хотя бы 2-3 вольта, защита срабатывает, реле отключается, тем самым отключая усилитель от колонок. Схема не критична к номиналам резисторов и допускает разброс. Транзистор Т1 можно ставить 2N5551, 2N5833, BC547, КТ3102 или любой другой маломощный npn транзистор. Т2 обязательно должен быть составным с большим коэффициентом усиления, например, BDX53 или КТ829Г. Светодиод на схеме служит для индикации состояния реле. Когда он горит реле включено, сигнал идёт напрямую с усилителя на колонки. Помимо защиты от постоянного напряжения, схема обеспечивает задержку подключения акустической системы. После подачи напряжения питания реле включается не сразу, а через 2-3 секунды, это нужно для того, чтобы избежать щелчков в колонках при включении усилителя. Напряжение питания схемы 12 вольт. Реле можно применить любое с напряжением питания обмотки 12 вольт и максимальным током через контакты хотя бы 10 ампер. Кнопка с фиксацией S1 выводится на проводах, она нужна для принудительного отключения реле, на всякий случай. Если это не требуется, можно просто замкнуть дорожки на печатной плате.

Плату можно скачать тут: https://sdelaysam-svoimirukami.ru/4574-shema-zaschity-akusticheskih-sistem.html

-3

Сборка устройства

Усилители, чаще всего, рассчитаны на два канала, левый и правый, поэтому схему защиты нужно повторить дважды для каждого канала. Для удобства плата разведена так, что на ней уже предусмотрена сборка сразу двух одинаковых схем. Печатная плата изготавливается методом ЛУТ, её размеры составляют 100 х 35 мм.

-4

После сверления отверстий дорожки желательно залудить. Теперь можно приступать к запаиванию деталей. Особое внимание следует уделить цоколёвке транзисторов, очень важно не перепутать её и впаять транзисторы нужной стороной. Как обычно, сначала запаиваются мелкие детали – резисторы, диоды, конденсаторы, а уже затем транзисторы, клеммники, и в самую последнюю очередь массивные реле. Для подключения всех проводов можно использовать клеммники, места для которых предусмотрены на плате. После завершения пайки нужно смыть остатки флюса с дорожек, проверить правильность монтажа.

-5
-6

Испытания защиты

Теперь, когда плата полностью готова, можно приступать к испытаниям. Подаём питание на схему (12 вольт), спустя две секунды одновременно должны щёлкнуть реле и включиться светодиоды. Теперь берём какой-нибудь источник постоянного напряжения, например, батарейку, и подключаем её между минусом схемы и входом. Реле должно сразу же выключиться. Убираем батарейку – реле вновь включается. Можно подключить батарейку, поменяв её полярность, схема срабатывает независимо от того, какой полярности напряжение появится на её входе. Те же самые манипуляции проделываем со второй схемой, расположенной на этой же плате. Порог срабатывания защиты составляет примерно 2 вольта. Теперь, когда плата защиты протестирована, можно подключать её к усилителю и не бояться, что динамики в дорогостоящих колонках испортятся из-за поломки усилителя. Удачной сборки.

-7
Лабораторный блок питания
Простой усилитель класса Д
Как собрать внедорожный и мощный мотосамокат
Как сделать подсветку дисплея мультиметра
Как сделать незаменимо-полезный вакуумный пинцет для SMD
Как обновить любую старую магнитолу установкой Bluetooth
«Бегущая» мигалка без транзисторов и микросхем, с любым количеством светодиодов