Найти в Дзене
Всё о мебели

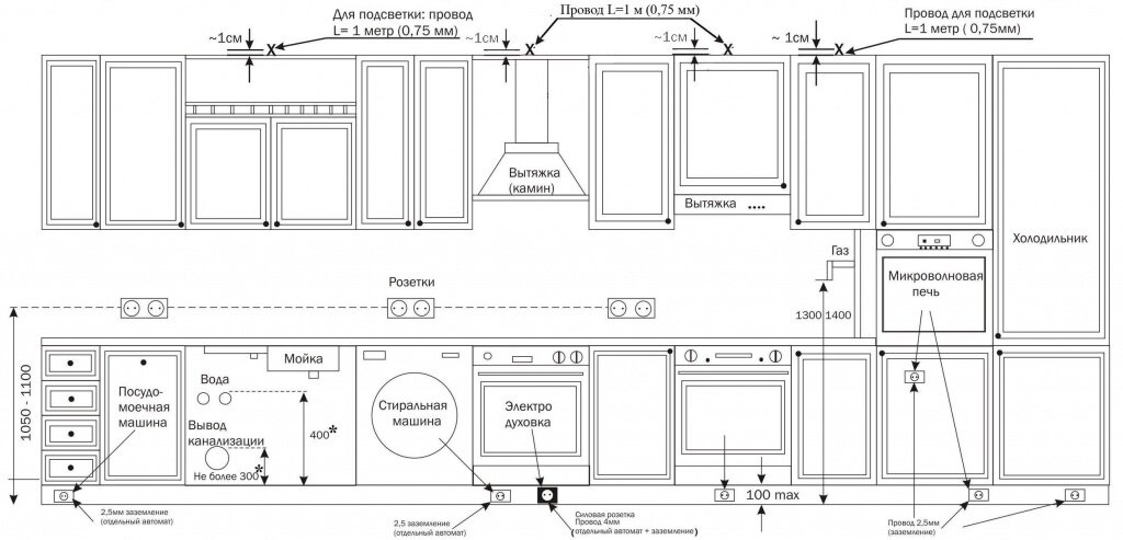
Схема размещения выключателей и розеток на кухне

При планировке кухни одним из главных вопросов является размещение выключателей и розеток. Ведь именно от их расположения зависит удобство использования электроприборов и создание безопасного пространства. Рассмотрим основные моменты, которые стоит учесть при составлении схемы размещения.
Первым шагом необходимо определиться с общей концепцией кухни. Если вы планируете небольшую кухню, то лучше располагать выключатели и розетки на уровне столешницы. Это позволит сократить количество проводов, которые будут висеть на стенах и создавать беспорядок. В случае большой кухни можно размещать розетки и выключатели выше, например, на уровне верхних шкафов.
Второй важный момент - это расстояние между розетками. Оно должно быть достаточным для подключения всех необходимых электроприборов. Рекомендуется размещать розетки на расстоянии 60-70 см друг от друга. Также следует учитывать, что на кухне обычно много мелких приборов, таких как миксеры, кофеварки, тостеры и т.д. Поэтому розетки лучше размещ

При планировке кухни одним из главных вопросов является размещение выключателей и розеток. Ведь именно от их расположения зависит удобство использования электроприборов и создание безопасного пространства. Рассмотрим основные моменты, которые стоит учесть при составлении схемы размещения.
Первым шагом необходимо определиться с общей концепцией кухни. Если вы планируете небольшую кухню, то лучше располагать выключатели и розетки на уровне столешницы. Это позволит сократить количество проводов, которые будут висеть на стенах и создавать беспорядок. В случае большой кухни можно размещать розетки и выключатели выше, например, на уровне верхних шкафов.
Второй важный момент - это расстояние между розетками. Оно должно быть достаточным для подключения всех необходимых электроприборов. Рекомендуется размещать розетки на расстоянии 60-70 см друг от друга. Также следует учитывать, что на кухне обычно много мелких приборов, таких как миксеры, кофеварки, тостеры и т.д. Поэтому розетки лучше размещать не только на столешнице, но и на боковых поверхностях, например, на боковинах шкафов. Это позволит сделать подключение электроприборов более удобным и безопасным.
Третий момент - это размещение выключателей. Их следует ставить на уровне глаз, чтобы было удобно их находить и использовать. На кухне выключатели нужны не только для освещения, но и для подключения вытяжки, которая обязательна для создания безопасного пространства. Рекомендуется размещать выключатели на расстоянии 120-150 см от пола и на расстоянии 60-70 см друг от друга.
Четвертый момент - это цвет и дизайн розеток и выключателей. Они должны гармонично вписываться в общий интерьер и не выделяться слишком ярко. На сегодняшний день существует множество вариантов розеток и выключателей разных цветов и форм, поэтому можно подобрать те, которые идеально подходят для вашей кухни.
Итак, правильное размещение розеток и выключателей на кухне - это залог удобства и безопасности. Следуя простым правилам, можно создать комфортное пространство для приготовления еды и общения с близкими.

Так же читайте нашу статью