Назначение
В прошлой статье был представлен SPL-meter, назначение которого, в том числе, в визуальной индикации акустического шума. Но подобные схемы, называемые измерительными микрофонами, используются не только для этого.
На канале уже была публикация об измерительном микрофоне, а эта статья содержит более полную картину применения такой схемы и некоторый ряд доработок, позволяющих при скромном бюджете реализовать профессиональный инструмент измерения.
Одним из направлением радиолюбительской деятельности в звукотехнике, помимо конструирования усилителей мощности, регуляторов тембра и т.п., является создание собственных акустических систем (АС). Этому посвящены целы сайты и форумы, и даже здесь на Дзен, есть такие узконаправленные каналы.
При разработке и налаживании высококачественных АС измерительные микрофоны позволяют измерять АЧХ АС как в дальнем поле, так и АЧХ отдельных динамических головок в ближнем поле, проводя их сопряжение.
Из сравнительно доступных вариантов, в качестве микрофона в них можно использовать электретный WM-60 или WM-61A, отличающийся приемлемыми характеристиками. В диапазоне частот 30…16000 Гц эти микрофоны имеют плоскую АЧХ с небольшим подъёмом на частотах 10...16 кГц и чувствительность -35±4 дБ.
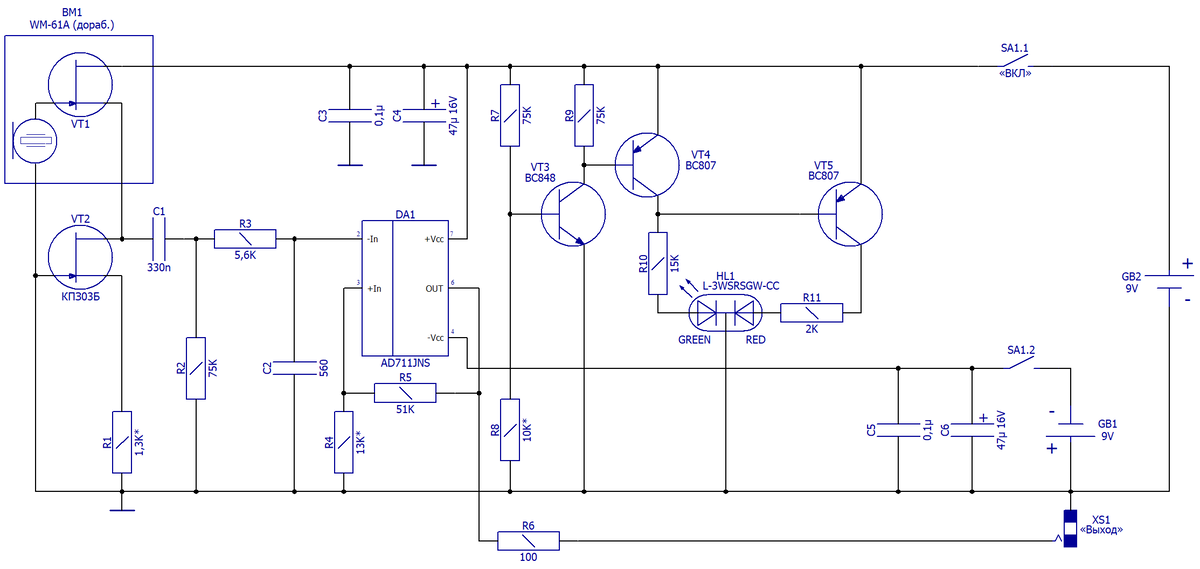
Доработка электретного микрофона
Внутри корпуса микрофона смонтирован слаботочный n-канальный полевой транзистор, работающий при токах стока 0,3...0,5 мА, включённый по схеме с общим истоком.
Есть экспериментальные основания считать, что основной вклад в нелинейные искажения подобных микрофонов даёт первый каскад на полевом транзисторе, а не мембрана микрофона. Для оценки нелинейных искажений в разных вариантах включения полевой транзистор был извлечён из корпуса и смонтирован на макете, сначала в типовой схеме с общим истоком.
Каскад показал, что коэффициент гармоник при сопротивлении нагрузки 2,5 кОм и выходном напряжении 500 мВ доходит до 2%.
Современные высококачественные динамические головки в диапазоне средних частот, где чувствительность человеческого уха наиболее высока, имеют коэффициент гармоник не более 0,2...0,8%. Очевидно, что для корректных оценок нелинейных искажений таких головок собственные искажения измерительного микрофона должны быть в 3...4 раза меньше, т. е. менее 0,1 % в ближнем поле динамической головки при уровне громкости 90...110дБ. Поэтому микрофоны, подобные указанному выше, использовать для измерения в том виде в котором они есть, не очень желательно.
Т.е. задача стоит в переделке схемы включения встроенного транзистора. Включение транзистора по схеме истокового повторителя, позволяет снизить уровень нелинейных искажений при сопротивлении нагрузки 10 кОм до 0,03% при выходном напряжении 500 мВ.
А для дальнейшего снижения нелинейности каскада в цепь истока встроенного транзистора необходимо ввести источник тока, благодаря которому при токе стока 0,4...0,5 мА коэффициент гармоник понизится до значений в 0,007% при том же выходном напряжении.
Схема электрическая и принцип работы
Сигнал с истока встроенного транзистора (VT1 на схеме) поступает на фильтр верхних частот, образованный элементами С1, R2, частота среза которого около 7 Гц.
Ток стока транзистора VT2 задан резистором R1. Элементы R3, С2 образуют ФНЧ с граничной частотой 50 кГц, предотвращающий проникновение высокочастотных помех в усилительный тракт. Далее сигнал поступает на неинвертирующий вход усилителя напряжения на DA1 с коэффициентом передачи 5.
Питание схемы автономное, двухполярное – два 9-ти вольтовых элемента 6F22. Резистор R6 ограничивает выходной ток операционного усилителя в случае короткого замыкания.
Также в схеме есть устройство индикатора включения микрофона и индикатора разрядки батареи питания. Узел индикаторов выполнен на транзисторах VT3…VT5. В качестве индикатора использован двухцветный светодиод L-3WSRSGW-CC.
При напряжении питания более 5 В транзисторы VT3, VT4 открыты, поэтому светодиод светит зелёным цветом. При напряжении питания менее 5 В транзисторы VT3, VT4 закрываются, открывается транзистор VT5 и светодиод HL1 станет светить красным, указывая на разряд батареи.
Измеренная чувствительность микрофона (при К = 5) равна 33 мВ/Па (1 Па = 94 дБ). АЧХ микрофона, построенная на основе снятия точек характеристики, приведена на рисунке ниже.
Налаживание схемы сводится к подборке резистора R1, при котором напряжение на стоке транзистора VT2 равно половине напряжения питания. Это можно сделать с помощью временной установки переменного резистора, который после подборки заменяют постоянным с соответствующим сопротивлением. Каскад на ОУ DA1, при отсутствии ошибок монтажа, в налаживании не нуждается.
В плате индикации необходимо подобрать указанным выше способом резистор R8, при котором включение кристалла красного свечения светодиода происходит при снижении напряжения батареи GB2 до 5 В. В некоторых случаях, при недостаточной яркости светодиода, необходимо подобрать резисторы R10 и R11.
