#круглый_стол
Материал по теме:
Требования к пожаробезопасным зонам
Подача воздуха в пожаробезопасную зону
Разъяснения ВНИИПО и других организаций
Частым решением является организация пожаробезопасной зоны (ПБЗ) 1-го типа в лифтовом холле. Пример такого решения представлен на рис. 1 (взято из [3]):
У данного размещения есть особенность, которую обычно не учитывают при организации подпора в ПБЗ: поступление воздуха в безопасную зону через двери лифтов. Обычно подпор подается не только в шахту лифта с режимом "перевозка пожарных подразделений" (п. 7.14б [1]), но и в шахту лифта с режимом "пожарная опасность", т.к. на основном посадочном этаже отсутствует тамбур-шлюз (п. 7.14а [1]).
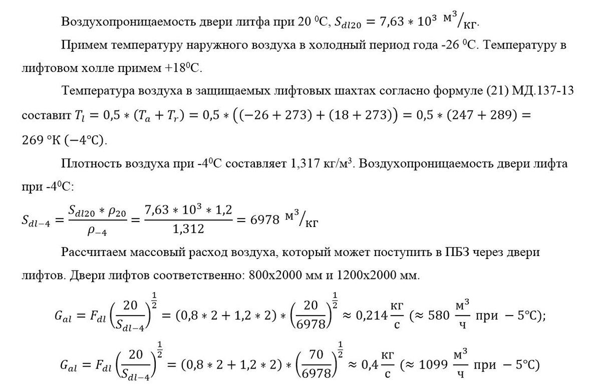
Произведем соответствующие расчеты. Рассчитывать будем по МД.137-13 [2]. Величины удельного сопротивления воздухопроницанию дверей возьмем здесь.
Двери лифтового холла дымогазонепроницаемые, в соответствии с п. 5.2.4 ГОСТ Р 53296-2009 [4].
Из представленных расчетов следует, что необходимый перепад давления в ПБЗ при закрытых дверях может обеспечить система подпора в лифтовые шахты. Нам останется только нагреть воздух.
Предлагаем организовать подпор в ПБЗ следующим образом:
- Система ПД2 обеспечивает избыточное давление в лифтовой шахте и избыточное давление в ПБЗ при закрытых дверях (работает постоянно);
- Система ПД1.1 обеспечивает нормируемую скорость истечения воздуха через открытую дверь ПБЗ (включается по датчику);
- Система ПД1.2 осуществляет подогрев воздуха, поступающего в ПБЗ через двери лифтов (работает постоянно).
Движение потока воздуха при закрытой двери ПБЗ (ПД1.1 выключена):
Движение потока воздуха при открытой двери ПБЗ (ПД1.1 включена):
Для подстраховки можно предусмотреть воздухозабор для системы ПД1.2:
На ПНР дросселями можно скорректировать работу систем. Если закрыть дроссель на воздуховоде, соединяющем ПД1.1 и ПД1.2, и открыть дроссель воздухозабора ПД1.2, то получим классические раздельные системы:
Нам интересно Ваше мнение по данному вопросу. Пишите в комментариях - обсудим!
_________________________________________________________________
Отступление
Если у Вас большие группы лифтов, и для объекта планируется написание СТУ, рекомендуем Вам воспользоваться следующим решением:
Системы приточной противодымной вентиляции, обеспечивающие подачу наружного воздуха в шахты лифтов с режимом «пожарная опасность», должны подавать воздух с расходом, определенным при закрытых дверях на всех надземных этажах, включая основной
посадочный этаж. Для таких лифтов в режиме «пожарная опасность»
должен быть предусмотрен алгоритм управления, при котором, после выхода людей из кабины (по данным от датчиков массы), двери шахты и кабины должны быть закрыты автоматически. При этом аппаратно должна быть сохранена возможность повторного открытия дверей кабины и шахты лифта на основном посадочном этаже при нажатии любой кнопки (тумблера) внутри или снаружи кабины.
Плюсы данного решения:
- Снижение производительности вентиляторов подпора, снижение установочной мощности оборудования, уменьшение сечения воздуховодов и т.д.
- Чем чаще данное решение прописывается в СТУ, тем больше вероятность его включения в СП7.13130.
_________________________________________________________________
Библиография
[1] СП 7.13130.2013 "Отопление, вентиляция и кондиционирование. Требования пожарной безопасности (с Изменениями N 1, 2)"
[2] МД.137-13 "Расчетное определение основных параметров противодымной вентиляции зданий. Методические рекомендации"
[4] ГОСТ Р 53296-2009 "Установка лифтов для пожарных в зданиях и сооружениях. Требования пожарной безопасности (Переиздание)"
Благодарим за внимание!
Подписывайтесь на нас в Telegram!
Чат Telegram-канала доступен по ссылке.
Отправить пожелания, замечания, Ваши технические решения, справочную литературу и другую полезную информацию Вы можете на электронный адрес: ovik-projekt@yandex.ru
