Найти в Дзене
РадиоЛоцман

ПНЧ с выходной частотой 1 Гц - 100 МГц

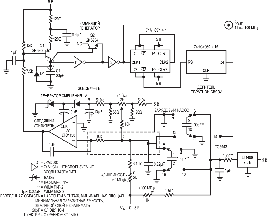
Схема, показанная на Рисунке 1, обеспечивает более широкий динамический диапазон и более высокую выходную частоту, чем любой имеющийся на рынке преобразователь напряжение-частота (ПНЧ). Ее полная шкала выходных частот 100 МГц (допустим 10-процентный выход за пределы диапазона до 110 МГц), по крайней мере, в десять раз выше, чем у доступных устройств. Динамический диапазон схемы 160 дБ (8 декад) обеспечивает непрерывную работу на частотах до 1 Гц. Дополнительные характеристики включают линейность 0.1%, температурный коэффициент усиления 250 ppm/°C, уход нуля 1 Гц/°C, сдвиг частоты 0.1% при напряжении питания 5 В ±10% и диапазон входных сигналов от 0 В до 5 В. Схема питается от одного источника 5 В. Микросхема A1 – усилитель с МДМ стабилизацией нуля – управляет не очень совершенным, но широкополосным задающим генератором на Рисунке 1. Задающий генератор управляет зарядовым насосом через цифровые делители. Усредненная разность между выходным напряжением зарядового насоса и входным напряже

Схема, показанная на Рисунке 1, обеспечивает более широкий динамический диапазон и более высокую выходную частоту, чем любой имеющийся на рынке преобразователь напряжение-частота (ПНЧ). Ее полная шкала выходных частот 100 МГц (допустим 10-процентный выход за пределы диапазона до 110 МГц), по крайней мере, в десять раз выше, чем у доступных устройств. Динамический диапазон схемы 160 дБ (8 декад) обеспечивает непрерывную работу на частотах до 1 Гц. Дополнительные характеристики включают линейность 0.1%, температурный коэффициент усиления 250 ppm/°C, уход нуля 1 Гц/°C, сдвиг частоты 0.1% при напряжении питания 5 В ±10% и диапазон входных сигналов от 0 В до 5 В. Схема питается от одного источника 5 В.

Микросхема A1 – усилитель с МДМ стабилизацией нуля – управляет не очень совершенным, но широкополосным задающим генератором на Рисунке 1. Задающий генератор управляет зарядовым насосом через цифровые делители. Усредненная разность между выходным напряжением зарядового насоса и входным напряжением схемы на суммирующем узле Σ смещает напряжение на входе усилителя A1, замыкая контур управления широкодиапазонным задающим генератором. Исключительный динамический диапазон и высокое быстродействие схемы обусловлены характеристиками задающего генератора, обратной связью на основе делителя/зарядового насоса и низкими входными ошибками по постоянному току усилителя A1. Усилитель A1 и зарядовый насос на базе LTC6943 стабилизируют рабочую точку схемы, обеспечивая высокую линейность и низкий дрейф. Низкий дрейф смещения A1 обеспечивает крутизну АЧХ схемы 50 нВ/Гц, что позволяет работать на частотах до 1 Гц при 25 °C.

Читать далее здесь (оригинал статьи) https://www.rlocman.ru/shem/schematics.html?di=659229