Добавить в корзинуПозвонить
Найти в Дзене

Вступительные экзамены в сербскую гимназию и не только..

Каждый год, с 20 по 22 мая, ученики, окончившие сербскую основную среднюю школу, сдают вступительные экзамены (matura) в гимназию. В гимназии продолжают обучение только те ученики, которые планируют поступать в вуз. На этом этапе выбирается язык для дальнейшего обучения по программам вуза на желаемом языке., поэтому обучение ведется в билингвальных классах. Так как я преподаю в сербской гимназии математику на русском языке, то следовательно далее буду рассказывать о том какие экзамены нужно сдавать учащимся при поступлении в билингвальные классы, в которых один иностранный неродной язык - это русский, а второй иностранный чаще всего бывает английский или немецкий, может быть еще французский. В нашей гимназии есть не только предмет "русский язык", но ведутся еще два предмета на двух языках (сербском и русском) - математика и физика, Сразу оговорюсь, что российские ученики, которые поступают после 9 класса не всегда автоматом зачисляются на 2 разред гимназии, но по итогам комиссии

Каждый год, с 20 по 22 мая, ученики, окончившие сербскую основную среднюю школу, сдают вступительные экзамены (matura) в гимназию. В гимназии продолжают обучение только те ученики, которые планируют поступать в вуз. На этом этапе выбирается язык для дальнейшего обучения по программам вуза на желаемом языке., поэтому обучение ведется в билингвальных классах. Так как я преподаю в сербской гимназии математику на русском языке, то следовательно далее буду рассказывать о том какие экзамены нужно сдавать учащимся при поступлении в билингвальные классы, в которых один иностранный неродной язык - это русский, а второй иностранный чаще всего бывает английский или немецкий, может быть еще французский. В нашей гимназии есть не только предмет "русский язык", но ведутся еще два предмета на двух языках (сербском и русском) - математика и физика, Сразу оговорюсь, что российские ученики, которые поступают после 9 класса не всегда автоматом зачисляются на 2 разред гимназии, но по итогам комиссии могут быть зачислить и на 1 разред. Но бонус в любом случае будет в том, что на данный момент такие ученики не сдают дополнительных вступительных экзаменов в отличие от тех, кто в Сербии оканчивал основную среднюю школу ( русские или коренные сербы - это неважно).

Итак, какие же предметы сдаются, чтобы попасть в билингвальный класс на русском языке? Родной сербский, русский язык, математика и еще один экзамен по выбору. Экзамен по русскому языку принимает профессорско-преподавательский состав (обычно из 3-х человек) и этот экзамен состоит из письменной и устной части. Обычно письменная часть - это тесты, в которых пропущены слова или даны вариативные ответы. За эту часть можно получить до 16 баллов. Устная часть чаще всего является описательной: нужно по картинке на заданную тему составить рассказ. Это часть оценивается в 4 балла, Следовательно за весь экзамен можно набрать максимально 20 баллов.

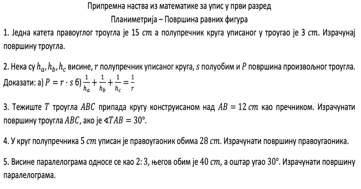
  • Экзамен по математике - это задания по алгебре и геометрии за 8 классов. Ранее в своих статьях я уже писала, что есть различия в терминологии и подаче материала в сербских гимназиях ( чат с полезной информацией для абитуриентов сербских вузов по ссылке https://t.me/serbijavuz ). Что бы оценить уровень, который требуется для прохождения испытаний предлагаю попробовать свои силы в реальных экзаменационных задачах и возможности их понимания так, как если бы реально вам бы пришлось поступать и сдавать экзамены. Далее текст заданий Гимназија Јован Јовановић Змај предлагаю на сербском. Ответы и ссылка на их сайт с этими заданиями конце статьи. Всем, кому интересен бесплатный разбор этих задач на русском языке, приглашаю на мой стрим 21 мая в 14-00 (по Белграду). Для получение ссылки на вебинар записывайтесь по ссылке здесь - ХОЧУ НА СТРИМ. В следующей статье будем рассматривать ЕГЭ по-сербски, вариант пробника вступительного экзамена в вузы, который Министерство образования, науки и технологического развития Республики Сербии планирует запустить со следующего года. Поэтому подписывайтесь, что бы всегда быть в курсе. Всем успешного обучения и сдачи экзаменов!
Задания на экзамене от 22 апреля в гимназии Јован Јовановић Змај
Задания на экзамене от 22 апреля в гимназии Јован Јовановић Змај

Ссылка на источник всех заданий: задатак од 22.04.2023

Перевод заданий на русский язык: 1. Катет прямоугольного треугольника равен 15 см𝑐, а радиус окружности, вписанной в треугольник, равен 3 см. Вычислить площадь треугольника.

-3

3. Центроид 𝑇 треугольника 𝐴ВС принадлежит окружности, построенной по диаметру 𝐴В = 12 𝑐м. Рассчитать площадь треугольника АВС, если угол TAB=30"

4. Прямоугольник с периметром 28 𝑐м вписан в окружность радиусом 5 𝑐м. Вычислите площадь прямоугольника.

5. Высоты параллелограмма связаны как 2:3, его периметр равен 40 𝑐м, а острый угол равен 30°. Вычислить площадь параллелограмма.

Ответы: 1) 60; 2) будет рассмотрен на стриме, подсказка - используйте инцентр; 3) 54√3 ; 4)48 ; 5) 48.

Приглашаю зарегистрироваться в чат с полезной информацией для поступающих в сербские вузы по ссылке https://t.me/serbijavuz