Добавить в корзинуПозвонить
Найти в Дзене
Игротерапия

Гнев как объект с заданными и не заданными свойствами

Вместо введения:
Представления о гневе как объекте может быть конкретно-практическим и обобщенно-теоретическим?
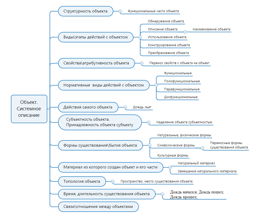
Гнев как объект может существовать как в натуральной, естественной форме,
так и в символической, визуальной, бумажной, рисованной, пластилиновой и
других формах.
Игровое экспериментирование с гневом как объектом, что это такое?
Игровое экспериментирование с таким объектом как гнев может иметь разные цели.
Дети и взрослые могут экспериментировать с гневом, с формами существования гнева как объекта:
- функционально (полезно);
- полифункционально (необычно, но полезно);
- парафункционально (нелепо, смешно, глуповато);
- дисфункционально (вредно, опасно).
Ссылки по теме:
Единство и противоречие функциональных, поли-, пара- и дисфункциональных действий и свойств объектов
https://dzen.ru/a/Y-3g3niy5ns4mOHH
Высказывания со словом гнев:
Ваш гнев праведный?
Гнева много... Толку мало; Гневляй гневливое свое...; Гневлюсь... Люсь...;
Не гневись...;
Гнев как:
Гнев как
https://www.facebook.com/OmarXayamCitat/posts/pfbid02rQpvyVZx6ChtF3xrw2Bgh2oXH98x19cUnebDzxA8ykSRzMThdcWEexQHsyjAruAUl
https://www.facebook.com/OmarXayamCitat/posts/pfbid02rQpvyVZx6ChtF3xrw2Bgh2oXH98x19cUnebDzxA8ykSRzMThdcWEexQHsyjAruAUl

Вместо введения:

Представления о гневе как объекте может быть конкретно-практическим и обобщенно-теоретическим?

Гнев как объект может существовать как в натуральной, естественной форме,
так и в символической, визуальной, бумажной, рисованной, пластилиновой и
других формах.

Игровое экспериментирование с гневом как объектом, что это такое?

Игровое экспериментирование с таким объектом как гнев может иметь разные цели.

Дети и взрослые могут экспериментировать с гневом, с формами существования гнева как объекта:

- функционально (полезно);
- полифункционально (необычно, но полезно);
- парафункционально (нелепо, смешно, глуповато);
- дисфункционально (вредно, опасно).

Ссылки по теме:
Единство и противоречие функциональных, поли-, пара- и дисфункциональных действий и свойств объектов
https://dzen.ru/a/Y-3g3niy5ns4mOHH


Высказывания со словом гнев:

Ваш гнев праведный?
Гнева много... Толку мало; Гневляй гневливое свое...; Гневлюсь... Люсь...;
Не гневись...;


Гнев как:
Гнев как аффект;
Гнев как отношение;
Гнев как слово; Гнев как состояние;
Гнев как эмоция;

Гнев как слово:

Гнев; Гневится; Гневливая; Гневливое; Гневливость; Гневливый; Гневлюсь; Гневнушка;


Ссылки по теме:

Действия, эмоции и потребности
https://zen.yandex.ru/media/id/5c1c1f0af4fd4200aaf5f6bf/deistviia-emocii-i-potrebnosti-60c7a95292d1652ea707b38b#:~:text=%D0%94%D0%B5%D0%B9%D1%81%D1%82%D0%B2%D0%B8%D1%8F%2C%20%D1%8D%D0%BC%D0%BE%D1%86%D0%B8%D0%B8%20%D0%B8%20%D0%BF%D0%BE%D1%82%D1%80%D0%B5%D0%B1%D0%BD%D0%BE%D1%81%D1%82%D0%B8

Чувства, эмоции, состояния, отношения и переживания как объекты с заданными и не заданными свойствами

https://dzen.ru/media/id/5c1c1f0af4fd4200aaf5f6bf/chuvstva-emocii-sostoianiia-otnosheniia-i-perejivaniia-kak-obekty-s-zadannymi-i-ne-zadannymi-svoistvami-60b32fce3204ed6102c5b29a