Добавить в корзинуПозвонить
Найти в Дзене
Система Управления

Бизнес-процессы. Для чего они вообще нужны. Подробный гайд с картинками.

Когда пора внедрять бизнес-процессы? Во время проведения диагностики системы управления предприятием, я часто слышу от руководителей разные жалобы. Все они формулируются по-разному, но суть часто можно свести к таким тезисам: 1. Сотрудники не выполняют работу добросовестно 2. Не понятно, с кого спрашивать, сотрудники играют ответственностью в пинг-понг 3. Пропускают какие-то действия, забывают что-то сделать. Ошибаются при выполнении обязанностей 4. Не понимают, что именно и в каком виде я от них требую 5. Думают по-своему 6. Невозможно проконтролировать качество работы 7. Постоянные рабочие конфликты между работниками 8. Все приходится разжевывать подчиненным по многу раз Если я слышу что-то из этого, то я делаю однозначный вывод. Вывод, который невсегда очевиден для диагностируемого. У вас просто нет детально описанных бизнес-процессов. Вспомните себя, когда вы впервые получали водительские права в ГАИ. Вот вы вошли в здание отделения ГИБДД. Куда вам нужно идти? А в какое окошко?
Оглавление
Описанный бизнес-процесс здорового человека
Описанный бизнес-процесс здорового человека

Когда пора внедрять бизнес-процессы?

Во время проведения диагностики системы управления предприятием, я часто слышу от руководителей разные жалобы. Все они формулируются по-разному, но суть часто можно свести к таким тезисам:

1. Сотрудники не выполняют работу добросовестно

2. Не понятно, с кого спрашивать, сотрудники играют ответственностью в пинг-понг

3. Пропускают какие-то действия, забывают что-то сделать. Ошибаются при выполнении обязанностей

4. Не понимают, что именно и в каком виде я от них требую

5. Думают по-своему

6. Невозможно проконтролировать качество работы

7. Постоянные рабочие конфликты между работниками

8. Все приходится разжевывать подчиненным по многу раз

Если я слышу что-то из этого, то я делаю однозначный вывод. Вывод, который невсегда очевиден для диагностируемого.

У вас просто нет детально описанных бизнес-процессов.

Вспомните себя, когда вы впервые получали водительские права в ГАИ.

Вот вы вошли в здание отделения ГИБДД. Куда вам нужно идти? А в какое окошко? А какие именно документы подавать? Какого формата должны быть фотографии? А кого спрашивать? А там живая очередь, или вызывают? А сколько нужно ждать? А что если я не сдал, как назначить пересдачу?

Знакомо?

Вот именно это чувствует ваш сотрудник у вас на работе. Разница лишь в том, что права вы не получаете каждый день. А он работает - каждый. И вы можете сколько угодно кричать о том, что все уже по 300 раз им рассказывали. Если нет четкого регламента, понятного и ребенку - все это бестолку.

Базовая причина у множества бед одна:

У специалиста нет супер-детальной ясности что делать в КАЖДЫЙ момент времени

Ошибка же руководителя, тоже всего одна:

Руководитель думает, что порядок действий для всех ОЧЕВИДЕН. Ведь он сам может рассказать его, даже если его среди ночи разбудить.

НЕТ, НЕ ОЧЕВИДЕН!

На этом беды не заканчиваются. После понимания, что нужно описывать инструкцию к действиям сотрудника, руководитель рождает шедевр - текстовое описание того, что нужно делать.

Хорошо, если получается "Война и Мир" в 4х томах. Чаще, писать супер-подробно лень, и рождается вордовский документик на 1 страницу. И он не снабжает необходимыми деталями сотрудника. По сути, становясь бесполезной бумажкой, так как в общем и целом, подчиненный итак знал всё по верхам.

Список дел на сегодня
Список дел на сегодня

Давайте разбираться, как рисовать бизнес-процессы правильно.

На какие вопросы дают ответы описанные бизнес-процессы

Если вы пишите инструкцию в тексте, то в лучшем случае, вы закроете вопросы "кто?" и "что должен сделать?"

Настоящие, "взрослые" бизнес-процессы отвечают для читателя сразу на такой набор вопросов:

1. Кто?

2. Что делает?

3. В каком порядке? Что за чем следует и почему именно так?

4. При помощи чего производится действие?

5. В какой среде производится действие?

6. Какие есть варианты? (Связи типа "Если так-то... - То нужно делать так-то... , а если по-другому... то нужно делать вот так-то...)

7. Какой результат должен получиться на выходе?

Как должны выглядеть описанные бизнес-процессы

Тут многие спотыкаются. Пытаются нарисовать сразу тот бизнес-процесс, который болит больше всего здесь и сейчас.

А начинать нужно с другого.

1. Нарисуйте основной бизнес-процесс компании

Опишите этапы, из которых состоит процесс производства ценности вашей компанией.

Пример, палатка с шаурмой:

Прием заказа на кассе -> Изготовление заказа -> Выдача клиенту.

Пример, строительство многоэтажки:

Юридическая подготовка -> Согласование проекта -> Подготовка строительной площадки -> Строительство этап 1 -> Строительство этап 2 -> Строительство этап 3 -> Сдача дома -> Обслуживание

Но не просто опишите названия этих этапов. Укажите, что должно быть на выходе из каждого этапа. Это закроет все вопросы у команды о том, в какой именно момент этап 1 считается завершенным и начинается этап 2. Таким образом вы точно фиксируете передачу ответственности с одного этапа на другой. Если за этапы отвечают разные люди, то они перестают конфликтовать. Ибо граница передачи ответственности точно прописана.

Дальше рисуем остальные бизнес-процессы один за другим:

2. Пропишите условные обозначения.

Чтобы сотрудники не запутались в квадратиках и треугольниках. Помогите им прочитать этот документ. Опишите какой символ что обозначает.

Условные обозначения при описании бизнес-процесса
Условные обозначения при описании бизнес-процесса

3. Укажите, с чего бизнес-процесс начинается.

Начало бизнес-процесса, или вход в бизнес-процесс
Начало бизнес-процесса, или вход в бизнес-процесс

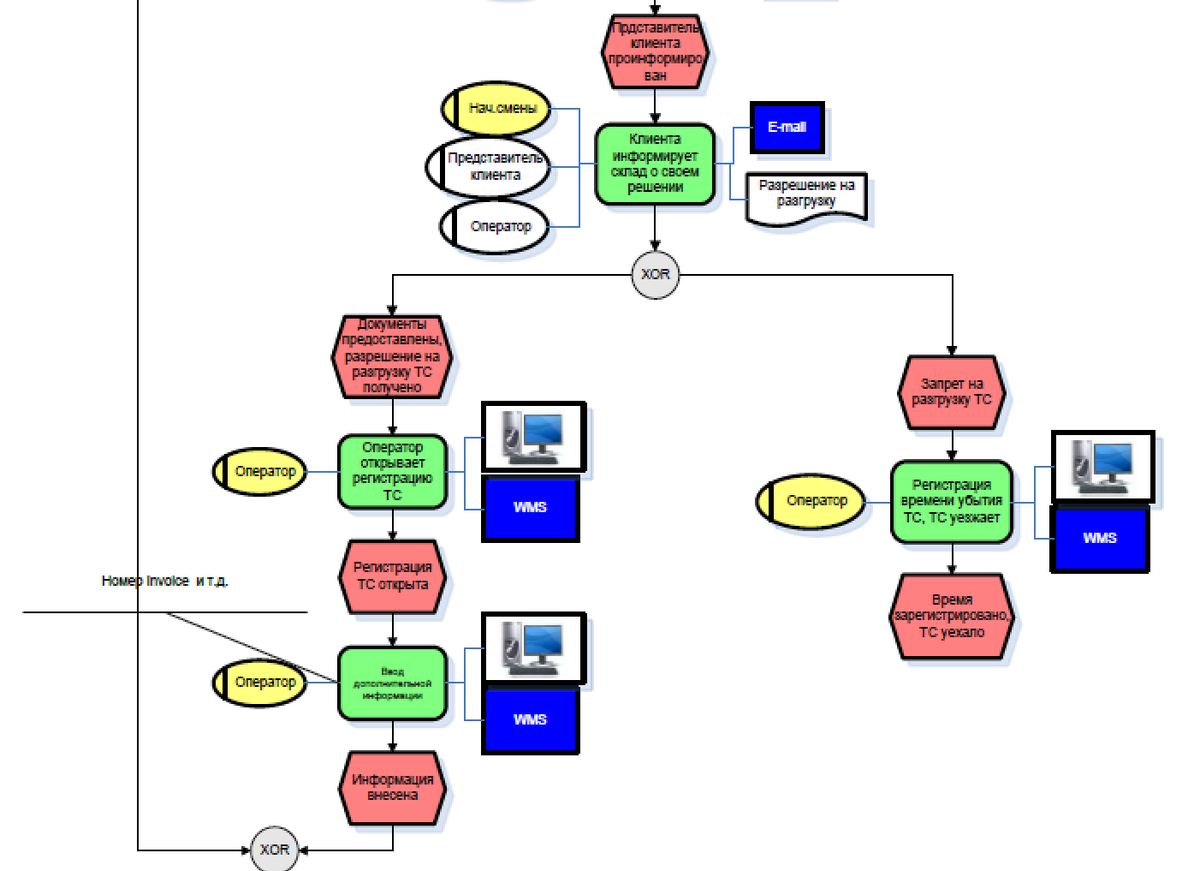
4. Поочередно опишите порядок действий

Порядок действий при описании бизнес-процесса
Порядок действий при описании бизнес-процесса

Конкретно в этом случае: Зеленый овал - описание действия. Красный овал - результат действия.

5. Опишите все возможные варианты "Если..." "То..."

Описание цикла на блок-схеме бизнес-процесса.
Описание цикла на блок-схеме бизнес-процесса.

6. Укажите среду совершения действия и необходимые для него инструменты

Да, если для действия нужен "Компуктер", то мы рисуем "Компуктер" или телефон, или программу, в которой нужно это действие совершить. Да, как для маленьких. В этом и суть.

Указание среды и инструментов для совершения действия при описании бизнес-процесса
Указание среды и инструментов для совершения действия при описании бизнес-процесса

7. Закрываем бизнес-процесс и описываем выход из него

Выход из бизнес-процесса
Выход из бизнес-процесса

8. Заполняем штамп у нашего чертежа.

Чтобы было понятно, на какую дату актуален бизнес-процесс и кто вносил изменения. Бизнес-процесс - это не один раз и на всю жизнь. Он точно будет меняться со временем.

штамп документа описания бизнес-процессов.
штамп документа описания бизнес-процессов.

Для чего это всё? Еще раз.

Сотруднику:

Для того, чтобы у сотрудника была карта действий. Вот вы когда едете на машине по новому маршруту, вы включаете навигатор? Да. Представьте, как сложно ехать на другой конец большого города без него. У вашего сотрудника есть базовые навыки совершения действий, руки, ноги, какое-то минимальное образование. Для быстрого прохождения по маршруту действий и достижения желаемого результата ему не хватает только подробной карты. Карты действий - описанных в блок-схемах бизнес-процессов.

Руководителю:

Довольный руководитель
Довольный руководитель

Ну, тут много всего. Создав и описав один раз бизнес-процесс, вы получаете:

1. Меньшее количество вопросов от подчиненных. Которые они задают как вам, так и коллегам. У них теперь есть подробная карта, нечего спрашивать, все есть на ней.

2. Базу для автоматизации бизнес-процессов. Программисты не понимают, что у вашего бизнеса под капотом. Как это автомтизировать. Покажите им карту, и им сразу станент все ясно. Они поймут с точностью до действия, что у вас происходит, к какому результату нужно прийти, а главное, как это автоматизировать. Идеальный бизнес-процесс - это полностью автоматический бизнес-процесс, где участие человека не требуется.

3. Базу для изготовления должностных инструкций. ДИ нужны, чтобы зафиксировать ответственность сотрудника в системе отношений работник-работодатель. С данными блок-схемами, все ДИ превращаются в описанный список бизнес-процессов, за поддержание которых отвечает данная должность.

4. Точное понимание, кто отвечает за блок, действие, результат. С кого спрашивать, кто виноват.

5. Уменьшение роли личности человека в вашем бизнесе. При описанных таким образом бизнес-процессах, вам гораздо проще заменить сотрудника на должности. Как следствие - вы не будете держаться за каких-то особенных супер-ответственных сотрудников.

6. Документацию для более легкого и эффективного введения сотрудника в должность.

Задача описания бизнес-процессов - это

фиксация ответственности за сотрудниками и сведение ошибок к минимуму.

Мы нарисовали. Что делать дальше?

Как внедрять бизнес-процессы
Как внедрять бизнес-процессы

Я рекомендую следующий порядок действий по внедрению:

1. Руководитель должен пройтись с сотрудником по бизнес-процессу. Вслух проговорить с ним порядок действий.

2. Распечатать и положить на видное место карту действий для сотрудника, чтобы она всегда была под рукой.

3. Проконтролировать, чтобы первые разы сотрудник совершал действия в точном соответствии с распечатанным документом. Брал порядок действий не из головы, я смотрел непосредственно в документ. Потратьте время на присутствие при этом моменте, это важно.

4. Ответьте на возникающие вопросы, подробно объясните, при необходимости, как правильно читать данный документ.

5. Вовремя вносите правки и следите за актуальностью бизнес-процесса.

6. Заметьте, что глупые вопросы от сотрудников улетучились, или их стало в разы меньше, а конфликты и вовсе остались в прошлом.

7. Вернитесь к этой статье, поставьте лайк автору и подпишитесь на его канал, напишите конструктивный комментарий.

Если же вам нужна помощь в создании и описании ваших бизнес-процессов, напишите мне, буду рад вам помочь. Мои контакты есть на моем сайте.

И да пребудет с вами порядок в ваших бизнес-процессах.