Найти в Дзене
Кроконяшка

Опорный высокочастотный источник напряжения с точностью в 0.02% от Analog Devices

Попалась мне в руки микросхема опорного напряжения, разработанная компанией Analog Devices ADR4550ARD-R7. Микросхема при правильном подключении выдает стабильное опорное напряжение 5.0 В. Схема замечательная имеет низкий уровнем шума (1.5 μVrms), но вот подключение ее оказалось не таким простым как описывается в Datasheet. Так как микросхема ADR4550ARD-R7 является устройством опорного напряжения и не предназначена для выдачи мощности напрямую. Её основная функция заключается в предоставлении стабильного опорного напряжения, которое используется другими компонентами или системами для обеспечения точности и стабильности работы. В данных по продукту ADR4550 указано, что максимальный ток потребления составляет 7 мА. При опорном напряжении 5 В максимальная потребляемая мощность будет равна: P = U * I = 5 В * 0.007 A = 0.035 Вт или 35 мВт. Это значение относится к мощности, которую потребляет сама микросхема, а не к мощности, которую она может выдать. А вот какой ток она может выдать не

Попалась мне в руки микросхема опорного напряжения, разработанная компанией Analog Devices ADR4550ARD-R7. Микросхема при правильном подключении выдает стабильное опорное напряжение 5.0 В. Схема замечательная имеет низкий уровнем шума (1.5 μVrms), но вот подключение ее оказалось не таким простым как описывается в Datasheet.

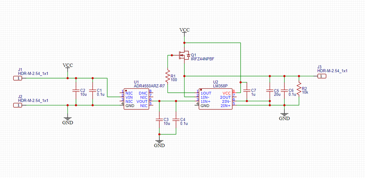
Разработанная мною готовая схема выдающая стабильно опорное напряжение ограниченное по мощности MOSFET транзистором.
Разработанная мною готовая схема выдающая стабильно опорное напряжение ограниченное по мощности MOSFET транзистором.

Так как микросхема ADR4550ARD-R7 является устройством опорного напряжения и не предназначена для выдачи мощности напрямую. Её основная функция заключается в предоставлении стабильного опорного напряжения, которое используется другими компонентами или системами для обеспечения точности и стабильности работы. В данных по продукту ADR4550 указано, что максимальный ток потребления составляет 7 мА. При опорном напряжении 5 В максимальная потребляемая мощность будет равна: P = U * I = 5 В * 0.007 A = 0.035 Вт или 35 мВт. Это значение относится к мощности, которую потребляет сама микросхема, а не к мощности, которую она может выдать. А вот какой ток она может выдать не указано. Но в Datasheet предложена схема, как снять данные ограничения, подключив операционный усилитель и MOSFET транзистор.

Схема из Datasheet к ADR4550ARD-R7
Схема из Datasheet к ADR4550ARD-R7

В данном варианте схемы, где использован минимальный конденсатор CL, схема оказалась нерабочей, но об этом дальше. Так как ADR4550ARD-R7 это высокочастотный генератор выдающий на осциллографе меандра без нагрузки в виде конденсатора.

Странное решение как по мне, так как уже привык к полностью законченным устройствам, подаешь напряжение и получаешь на выходе сразу стабильное напряжение.

При постепенном увеличении нагрузочной емкости конденсатора на осциллографе будет виден уменьшающийся высокочастотный меандр, и полностью он исчезнет только при емкости около 2 микрофарадах (µF). На всякий случай, я рекомендую ставить 2 конденсатора на 10 и 0.1µF, как на вход питание так и на выход микросхемы. Так-же в предложенной схеме где требуется высокая стабильность работы необходимо ставить конденсатор по питанию и для операционного усилителя. Естественно конденсаторы должны быть расположены как можно ближе к микросхемам. В остальном схема рабочая, ее я и собрал. Заменив операционный усилитель и полевой транзистор на те, что были в наличии. Схема в самом начале статьи.

-3
Законченная схема.
Законченная схема.
Схема в данном исполнении стабильно работает в диапазоне от 10 до 16 вольт.

Ну и вот так это должно было выглядеть=).

В заключение хочу сделать следующие выводы.

  1. Микросхема ADR4550ARD-R7 обеспечивает стабильное опорное напряжение 5.0 В, что делает ее привлекательным выбором для разнообразных электронных приложений, требующих точности и стабильности работы.
  2. Разработанная схема увеличения выходной мощности с использованием операционного усилителя и полевого транзистора позволяет улучшить параметры выходного напряжения микросхемы ADR4550ARD-R7 и расширить область ее применения.
  3. При работе с данной микросхемой необходимо тщательно выбирать и размещать конденсаторы, чтобы обеспечить стабильность работы схемы.
  4. Удалось успешно настроить схему так, чтобы она стабильно работала в диапазоне от 10 до 16 вольт.

Я решил создать данную статью о микросхеме ADR4550ARD-R7, поскольку не смог найти ни одной статьи на эту тему. Это обеспечит читателям подробную информацию о данной микросхеме и ее особенностях.
P.S
ссылка на обзор на моем канале на химический опорный источник или эталонный источник напряжения.

Подписывайтесь!