Найти в Дзене

Ремонт ТВ приставки SKYBOX model: M70.

Всем привет! На ремонте ТВ приставка под названием SKYBOX. Диагноз - не включается, не горит светодиод готовности. Начинаем разбирать. Внутри обнаруживаем вздутый конденсатор на выходе блока питания. Последний построен на базе микросхемы PN8368. Вот ее блок схема и схема типового включения. На плате есть маркировка SNE-GX6701-253-1487K V1.0 Выпаиваем вздутый конденсатор и в мусорку. Проверяем предохранитель - целый. Предполагаем, что в первичных цепях нет КЗ. Диодный мост цел, диод в снабберной цепочке тоже цел. В целом КЗ по первичке нет. Переходим к проверке питания ШИМ контроллера. Сопротивление между 1 и 8 ногой около 200 Ом. Поже контроллер приказал долго жить. Проверяем конденсатор по питанию - суём его в тестер. Он тоже умер, в мусорку. Похоже причина гибели ШИМ контроллера высохший конденсатор питания ШИМ. Больше ничего подозрительного я не обнаружил. Заменяем вышедшие из строя детали. Барабанная дробь! Приставка ожила! Пробегаюсь по напряжениям. Питание ШИМ контроллера 19,5

Всем привет!

На ремонте ТВ приставка под названием SKYBOX. Диагноз - не включается, не горит светодиод готовности.

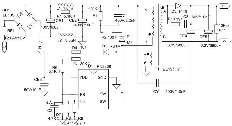
Начинаем разбирать. Внутри обнаруживаем вздутый конденсатор на выходе блока питания. Последний построен на базе микросхемы PN8368. Вот ее блок схема и схема типового включения.

На плате есть маркировка SNE-GX6701-253-1487K V1.0

Выпаиваем вздутый конденсатор и в мусорку. Проверяем предохранитель - целый. Предполагаем, что в первичных цепях нет КЗ. Диодный мост цел, диод в снабберной цепочке тоже цел. В целом КЗ по первичке нет. Переходим к проверке питания ШИМ контроллера. Сопротивление между 1 и 8 ногой около 200 Ом. Поже контроллер приказал долго жить. Проверяем конденсатор по питанию - суём его в тестер. Он тоже умер, в мусорку. Похоже причина гибели ШИМ контроллера высохший конденсатор питания ШИМ.

Больше ничего подозрительного я не обнаружил. Заменяем вышедшие из строя детали.

Барабанная дробь! Приставка ожила!

Пробегаюсь по напряжениям. Питание ШИМ контроллера 19,5 В. На выходе БП 5 В. После стабилизатора MS1117 1,8 В. На дросселях преобразователей 1,2 и 3,3 В. Приставка включается, на кнопки реагирует.

Аппарат отдан владельцу на испытания. На этом не прощаюсь!